河北老字号公布,唐山多项入选!
唐山信息港 发表于:2025-12-3 22:23 复制链接 看图 发表新帖
阅读数:6561
河北省商务厅等4部门
关于公布第三批河北老字号名单和第一批河北老字号通过复核名单的通知
各市(含定州、辛集市)商务、文化和旅游、市场监管、文物主管部门,雄安新区商务和投资促进局、宣传网信局、综合执法局:
       按照《河北老字号认定管理办法》《“河北老字号”评价规范》(DB13/T5878-2023)等有关要求,省商务厅会同省文化和旅游厅、省市场监管局、省文物局、省知识产权局,组织开展了第三批河北老字号认定和第一批河北老字号复核工作,经企业申报、各市初审、专家评审、社会公示等程序,确定了第三批河北老字号名单和第一批河北老字号通过复核名单,现予公布。
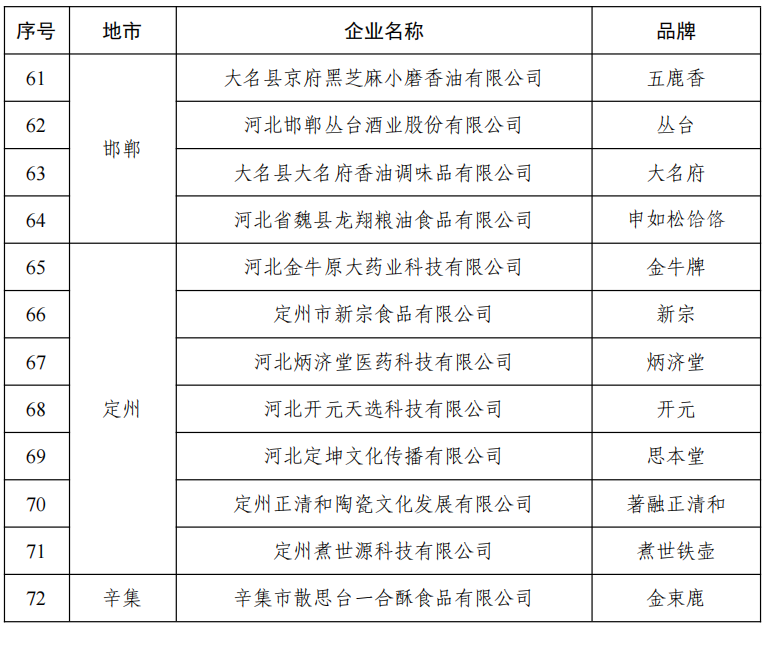
附件:
1.第三批河北老字号名单
2.第一批河北老字号通过复核名单

河北省商务厅
河北省文化和旅游厅
河北省市场监督管理局
河北省文物局
2025年11月20日
4909c46a1431fbba4496425f8f6d8405.jpg
003e096d0d698bfe68bf20aceefa19cd.png
2625b24e3fd3e77102ccd78b4c05907d.png
db9e09734174dc2684feff97680cf52d.jpg
2e902a25e617cb8c26d057260fc18f6d.png
8dd7c46d616ddec82140f3d4203366d2.png
来源:河北省商务厅网站、河北发布微信公众号

返回列表 使用道具 举报
条评论
您需要登录后才可以回帖 登录 | 立即注册
相关推荐
©2001-2021 唐山信息港 http://www.tsxxg.com冀ICP备16001780号-4
首页联系我们客服微信:14369595Comsenz Inc.
bdall.peaapk.com xtrb.peaapk.com hdwxxg.peaapk.com qhdceo.peaapk.com tsxxg.peaapk.com lyshangdu.peaapk.com hsrb.peaapk.com lanfxx.peaapk.com chengdenews.peaapk.com szyongdian.peaapk.com dtnews.peaapk.com yqnews.peaapk.com changzhinews.peaapk.com jcnews.peaapk.com sxjzxww.peaapk.com sxycrb.peaapk.com lfxww.peaapk.com sxllnews.peaapk.com nmgnews.peaapk.com baotounews.peaapk.com tlsxxg.peaapk.com bynesrmtzx.peaapk.com shenyangx.peaapk.com dlxxgs.peaapk.com northtimes.peaapk.com jilin.peaapk.com ccxxg.peaapk.com 0437.peaapk.com ybrbnews.peaapk.com avapk