路南区人民政府发布最新规划!
唐山信息港 发表于:2025-12-1 23:03 复制链接 看图 发表新帖
阅读数:9324
       路南区人民政府发布路南区梁家屯路街道、惠民道街道、广场街道、女织寨镇片区国土空间总体规划(2021-2035)(征求意见稿)
e977670568ecbbd603cce0dcb0d21dfe.png
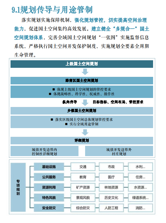
       建立国土空间规划体系并监督实施是中共中央、国务院作出的重大决策部署。按照国家、省、市统一安排,我区组织开展了《唐山市路南区梁家屯路街道、惠民道街道、广场街道、女织寨镇片区国土空间总体规划(2021-2035)》编制工作。为进一步提高规划科学性、可实施性,现就规划(公示稿)予以公示,广泛听取各方意见、凝聚公众智慧。
       一、公示时间:2025年11月28日至2025年12月27日,为期30天。
       二、公示方式:唐山市路南区人民政府网站:http://lunan.tangshan.gov.cn
       三、公众意见提交途径
       1、电子邮箱:[email protected] (请在邮件标题标注“路南区梁家屯路街道、惠民道街道、广场街道、女织寨镇片区国土空间总体规划意见建议”字样);
       2、邮寄地址:唐山市路南区西电路副16号 (请在信封正面标注“路南区梁家屯路街道、惠民道街道、广场街道、女织寨镇片区国土空间总体规划意见建议”字样)。
d6c94671b0afd9336a9fabb1fb6bfbed.png
b29341aedf8aaefd8233ba23a6fdd0cb.png
82d5279b6001508fec3120d30085af79.png
f42da0a3a656f52c8638706dd60d2caf.png
a8b1b3cc6515b7904f586ac79a01bae5.png
acf18b0d1799464f0b8899c4ef5cd098.png
a3ba995cbf56609c55e60edfe0315f0c.png
def37bb198ff3e0b46ab16195db0cf05.png
03cec6b5c435ecf0d23ce3c2dde02e81.png
dd7007b19970668990bc07f0a6f8efd1.png
1c211d8ef4fc5c6cf56a8a0f87635d82.png
71e9268f0e0e60005d5566b3dbf8c270.png
240fda5b0efc46bab6b7ecbd7c064bf7.png
d03d693a8868e83bda959e2dd7b291ff.png
54ce3ed013ca97d967fe555d2528a3f0.png
a11dc8bab1f816a17dcf5eb074c5c78e.png
6761449d9628563a2d694aea96630412.png
ae93f7e0215dfc4c4800e58995acbccf.png
fa90c73a403b34f1692d3bd103745162.png
f3fd20dd3763674205c5f4571ec5f615.png
来源:路南区人民政府
返回列表 使用道具 举报
条评论
您需要登录后才可以回帖 登录 | 立即注册
相关推荐
©2001-2021 唐山信息港 http://www.tsxxg.com冀ICP备16001780号-4
首页联系我们客服微信:14369595Comsenz Inc.
bdall.peaapk.com xtrb.peaapk.com hdwxxg.peaapk.com qhdceo.peaapk.com tsxxg.peaapk.com lyshangdu.peaapk.com hsrb.peaapk.com lanfxx.peaapk.com chengdenews.peaapk.com szyongdian.peaapk.com dtnews.peaapk.com yqnews.peaapk.com changzhinews.peaapk.com jcnews.peaapk.com sxjzxww.peaapk.com sxycrb.peaapk.com lfxww.peaapk.com sxllnews.peaapk.com nmgnews.peaapk.com baotounews.peaapk.com tlsxxg.peaapk.com bynesrmtzx.peaapk.com shenyangx.peaapk.com dlxxgs.peaapk.com northtimes.peaapk.com jilin.peaapk.com ccxxg.peaapk.com 0437.peaapk.com ybrbnews.peaapk.com avapk