唐山市物业管理条例草案公开征求意见!
唐山信息港 发表于:2025-7-26 22:27 复制链接 看图 发表新帖
阅读数:4759
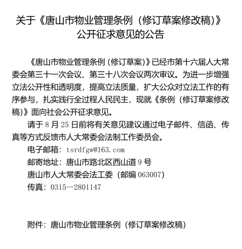
7月25日唐山人大网站发布了《唐山市物业管理条例(修订草案修改稿)》公开征求意见的公告↓
ce612353808de9eea502fc537e8dc526.png
第三章 业主、业主组织
第二十四条 【业主权利】
业主享有下列权利:
(一)自行管理物业,也可以委托物业服务人管理物业;
(二)要求物业服务人按照合同约定提供服务;
(三)提议召开业主大会,就物业管理事项提出建议;
(四)提出制定和修改管理规约、业主大会议事规则的建议;
(五)参加业主大会会议,行使投票权;
(六)选举业主委员会委员,享有选举权和被选举权;
(七)监督业主大会筹备组、业主委员会的工作;
(八)监督物业服务人履行服务合同;
(九)对共用部位、共用设施设备和相关场地使用享有知情权、监督权和收益权;
(十)监督住宅专项维修资金的管理和使用;
(十一)法律、法规规定的其他权利。
业主行使权利不得危及公共安全,不得损害其他业主的合法权益。
第二十五条 【业主义务】
业主应当履行下列义务:
(一)遵守管理规约和业主大会议事规则;
(二)遵守物业管理区域内共用部位和共用设施设备的使用、公共秩序和环境卫生的维护以及应对突发事件等方面的制度要求;
(三)执行业主大会和业主大会授权业主委员会作出的决定;
(四)配合物业服务人实施物业服务;
(五)按照规定交纳住宅专项维修资金;
(六)按时足额交纳物业服务费;
(七)履行房屋安全使用责任;
(八)按照规定分类投放生活垃圾;
(九)法律、法规、规章规定的其他义务。
业主对建筑物专有部分以外的共有部分,享有权利,承担义务;不得以放弃权利为由不履行义务。

第四章 物业服务
第四十五条【不得限制权益

物业服务人依照法律、法规、规章的规定和物业服务合同的约定享有权利,履行义务。

不得采取停止供水、供电、供气、供热或者利用门禁、电梯卡限制业主出入等方式损害业主合法权益。

第四十六条【物业服务人责任】
物业服务人按照合同的约定提供物业服务,应当遵守下列规定:
(一)物业服务符合国家、省、市规定的标准、规范;
(二)为业主提供建筑物及其附属设施的维修养护、环境卫生和相关秩序的管理维护等;
(三)告知业主安全、合理使用建筑物的注意事项;
(四)听取业主的意见和建议,接受业主监督,改进和完善服务;
(五)对违法建设、侵占绿地、私拉电线、占用消防车通道等行为进行劝阻、制止,劝阻、制止无效的及时报告街道办事处、乡镇人民政府或者有关行政执法部门;
(六)发现安全隐患,及时设置警示标识,采取措施排除隐患或者向有关专业机构报告;
(七)劝阻、制止业主违反管理规约的行为,及时报告业主委员会或者物业管理委员会;
(八)不得泄露在物业服务活动中获取的业主信息;
(九)履行生活垃圾分类管理责任人责任,指导业主进行生活垃圾分类;
(十)配合行政执法部门和街道办事处、乡镇人民政府,居民委员会、村民委员会做好物业管理相关工作。
第四十九条 【物业服务费】
物业服务实行有偿服务。物业服务收费分别实行政府指导价和市场调节价。
实行政府指导价的,具体物业服务等级标准和收费标准由发展改革部门会同住房城乡建设主管部门根据国家和省的有关规定,制定和动态调整相应的基准价及其浮动幅度。业主大会成立之前居民普通住宅区的物业服务收费实行政府指导价。
实行市场调节价的,具体收费标准由业主和物业服务人在合同中约定。物业服务行业协会可以在价格、住房城乡建设主管部门的指导监督下,根据本行政区域经济发展水平和成本变动情况,监测并定期发布各类物业服务内容、服务标准及物业服务成本信息和计价规则,供业主和物业服务人在协商物业费时参考。
第四十八条 【新物业服务模式】
鼓励有条件的物业服务人与养老、托育、餐饮、家政、装饰装修等企业开展合作,发展“物业服务+生活服务”模式。推广智能安防、智慧停车、智能门禁、高空抛物监控设施等新模式,提升社区服务水平和居住体验。
第五十一条 【公示内容】
物业服务人应当在物业管理区域内显著位置设置公示栏,定期如实公示、及时更新下列信息,并且可以通过短信、微信群、公众号、互联网等方式告知全体业主:
(一)物业服务人的营业执照、项目负责人的基本情况、联系方式以及物业服务投诉电话;
(二)物业服务内容和标准、收费标准和方式等;
(三)电梯、消防等具有专业技术要求的设施设备的日常维修保养单位名称、资质、联系方式、维保方案和应急处置方案等;
(四)上一年度物业服务事项履行及物业服务资金年度预决算和物业服务资金的收支情况;
(五)上一年度业主共有部分的广告、车位、出租房等经营收益收支情况;
(六)年度住宅专项维修资金申请使用情况;
(七)物业管理区域内车位、车库的出售和出租情况;
(八)其他应当公示的信息。
业主对公示内容提出异议的,物业服务人应当及时予以答复。

第五章 物业的使用和维护
第六十三条 【物业管理区域范围】
物业管理区域内禁止下列行为:
(一)违法改变建筑物的使用用途;
(二)违法搭建建筑物、构筑物及其他设施,破坏或者擅自改变墙体外观;
(三)私圈、私占、私建停车场地,乱停乱放车辆影响通行;
(四)擅自在建筑物、构筑物上涂写、刻画、张贴;
(五)侵占绿地,毁坏花草树木,损坏园林设施;
(六)共用部位乱设摊点,乱倒垃圾,堆放杂物、固体废物;
(七)违反规定饲养动物;
(八)违反国家规定,制造、储存、使用、处置爆炸性、毒害性、放射性、腐蚀性物质或者传染病病原体等危险物质;
(九)高空抛物;
(十)违反规定燃放烟花爆竹;
(十一)违反规定排放噪声或者故意制造噪声干扰他人正常生活;
(十二)擅自拆改房屋承重结构、主体结构;
(十三)擅自占用、损坏物业管理区域内共用部位、共用设施设备及附属设施;
(十四)擅自通过设置地锁、石墩、栅栏等障碍物和乱堆乱放等方式,占用、堵塞、封闭消防车通道、疏散通道或者损坏消防设施等;
(十五)违反规定私拉电线、电缆为电动汽车、电动自行车、电动摩托车和电动三轮车等充电;
(十六)其他违反法律、法规、规章和管理规约的行为。业主委员会、物业管理委员会、物业服务人发现物业管理区域内有前款行为的,应当劝阻、制止,要求行为人及时改正;劝阻、制止无效或者行为人拒不改正的,应当及时向街道办事处、乡镇人民政府或者行政执法部门报告并协助处理。
第六十五条 【车库车位】
物业管理区域内规划用于停放车辆的车库、车位,应当优先满足业主需要。
占用业主共有的道路或者其他场地设置车位的,不得出售,应当提供给本物业管理区域内业主、物业使用人使用。满足业主需要后仍有空余的,可以临时提供给物业管理区域外的其他人使用。
第六十六条 【停车服务费和停车费】
物业管理区域内,业主拥有所有权或者使用权的车库、车位的停车服务费,由业主和物业服务人在合同中约定。
占用业主共有的道路或者其他场地设置的车位,物业服务人可以根据业主大会的决定收取停车费、停车服务费,停车费属于全体业主共有。
第六十七条 【停放与充电】
新建或者改建、扩建住宅小区应当按照规划要求,配套建设电动自行车停放场所和充电设施。
既有住宅小区应当结合城市更新,建设电动摩托车、电动自行车停放场所和充电设施。电动汽车及非机动车充电基础设施等附属设施设备的配置,应当符合相关技术标准和规范,纳入居住区消防安全管理责任体系。
电动摩托车、电动自行车及其电池不得进楼入户充电,不得在公共门厅、疏散通道、楼梯间、安全出口以及消防车通道停放或者充电。禁止携带电动摩托车、电动自行车及其电池进入电梯轿厢。
第六十八条 【物业维修责任】
建筑物维修,在国家规定保修期内由建设单位负责,不得故意拖延;保修期满后,保修期内报告的维修事项,应当由建设单位完成维修。
物业服务人负责物业管理区域共有物业安全检查和维护保养,并承担超过保修期或者合理使用年限后的物业安全管理责任。业主负责物业专有部分安全检查和维护保养。

来源:唐山人大
返回列表 使用道具 举报
条评论
您需要登录后才可以回帖 登录 | 立即注册
相关推荐
©2001-2021 唐山信息港 http://www.tsxxg.com冀ICP备16001780号-4
首页联系我们客服微信:14369595Comsenz Inc.
bdall.peaapk.com xtrb.peaapk.com hdwxxg.peaapk.com qhdceo.peaapk.com tsxxg.peaapk.com lyshangdu.peaapk.com hsrb.peaapk.com lanfxx.peaapk.com chengdenews.peaapk.com szyongdian.peaapk.com dtnews.peaapk.com yqnews.peaapk.com changzhinews.peaapk.com jcnews.peaapk.com sxjzxww.peaapk.com sxycrb.peaapk.com lfxww.peaapk.com sxllnews.peaapk.com nmgnews.peaapk.com baotounews.peaapk.com tlsxxg.peaapk.com bynesrmtzx.peaapk.com shenyangx.peaapk.com dlxxgs.peaapk.com northtimes.peaapk.com jilin.peaapk.com ccxxg.peaapk.com 0437.peaapk.com ybrbnews.peaapk.com avapk