关于印发唐山市政务服务事项放权储备清单(2025年版)》的通知
唐山信息港 发表于:2025-7-17 22:05 复制链接 看图 发表新帖
阅读数:4630
7月17日
唐山市人民政府办公室关于印发
《唐山市政务服务事项放权储备清单
(2025年版)》的通知
4bcbdac942e467dae047a0a5b9d22143.png
唐政办字〔2025〕39号
唐山市人民政府办公室关于印发
《唐山市政务服务事项放权储备清单
(2025年版)》的通知
各县(市、区)人民政府、各开发区(管理区)管委会,市政府有关部门,市直有关单位:
为进一步健全完善下放收回调整长效工作机制,现将《唐山市政务服务事项放权储备清单(2025年版)》予以印发,并就有关事宜通知如下:
一、提高放权精准性。各县(市、区)在提出用权需求时要充分考虑本地发展需要和机构、人员、编制等情况,避免事权与实际需求不匹配。各市直单位要统筹考虑县区的承接能力和下放事项的差异化情况,避免“一刀切”,杜绝将“零办件”的“僵尸事项”以及技术要求高、复杂或基层不具备承接条件等“接不住”的事项下放至基层。
二、及时对已下放事项开展评估问效。各县(市、区)要定期对已下放事项实效性开展评估,重点分析办事效率与群众满意度,并对存在的堵点难点问题及时向市直单位反馈予以解决。各市直单位要定期对已下放事项实施的合规性开展评估,重点分析是否存在办理流程繁琐、审批标准不统一等问题,并对基层承接不住、无办件量或“办不好”的市级下放事项,按照“谁下放、谁收回”的原则,及时进行收回。
三、做好审管衔接工作。对已下放县级实施的事项,要健全完善部门内部审管衔接机制,实现审批与监管信息实时共享,要按照“谁审批、谁负责,谁主管、谁监管”和“权责统一”的原则,明确事前、事中、事后职责,完善审管协调联动机制,加强信息共享,实现审管互动。各监管部门要强化监管责任,创新监管方式,进一步加强对市场主体生产经营全过程的监督管理,运用好“双随机、一公开”和联合惩戒等制度机制,堵住监管的漏点、盲点、空白点,营造良好的市场环境。
唐山市人民政府办公室
2025年7月16日
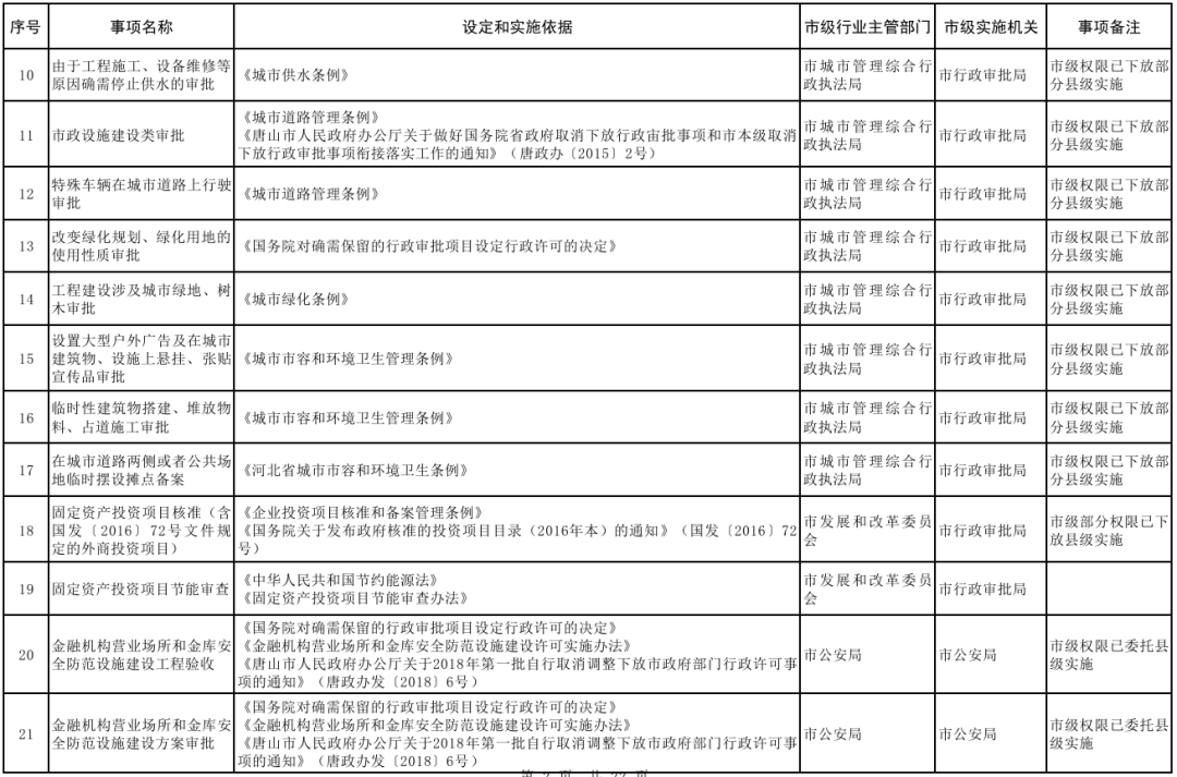
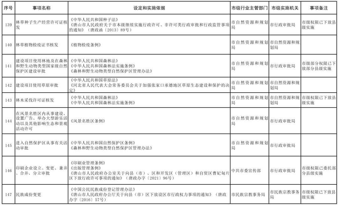
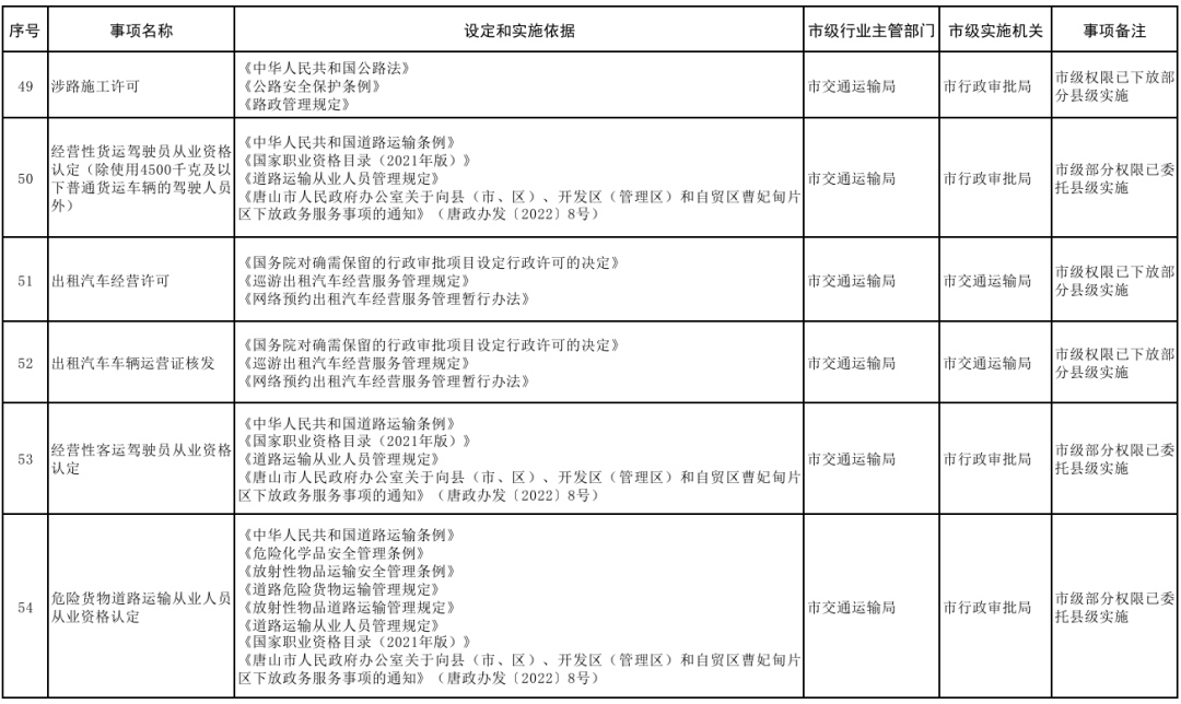
唐山市政务服务事项放权储备清单(2025年版)
73896e554c5cb74882feec186d66a2d2.png
552ddadc4d61ab2ef26fb0d101e01e16.png
dfb055aafe6d0c4912831f7b7eb4b1de.png
d2fdb66ce81450efbe8f60a4971fd9ae.png
94bc34bead133ebc8238c0b1ef4345f8.png
a21d3bdac35729e265395d6c2a4040aa.png
807dc8655591f5cc9005442f21977839.png
047321bd3fe8db5ca13df596a2a16f60.png
96eedb5cb88fa2b0e68d969e77b1dada.png
2ba9fbc7f3795cf77bca110350e07fe7.png
70b31836266cddabc28666ffabe2ea81.png
0debee4b6d346cb809dccb539e3a3a99.png
cc7ebea6969fbe6f5ec77f0c6bb4599e.png
05f518f3f132c05fdc1a99e6a2a72924.png
01fab78d3244a21f084521ac87cb1247.png
75d75e8203375ee50af9ec345cd9ab38.png
fbb8c361dffee828719c4a035fc038a0.png
c75b98875431f0c8111738e4a6d0fa42.png
eb1bd9269a12ed3fa4439710e0eb9c44.png
fdd57283463e6fd38d8b9436f07b9e84.png
dc83adc2ced148ca61a2a8c595c27210.png
7b635e2e1e6f4e89f95033ff151270ee.png
返回列表 使用道具 举报
条评论
您需要登录后才可以回帖 登录 | 立即注册
相关推荐
©2001-2021 唐山信息港 http://www.tsxxg.com冀ICP备16001780号-4
首页联系我们客服微信:14369595Comsenz Inc.
bdall.peaapk.com xtrb.peaapk.com hdwxxg.peaapk.com qhdceo.peaapk.com tsxxg.peaapk.com lyshangdu.peaapk.com hsrb.peaapk.com lanfxx.peaapk.com chengdenews.peaapk.com szyongdian.peaapk.com dtnews.peaapk.com yqnews.peaapk.com changzhinews.peaapk.com jcnews.peaapk.com sxjzxww.peaapk.com sxycrb.peaapk.com lfxww.peaapk.com sxllnews.peaapk.com nmgnews.peaapk.com baotounews.peaapk.com tlsxxg.peaapk.com bynesrmtzx.peaapk.com shenyangx.peaapk.com dlxxgs.peaapk.com northtimes.peaapk.com jilin.peaapk.com ccxxg.peaapk.com 0437.peaapk.com ybrbnews.peaapk.com avapk