唐山市区6月21日至23日中考将实施临时交通管制
唐山信息港 发表于:2025-6-18 21:57 复制链接 看图 发表新帖
阅读数:4314

2025年中考将在6月21日-23日进行,为确保中考期间道路交通畅通和考点周边道路交通有序高效运行,唐山交警提前对考点管制区域各路口进行了配时方案优化设计,并安排在各考点周边路口增派警力,开展交通疏导与秩序维护,确保考点周边道路不发生严重拥堵。

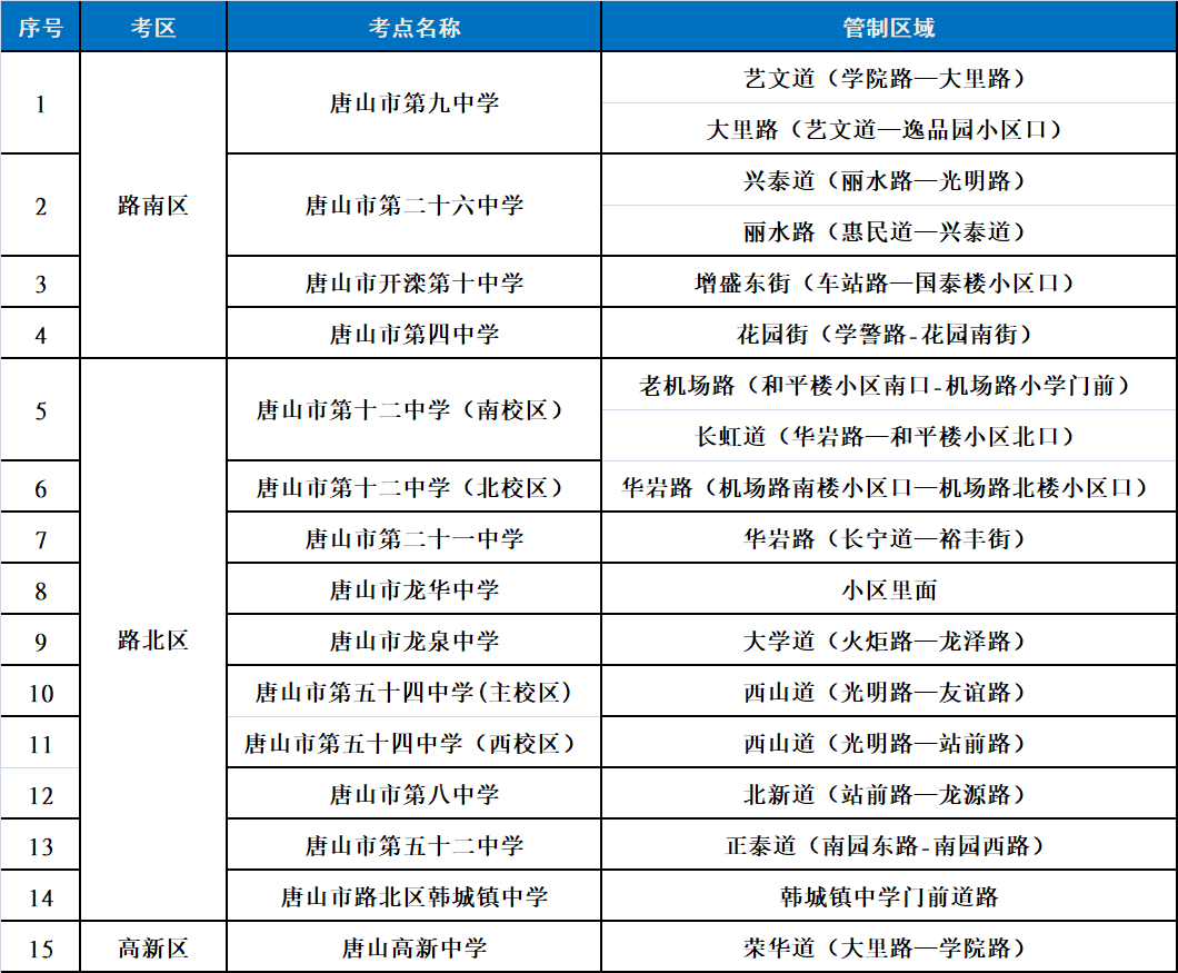
一、唐山市区考点交通管制路段

50444499_583cccba-0ca6-4126-8f75-94513de31912copycopy.png

二、交通管制时间

按照市教育考试院要求,交通管制时间如下:

2025年6月21日

7:00-11:30、12:30-18:00

2025年6月22日

7:00-11:30、12:30-17:15

2025年6月23日

7:00-11:30、12:30-18:00

(交通管制的具体起止时间将根据中考当天人流车流情况确定,建议社会车辆提前、延后起止时间通行)

三、市中心考点分布情况

1. 唐山市第九中学

50444499_96f3f966-d43f-4b5e-acf3-9daf6866cd80copycopy.png

2. 唐山市第二十六中学

50444499_616511aa-80f5-421a-9107-4232689d8f96copycopy.png

3. 唐山市开滦第十中学

50444499_9f939943-729a-4973-8938-6df3966197aecopycopy.png

4. 唐山市第四中学

50444499_64fbfe0b-4185-440f-869e-c1efa7a24f3dcopycopy.png

5. 唐山市第十二中学(南校区、北校区)

50444499_d10ede0f-a4e6-4a0d-ac0f-561d270adc52copycopy.png

6.唐山市第二十一中学

50444499_1bfdc3a7-1b69-4626-8411-e41ec833dbb1copycopy.png

7.龙泉中学

50444499_5fb47b0a-b5c4-4641-b2ea-2a320702513ccopycopy.png

8.唐山市第八中学、五十四中学

50444499_0131207f-7603-4db4-986e-f7fc31c88b47copycopy.png

9. 唐山市第五十二中学

50444499_67efd7cd-9b05-4e59-82f8-bca7556509c8copycopy.png

10.唐山市高新中学

50444499_d167a8d1-ad65-48fa-8dda-ff4cf5763d49copycopy.png

四、温馨提示

1、禁止考点外车辆乱停乱放、鸣喇叭。请广大驾驶人朋友自觉遵守交通法规,为考生共创良好道路交通环境!

2、接送考生的私家车、出租车等车辆应服从交警现场指挥,做到即停即走。准许送考车辆临时停车区域请不要乱停乱放、堵塞交通,以免影响考点周边交通秩序。

3、中考期间,考生如遇到交通困难,可就近向公安交警寻求帮助。

受中考部分考点临时交通管控、早晚高峰等多重因素叠加影响,预计6月23日上午8时开始,市区将出现不同程度的拥堵,预计7:30-8:30和17:30-18:30拥堵将达到峰值,市区交通压力将急剧上升,预计19:00市区交通恢复正常水平,请有出行需求的市民合理规划出行时间,选择自行车、公交车出行方式,或错峰出行。


来源:​唐山交警
返回列表 使用道具 举报
条评论
您需要登录后才可以回帖 登录 | 立即注册
相关推荐
©2001-2021 唐山信息港 http://www.tsxxg.com冀ICP备16001780号-4
首页联系我们客服微信:14369595Comsenz Inc.
bdall.peaapk.com xtrb.peaapk.com hdwxxg.peaapk.com qhdceo.peaapk.com tsxxg.peaapk.com lyshangdu.peaapk.com hsrb.peaapk.com lanfxx.peaapk.com chengdenews.peaapk.com szyongdian.peaapk.com dtnews.peaapk.com yqnews.peaapk.com changzhinews.peaapk.com jcnews.peaapk.com sxjzxww.peaapk.com sxycrb.peaapk.com lfxww.peaapk.com sxllnews.peaapk.com nmgnews.peaapk.com baotounews.peaapk.com tlsxxg.peaapk.com bynesrmtzx.peaapk.com shenyangx.peaapk.com dlxxgs.peaapk.com northtimes.peaapk.com jilin.peaapk.com ccxxg.peaapk.com 0437.peaapk.com ybrbnews.peaapk.com avapk