唐山丰南区钱营镇罗各庄村压煤搬迁公告
唐山信息港 发表于:2025-5-11 23:15 复制链接 看图 发表新帖
阅读数:6025
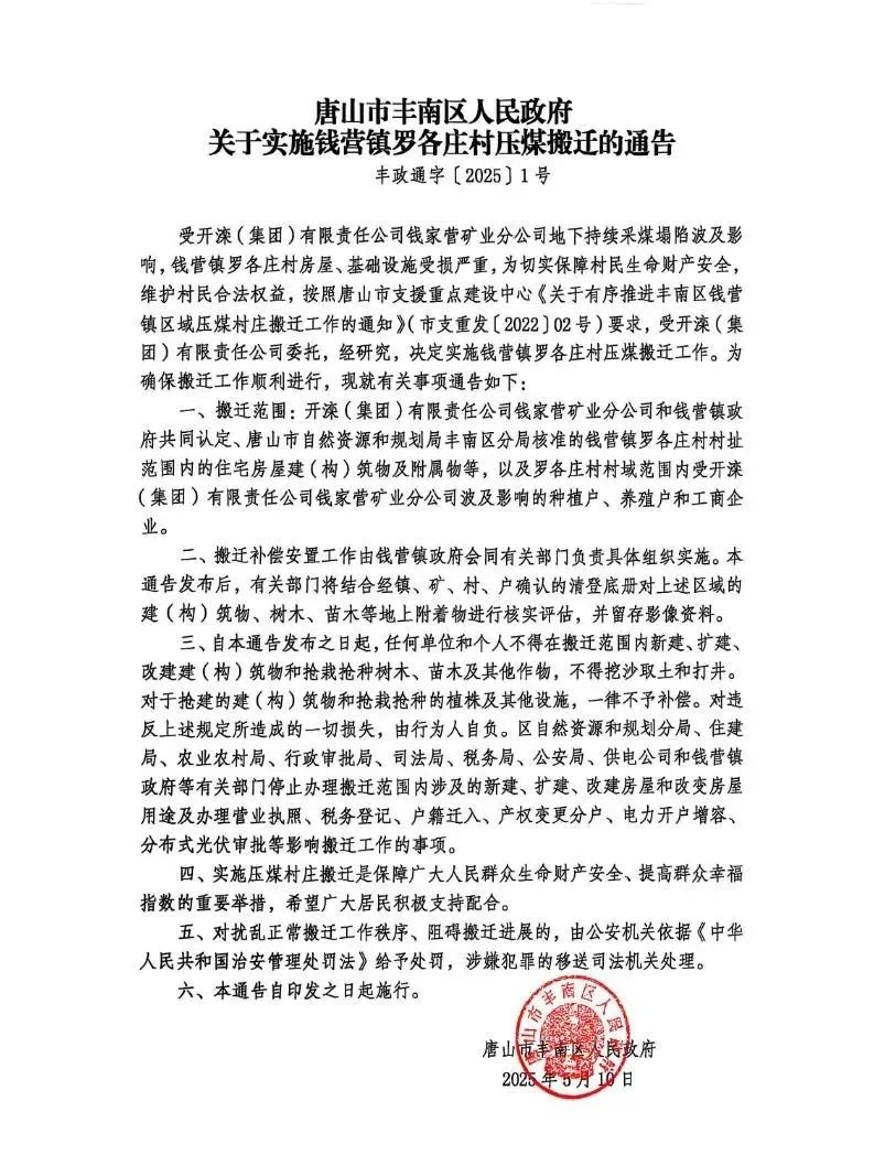
       5月10日丰南区人民政府发布一村庄搬迁公告受持续采煤塌陷波及钱营镇罗各庄村房屋受损严重,经研究决定实施钱营镇罗各庄村压煤搬迁工作
a3fe7605dc0f28ed99787d37aaca6c29.png
9fdf884fc67191858ddc7fd8cdc8ddf0.jpg
返回列表 使用道具 举报
条评论
您需要登录后才可以回帖 登录 | 立即注册
相关推荐
©2001-2021 唐山信息港 http://www.tsxxg.com冀ICP备16001780号-4
首页联系我们客服微信:14369595Comsenz Inc.
bdall.peaapk.com xtrb.peaapk.com hdwxxg.peaapk.com qhdceo.peaapk.com tsxxg.peaapk.com lyshangdu.peaapk.com hsrb.peaapk.com lanfxx.peaapk.com chengdenews.peaapk.com szyongdian.peaapk.com dtnews.peaapk.com yqnews.peaapk.com changzhinews.peaapk.com jcnews.peaapk.com sxjzxww.peaapk.com sxycrb.peaapk.com lfxww.peaapk.com sxllnews.peaapk.com nmgnews.peaapk.com baotounews.peaapk.com tlsxxg.peaapk.com bynesrmtzx.peaapk.com shenyangx.peaapk.com dlxxgs.peaapk.com northtimes.peaapk.com jilin.peaapk.com ccxxg.peaapk.com 0437.peaapk.com ybrbnews.peaapk.com avapk