唐山一中要建新校园了
唐山信息港 发表于:2025-2-23 14:25 复制链接 看图 发表新帖
阅读数:18490
2月16日,唐山一中召开会议
b9820360472cca112ca71119d632bf53.png
明确表示唐山一中新校园
建设项目正在有序推进
105df26a732c99c579cc18b020d50fe4.png
据了解
唐山一中新校园建设项目
总建筑面积15.4万平方米
在校生规模3000人
建设周期是2025年至2028年
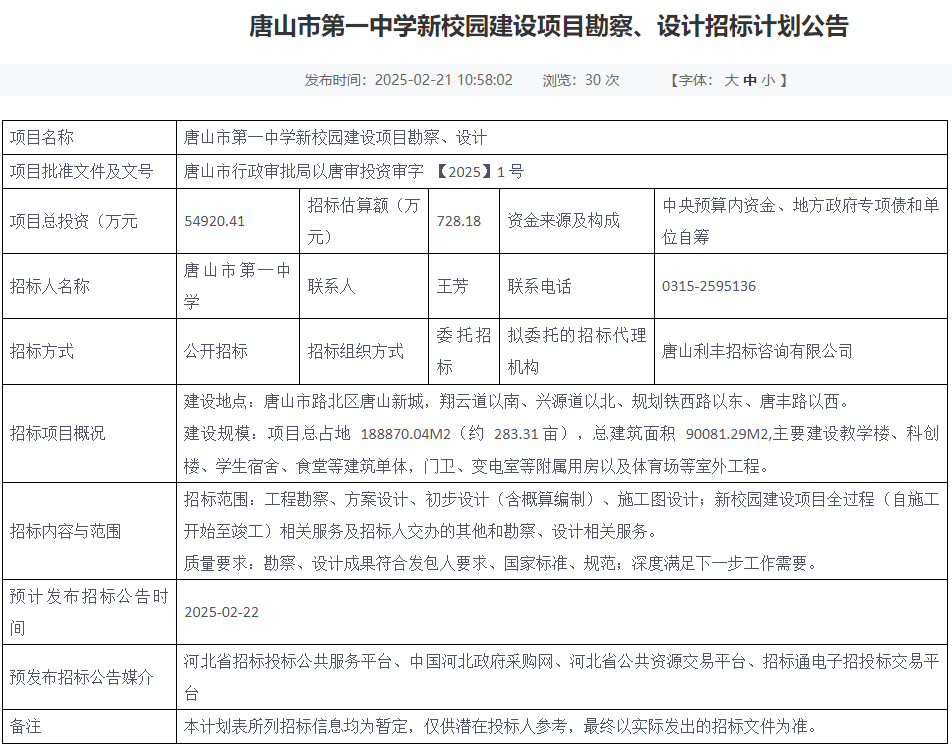
唐山一中新校园建设项目目前处于前期招标阶段项目具体位置、建设规模具体信息如下
eb065d090591fa0af49b8c720409d802.png

项目名称:唐山市第一中学新校园建设项目勘察、设计

项目总投资(万元):54920.41

招标估算额(万元):728.18

资金来源及构成:中央预算内资金、地方政府专项债和单位自筹

建设地点:唐山市路北区唐山新城,翔云道以南、兴源道以北、规划铁西路以东、唐丰路以西

建设规模:项目总占地 188870.04㎡(约 283.31 亩),总建筑面积 90081.29㎡,主要建设教学楼、科创楼、学生宿舍、食堂等建筑单体,门卫、变电室等附属用房以及体育场等室外工程。

返回列表 使用道具 举报
条评论
您需要登录后才可以回帖 登录 | 立即注册
相关推荐
©2001-2021 唐山信息港 http://www.tsxxg.com冀ICP备16001780号-4
首页联系我们客服微信:14369595Comsenz Inc.
bdall.peaapk.com xtrb.peaapk.com hdwxxg.peaapk.com qhdceo.peaapk.com tsxxg.peaapk.com lyshangdu.peaapk.com hsrb.peaapk.com lanfxx.peaapk.com chengdenews.peaapk.com szyongdian.peaapk.com dtnews.peaapk.com yqnews.peaapk.com changzhinews.peaapk.com jcnews.peaapk.com sxjzxww.peaapk.com sxycrb.peaapk.com lfxww.peaapk.com sxllnews.peaapk.com nmgnews.peaapk.com baotounews.peaapk.com tlsxxg.peaapk.com bynesrmtzx.peaapk.com shenyangx.peaapk.com dlxxgs.peaapk.com northtimes.peaapk.com jilin.peaapk.com ccxxg.peaapk.com 0437.peaapk.com ybrbnews.peaapk.com avapk