唐山ETC客服中心调整营业时间的通知
唐山信息港 发表于:2025-2-12 22:49 复制链接 看图 发表新帖
阅读数:13573

唐山客服中心调整营业时间的通知

尊敬的ETC客户:

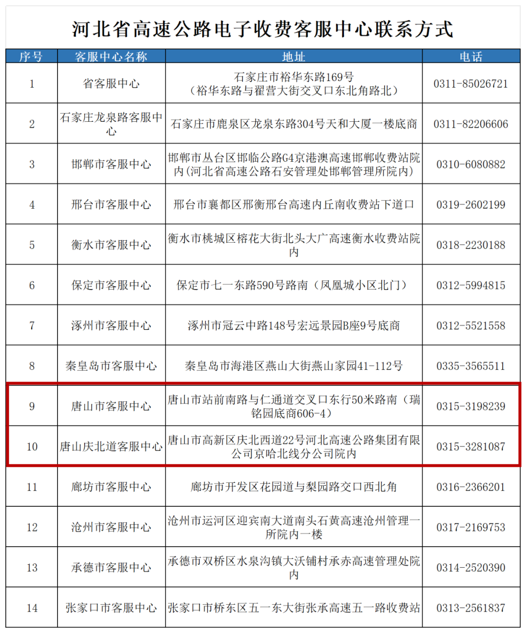
2025年2月17日起,唐山客服中心营业时间调整为周一至周五8:30至17:30,周六日休息。唐山庆北道客服中心营业时间为周一至周日8:30至17:30。

您可下载“河北ETC”APP、进入“河北高速ETC”微信小程序或登录河北ETC客服网站(www.hebgsetc.com)线上查询通行记录。如有其它问题可拨打河北高速24小时热线96122进行咨询,感谢您的理解和支持!

50409646_acf37b9f-a0bb-46c5-8f70-8f2120c26beb.png

来源: 河北ETC微信公众号
返回列表 使用道具 举报
条评论
您需要登录后才可以回帖 登录 | 立即注册
相关推荐
©2001-2021 唐山信息港 http://www.tsxxg.com冀ICP备16001780号-4
首页联系我们客服微信:14369595Comsenz Inc.
bdall.peaapk.com xtrb.peaapk.com hdwxxg.peaapk.com qhdceo.peaapk.com tsxxg.peaapk.com lyshangdu.peaapk.com hsrb.peaapk.com lanfxx.peaapk.com chengdenews.peaapk.com szyongdian.peaapk.com dtnews.peaapk.com yqnews.peaapk.com changzhinews.peaapk.com jcnews.peaapk.com sxjzxww.peaapk.com sxycrb.peaapk.com lfxww.peaapk.com sxllnews.peaapk.com nmgnews.peaapk.com baotounews.peaapk.com tlsxxg.peaapk.com bynesrmtzx.peaapk.com shenyangx.peaapk.com dlxxgs.peaapk.com northtimes.peaapk.com jilin.peaapk.com ccxxg.peaapk.com 0437.peaapk.com ybrbnews.peaapk.com avapk