河北启动重大气象灾害(寒潮)Ⅳ级应急响应!多预警齐发!
唐山信息港 发表于:2025-1-26 01:33 复制链接 看图 发表新帖
阅读数:21863
河北省气象灾害防御指挥部启动重大气象灾害(寒潮)Ⅳ级应急响应
       河北省气象台2025年1月25日16时44分发布寒潮黄色预警信号。根据《河北省重大气象灾害应急预案》,经会商研判,省气象灾害防御指挥部决定于1月25日17时30分启动重大气象灾害(寒潮)Ⅳ级应急响应。
       省气象灾害防御指挥部指出,受强冷空气影响,本次天气过程降温幅度大,同时伴有大范围降雪和大风天气,且当前正值春运出行高峰期,发生低温冰冻、雪灾和大风等气象灾害风险较高。相关地区和单位要高度重视灾害风险防控工作,提前采取有针对性的防御措施,全力以赴做好防范应对。
寒潮黄色预警
河北省气象台2025年01月25日17时发布寒潮黄色预警信号:
       受西伯利亚东移南下的冷空气影响,明天早晨到28日早晨,全省最低气温明显下降,保定、廊坊以北地区下降10~12℃,局地下降12~14℃;其他地区下降7~10℃。28日早晨,最低气温张家口、承德、秦皇岛北部、保定西北部降至-15~-24℃,其中坝上地区降至-25~-32℃,保定南部和石家庄、衡水以南地区降至-6~-10℃,其他地区降至-11~-14℃。请注意防范。
大雾黄色预警
河北省气象台2025年01月25日22时54分发布大雾黄色预警信号:
       受降雪影响,石家庄、邢台西部、邯郸西部的部分地区能见度已经低于500米,预计今天夜间,石家庄、沧州及以南地区降雪时部分地区有雾,能见度不足500米,局地不足200米!请注意防范。
大风黄色预警
河北省气象台2025年01月25日17时发布大风黄色预警信号:
       受冷空气影响,今天夜间到明天夜间,张家口、承德、保定中西部、石家庄、邢台西部、邯郸西部有西北风4到6级,阵风7到9级,局地可达10级;其他大部分地区有西到西北风4到5级,阵风6到8级;明天傍晚到夜间,渤海海域和沿海地区有西北风6到7级,阵风8到9级。请注意防范。
设施农业低温冻害风险预警
       河北省气象局、河北省农业农村厅联合发布设施农业低温冻害风险预警:河北设施农业有低温冻害风险,其中保定北部、沧州及其以北大部,石家庄、邢台、邯郸三市西部地区风险高或很高;唐山南部、廊坊中北部、衡水东北部、邢台和邯郸两市东部地区风险较高;其他地区无风险。低温冻害易造成温室内植株叶片卷曲发黄、生长缓慢,落花、落果、果实受冻,影响作物产量和品质。
45f08c46c3639eec332f97e4fb1e8b8a.jpg

       河北省气象科学研究所提醒,要提前检修老旧简易温室,做好棚架、棚膜的加固修缮工作。降雪中和雪后注意及时清扫积雪,避免积雪压垮棚体,同时增加透光性。夜间气温较低,注意温室防寒保温;及时修补破损保温被,提高温室保温性能;有条件的可加强棚内增温保温措施。
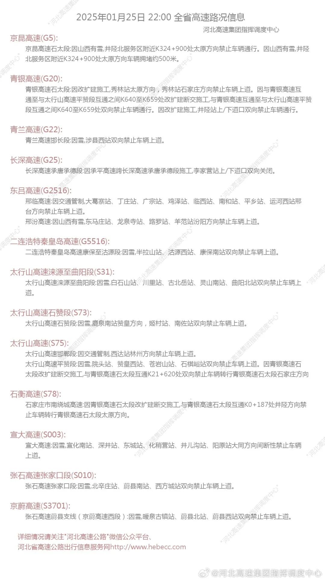
高速公路气象风险提示
       河北省气象局、河北省交通运输厅、河北省公安厅交通管理联合发布交通气象风险提示:此次降雪过程将造成全省高速公路出现中风险到较高等级道路积雪、结冰气象风险。张家口中北部、承德中北部的高速公路道路积雪、结冰气象风险等级为中风险,其他大部分地区为较高风险。
e8b7a130bc236140f8756a9296d9d332.png
       河北省气象服务中心提醒,1月25日至27日,全省大部分高速公路出现积雪、结冰气象风险较高,请司乘人员合理安排出行,随时关注路况和气象信息。受大风影响,26日至28日,河北北部和西部山区的高速公路出现横侧风风险较大,对高速行车有不利影响,请司乘人员谨慎驾驶。
079fe62f4bd30e9e162e74a62faaf9af.jpg
来源|河北天气、河北高速交警、冀时客户端、冀云客户端、河北机场集团
返回列表 使用道具 举报
条评论
您需要登录后才可以回帖 登录 | 立即注册
相关推荐
©2001-2021 唐山信息港 http://www.tsxxg.com冀ICP备16001780号-4
首页联系我们客服微信:14369595Comsenz Inc.
bdall.peaapk.com xtrb.peaapk.com hdwxxg.peaapk.com qhdceo.peaapk.com tsxxg.peaapk.com lyshangdu.peaapk.com hsrb.peaapk.com lanfxx.peaapk.com chengdenews.peaapk.com szyongdian.peaapk.com dtnews.peaapk.com yqnews.peaapk.com changzhinews.peaapk.com jcnews.peaapk.com sxjzxww.peaapk.com sxycrb.peaapk.com lfxww.peaapk.com sxllnews.peaapk.com nmgnews.peaapk.com baotounews.peaapk.com tlsxxg.peaapk.com bynesrmtzx.peaapk.com shenyangx.peaapk.com dlxxgs.peaapk.com northtimes.peaapk.com jilin.peaapk.com ccxxg.peaapk.com 0437.peaapk.com ybrbnews.peaapk.com avapk