路南区2则最新详细规划公示
唐山信息港 发表于:2024-7-13 22:43 复制链接 看图 发表新帖
阅读数:3272
533e40f25ad695c138d8bfd055896b9e.png
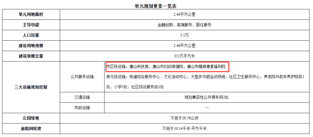
唐山市路南片区13020200303单元详细规划公示
规划范围:
单元范围:13020200303单元位于路南区中北部,北至新华道、东至建设路、西至学院路、南至新岳道,单元规模约2.46平方公里。
编制单位:中国城市发展研究院有限公司、唐山市规划建筑设计研究院有限公司
公示单位:唐山市自然资源和规划局
公示地点:唐山市自然资源和规划局网站、项目现场、唐山市规划展览馆
公示时间:2024年7月12日-2024年8月12 日
意见反馈:
1.若您需对该详细规划发表意见,应在意见反馈期限届满前向唐山市自然资源和规划局高新分局提交书面意见,同时提供身份证明材料、联系方式。书面意见可当面提交也可通过邮寄方式提交。以邮寄方式提交的,请在信封正面注明“公示反馈意见”字样,提交时间以邮局收件邮戳载明的时间为准。
2.若您认为是该规划的利害关系人,在提交书面意见时,还应提供该规划直接涉及您利益的证明材料。
3.意见反馈期限截止至公示期满。
通讯地址:唐山市路南区西电路副16号
联系电话:0315-35263008
邮箱:[email protected]
14c7e5e9770d93b819796a0d3b6f11a8.jpg
f8b164165909ebd449bd9cafd9f0f1bd.jpg
eb3a06ef886623f417bbcd6877cef70d.png
5393fcffa9aa26c0a28c1b4153fbd7cc.png
cc4f41a69b7ba35ce2a6862e47235dd7.png
唐山市路南片区13020200101单元详细规划
唐山市路南片区1302020010105街区重点地块(友谊南路东侧、燕新路西、新岳道北侧)详细规划公示
规划范围:
(1)单元范围:13020200101单元位于路南区西北部。北至新华道、东至学院路、丹凤路、西至光明路、达湖路,单元面积规模约5.44平方公里。
(2)地块范围:重点地块位于1302020010105街区中西部,友谊南路以东、新岳道以北、燕新路以西,用地面积约2.97公顷。
编制单位:中国城市发展研究院有限公司、唐山市规划建筑设计研究院有限公司
公示单位:唐山市自然资源和规划局公示地点:唐山市自然资源和规划局网站、项目现场、唐山市规划展览馆
公示时间:2024年7月12日-2024年8月12日
意见反馈:
1.若您需对该详细规划发表意见,应在意见反馈期限届满前向唐山市自然资源和规划局路南区分局提交书面意见,同时提供身份证明材料、联系方式。书面意见可当面提交也可通过邮寄方式提交。以邮寄方式提交的,请在信封正面注明“公示反馈意见”字样,提交时间以邮局收件邮戳载明的时间为准。
2.若您认为是该规划的利害关系人,在提交书面意见时,还应提供该规划直接涉及您利益的证明材料。
3.意见反馈期限截止至公示期满。
通讯地址:唐山市路南区西电路副16号
联系电话:0315-35263008
邮箱:[email protected]
f66da06446f3e930a11df65e978f73d8.jpg
34bb7adc2c248fa2b1bf42d26f27969a.png
e8e4bfca79701ed71d4559dc1279d167.png
1a5d74e12b5adc738f697c1325ca8277.png
来源:中国唐山
返回列表 使用道具 举报
条评论
您需要登录后才可以回帖 登录 | 立即注册
相关推荐
©2001-2021 唐山信息港 http://www.tsxxg.com冀ICP备16001780号-4
首页联系我们客服微信:14369595Comsenz Inc.
bdall.peaapk.com xtrb.peaapk.com hdwxxg.peaapk.com qhdceo.peaapk.com tsxxg.peaapk.com lyshangdu.peaapk.com hsrb.peaapk.com lanfxx.peaapk.com chengdenews.peaapk.com szyongdian.peaapk.com dtnews.peaapk.com yqnews.peaapk.com changzhinews.peaapk.com jcnews.peaapk.com sxjzxww.peaapk.com sxycrb.peaapk.com lfxww.peaapk.com sxllnews.peaapk.com nmgnews.peaapk.com baotounews.peaapk.com tlsxxg.peaapk.com bynesrmtzx.peaapk.com shenyangx.peaapk.com dlxxgs.peaapk.com northtimes.peaapk.com jilin.peaapk.com ccxxg.peaapk.com 0437.peaapk.com ybrbnews.peaapk.com avapk