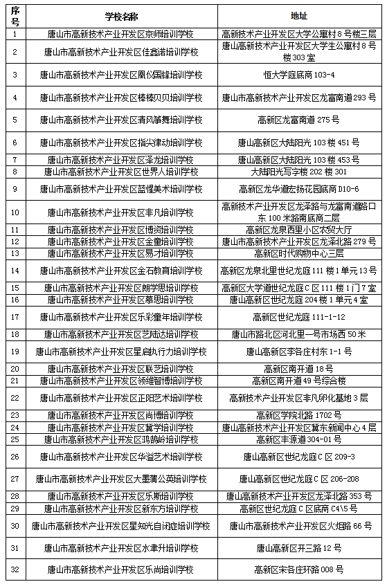
2024年高新区校外培训机构白名单
唐山信息港 发表于:2024-7-4 23:25 复制链接 看图 发表新帖
阅读数:10500
唐山高新区
2024年暑期关于防范校外培训风险致家长的一封信
亲爱的家长朋友们:
       您好!为切实减轻中小学生校外培训负担,保护您和孩子的合法权益,请您要理性看待孩子的成长,注重挖掘孩子的兴趣与潜质,树立科学育儿观、成才观,不盲从、不攀比。提高亲子陪伴质量,引导孩子加强体育锻炼,保证孩子充足的休息、睡眠时间,妥善安排孩子课余时间的学习生活,如您确需为孩子选择兴趣班,多听听孩子的意见,选择孩子喜欢的内容。
       高新区就如何选择校外培训机构温馨提示:一是合规的校外培训机构须持有《中华人民共和国民办学校办学许可证》《工商营业执照》或《民办非企业单位登记证书》等证照,并张贴在培训场所醒目位置;二是与培训机构签订规范的《中小学生校外培训服务合同》;三是一次性缴费时间跨度不超过三个月或60课时,一次性交费不超过5000元;四是培训时间不晚于20:30分;五是学生参加校外培训的选课报名、缴费退费等将全部在银行监管平台进行;六是在法定节假日、休息日及寒暑假不参与义务教育阶段学科类培训。
       “双减”工作的开展需要您的支持与监督,让我们携手家校共赢,同心同行,立德树人,五育并举为孩子们撑起一片宽广而湛蓝的天空。
       高新区校外培训机构治理监督举报电话:5776830、5776502   
       举报邮箱:[email protected]
20240704232325.png
来源: 唐山高新区
返回列表 使用道具 举报
条评论
您需要登录后才可以回帖 登录 | 立即注册
相关推荐
©2001-2021 唐山信息港 http://www.tsxxg.com冀ICP备16001780号-4
首页联系我们客服微信:14369595Comsenz Inc.
bdall.peaapk.com xtrb.peaapk.com hdwxxg.peaapk.com qhdceo.peaapk.com tsxxg.peaapk.com lyshangdu.peaapk.com hsrb.peaapk.com lanfxx.peaapk.com chengdenews.peaapk.com szyongdian.peaapk.com dtnews.peaapk.com yqnews.peaapk.com changzhinews.peaapk.com jcnews.peaapk.com sxjzxww.peaapk.com sxycrb.peaapk.com lfxww.peaapk.com sxllnews.peaapk.com nmgnews.peaapk.com baotounews.peaapk.com tlsxxg.peaapk.com bynesrmtzx.peaapk.com shenyangx.peaapk.com dlxxgs.peaapk.com northtimes.peaapk.com jilin.peaapk.com ccxxg.peaapk.com 0437.peaapk.com ybrbnews.peaapk.com avapk