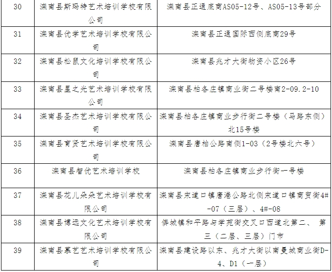
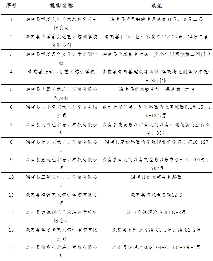
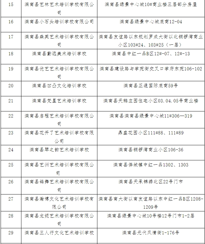
滦南县教育局公布2024年校外培训白名单!
唐山信息港 发表于:2024-7-3 17:51 复制链接 看图 发表新帖
阅读数:8255
尊敬的家长朋友:

自国家“双减”政策实施以来,我县的校外培训机构治理工作得到广大家长朋友的理解和支持,在此向您致以衷心的感谢!2024年暑期已至,为切实减轻中小学生校外培训负担,切实保障广大学生安全和身心健康,我们诚恳地向广大家长朋友作出如下温馨提示:

一、合理安排假期生活

假期是孩子们休息调整、自主发展的重要阶段,也是家庭教育、社会教育的“黄金期”,请家长朋友们理性看待校外培训作用,合理安排孩子假期生活,鼓励孩子学习各项生活技能、拓展课外知识、加强体育锻炼、参加有意义的社会志愿者服务等,切实减轻孩子过重的学业负担。

二、不参加学科类培训

中共中央办公厅国务院办公厅印发的《关于进一步减轻义务教育阶段学生作业负担和校外培训负担的意见》明确要求,校外培训机构不得占用国家法定节假日、休息日及寒暑假组织学科类培训。因此,在暑假期间开展的任何学科类培训都是违规行为,也请广大家长朋友不要安排孩子暑期参加校外培训机构学科类培训,更不要参加“预科班、先修班、托管班、夏令营、研学社团”等违规开展的学科类隐形变异违规培训,自觉抵制在职教师组织和参与的有偿补课。

三、理性选择非学科类培训

如确需参加非学科类校外培训,请选择教育部门公布的正规培训机构,并注意以下事项:

1.查看培训资质。培训机构须证照齐全,具备《民办学校办学许可证》《营业执照》(或《民办非企业登记证书》),相关资质证书、培训师资、培训项目、课程安排、收费标准等信息均要在醒目地方公示,无证无照或证照不齐的机构为非法机构。

2.签订培训合同。报名参加培训时,要与校外培训机构签订教育部和市场监管总局制定的《中小学生校外培训服务合同(示范文本)(2021年修订版)》,认真研读条款,提防合同中出现“概不退费”等霸王条款,如有疑问,请向有关法律专家或教育部门咨询,切实维护自身合法权益。一次性缴纳费用不能超过3个月、不能超过60课时、不能超过5000元。

3.通过平台缴费。为保障您的资金安全,请您在手机软件商店搜索并安装“校外培训家长端”APP,通过平台购买课程并缴费,该平台由教育部主办,通过平台购买课程的资金受到主管部门和银行的实时监管。平台执行“一课一消”(即完成一节课确认核销一节课),需要退费时,未上课程费用可原路返回家长账户,切勿把资金转入平台以外的任何账户(包括私人微信、支付宝等)。

4.谨防虚假诱导。请勿相信任何机构或个人以组织考试、保上名校、帮助择校等名义的虚假诱导;切勿听信机构人员的口头承诺,不要因打折优惠而一次性缴纳或以充值、次卡等形式变相缴纳超时限、超最高限额的费用,以免上当受骗,造成不必要的损失。如果您的孩子在违法违规机构缴费上课,将随时承担“退费难”“卷款跑路”、安全得不到保障等不可预知的风险,请家长们务必警惕。

四、共同守护孩子平安

请家长切实履行监护人职责,树立安全意识,加强对孩子的安全教育,教育孩子主动预防溺水、性侵、虐待、拐卖、暴力伤害、火灾和交通事故等各类伤害行为,提升自我防护能力,遇到险情及时呼救、报警或告知家长和监护人等。

让我们共同携手营造良好社会氛围,构建和谐教育生态,一起守护孩子健康快乐成长。同时,我们真诚欢迎广大家长进行监督,如您发现校外培训学校存在违法违规培训行为,请及时进行投诉举报。再次感谢您对教育事业的理解、支持与配合,最后预祝全体学生假期愉快。

投诉举报电话:4120806、4512345

举报邮箱:[email protected]

滦南县教育局
2024年7月3日

7055d6abe376d32124fe9e353e977b0a.png

69e55434f86d0436f56df30d005faf59.png

b7c5be6a99db7a4c078c897403360783.png

来源:滦南县教育局
返回列表 使用道具 举报
条评论
您需要登录后才可以回帖 登录 | 立即注册
相关推荐
©2001-2021 唐山信息港 http://www.tsxxg.com冀ICP备16001780号-4
首页联系我们客服微信:14369595Comsenz Inc.
bdall.peaapk.com xtrb.peaapk.com hdwxxg.peaapk.com qhdceo.peaapk.com tsxxg.peaapk.com lyshangdu.peaapk.com hsrb.peaapk.com lanfxx.peaapk.com chengdenews.peaapk.com szyongdian.peaapk.com dtnews.peaapk.com yqnews.peaapk.com changzhinews.peaapk.com jcnews.peaapk.com sxjzxww.peaapk.com sxycrb.peaapk.com lfxww.peaapk.com sxllnews.peaapk.com nmgnews.peaapk.com baotounews.peaapk.com tlsxxg.peaapk.com bynesrmtzx.peaapk.com shenyangx.peaapk.com dlxxgs.peaapk.com northtimes.peaapk.com jilin.peaapk.com ccxxg.peaapk.com 0437.peaapk.com ybrbnews.peaapk.com avapk