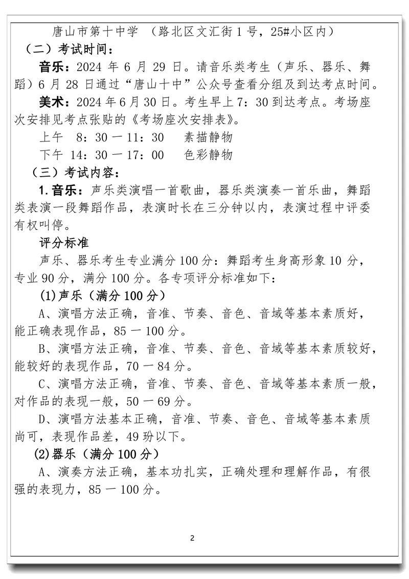
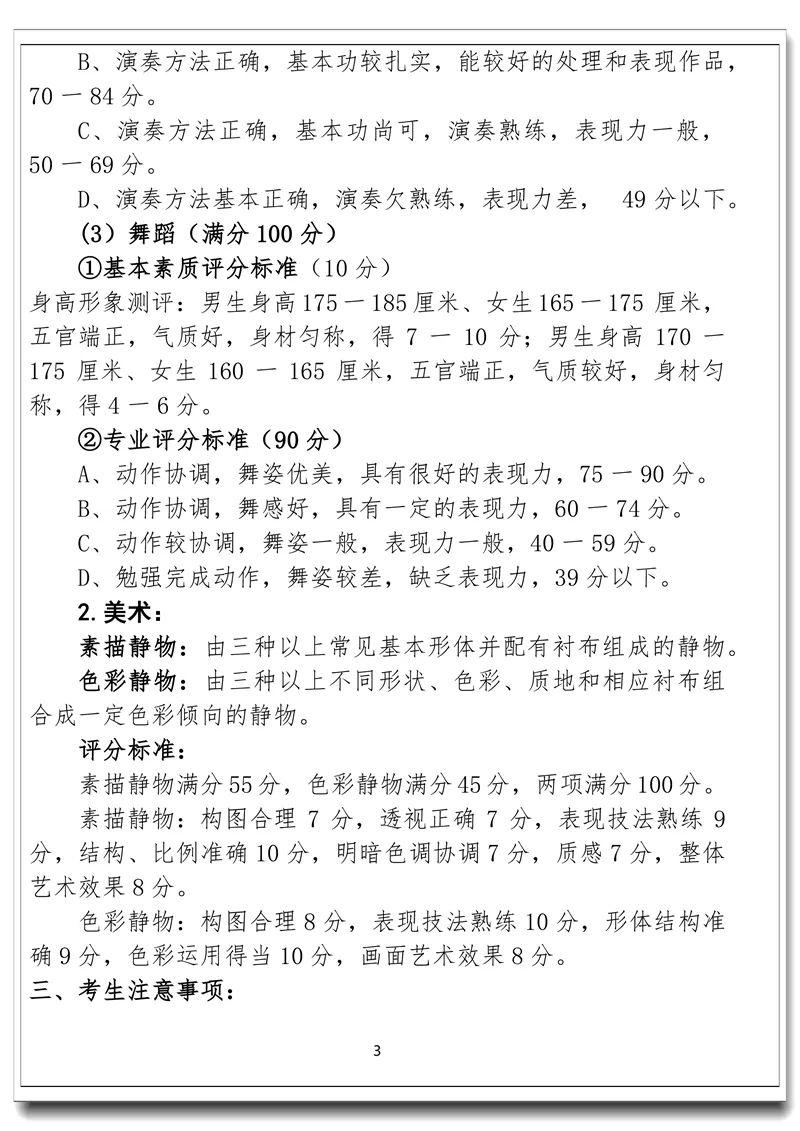
2024年中考市区普通高中招收音乐、美术专业测试方案
唐山信息港 发表于:2024-6-23 23:04 复制链接 看图 发表新帖
阅读数:5100

唐山市第一中学2024年面向原市区招生范围招收音乐特长生(美声、小提琴)和美术特长生(绘画、设计)。其中音乐特长生要求获得业余七级以上证书。

唐山一中与唐山十中、开滦一中、唐山外国语学校、唐山十一中、唐山十二高中、唐山二十三中、唐山五中、宏文中学、唐山东方学校、唐山英华高中、唐山超越高中、唐山长宁高中、唐山苍龙实验学校等14所学校组成测试联盟,成绩共享。具体方案请登录唐山十中官网(http://www.tssz.com.cn)或唐山市第十中学微信公众号查询。

50340671_3b35e3fc-055c-41ff-922c-d746d637fa6a.jpg

50340671_2decbea4-201f-45d0-828c-963b53988e81.jpg

50340671_0ca756b6-f902-4f0f-b9a3-e9025dad4ae7.jpg

50340671_16946a7e-2a0b-422c-97ad-4e0d4671dbfa.jpg

来源: 唐山市第一中学
返回列表 使用道具 举报
条评论
您需要登录后才可以回帖 登录 | 立即注册
相关推荐
©2001-2021 唐山信息港 http://www.tsxxg.com冀ICP备16001780号-4
首页联系我们客服微信:14369595Comsenz Inc.
bdall.peaapk.com xtrb.peaapk.com hdwxxg.peaapk.com qhdceo.peaapk.com tsxxg.peaapk.com lyshangdu.peaapk.com hsrb.peaapk.com lanfxx.peaapk.com chengdenews.peaapk.com szyongdian.peaapk.com dtnews.peaapk.com yqnews.peaapk.com changzhinews.peaapk.com jcnews.peaapk.com sxjzxww.peaapk.com sxycrb.peaapk.com lfxww.peaapk.com sxllnews.peaapk.com nmgnews.peaapk.com baotounews.peaapk.com tlsxxg.peaapk.com bynesrmtzx.peaapk.com shenyangx.peaapk.com dlxxgs.peaapk.com northtimes.peaapk.com jilin.peaapk.com ccxxg.peaapk.com 0437.peaapk.com ybrbnews.peaapk.com avapk