河北医保发布关于转归部分医疗服务价格项目的通知
唐山信息港 发表于:2024-6-19 23:48 复制链接 看图 发表新帖
阅读数:6481
河北省医疗保障局
河北省卫生健康委员会
关于转归部分医疗服务价格项目的通知

转归、修订、停用部分医疗服务价格项目
       各市(含定州、辛集市)医疗保障局、卫生健康委(局),雄安新区管委会公共服务局,省直各医疗机构:
       根据国家医疗保障局《关于反馈河北省医保局拟转归部分医疗服务价格项目回复意见的函》(医保价采函〔2024〕29号)对我省《关于新增和修订部分医疗服务价格项目的通知》(冀医保字〔2020〕45号)文件试行项目进行转归定价审核意见,省医疗保障局、省卫生健康委研究决定转归部分医疗服务价格项目,现就有关事项通知如下。

一、转归部分医疗服务价格项目
       根据国家医疗保障局对我省申报的拟转归医疗服务价格项目的反馈意见,结合临床需求,对于符合服务产出为导向、医疗人力资源消耗为基础、技术劳务与物耗分开的,明确支持医疗技术创新或医疗活动转化为价格项目,结合拓展价格项目内涵、增加项目说明、修改表述等方式进行转归。转归定价132项医疗服务价格项目(附件1)。

二、修订部分医疗服务价格项目
       修订“可见光治疗”等7项医疗服务价格项目(附件2)。

三、停用部分医疗服务价格项目
       停用“健康管理服务”等99项医疗服务价格项目(附件3)。

四、相关要求
       (一)强化组织领导。各单位要高度重视,提高思想认识,强化组织领导,做好部门协调,认真组织实施,及时维护信息系统目录。各医疗机构要于2024年7月9日24时前完成费用上传工作,保证政策落地。
       (二)积极宣传引导。各医疗机构要严格按规定执行明码标价和医疗费用明细清单制度,通过电子显示屏等多种方式向患者公示医疗服务价格,并做好宣传解读工作,自觉接受社会监督。
       (三)加强督导检查。各市医疗保障局要切实担负起统筹协调和督促指导责任,健全常态化日常监管机制,加强监督管理和督导检查,及时跟踪政策落地实施情况。
本通知自2024年7月10日起执行。如有医疗服务项目价格与本通知不符的,以本通知为准。执行中遇到问题,及时向省医疗保障局、省卫生健康委反馈。
附件:
1.转归部分医疗服务价格项目
c54cfc2f3a123176afb1c8175ccf7654.png
2.修订部分医疗服务价格项目
d9f30319caaec36fe1c44314e686b3b4.png
3.停用部分医疗服务价格项目
459b362abb8b52af40698b4d656b78c4.png
576e210d3d88653b041d7af632bd280d.png
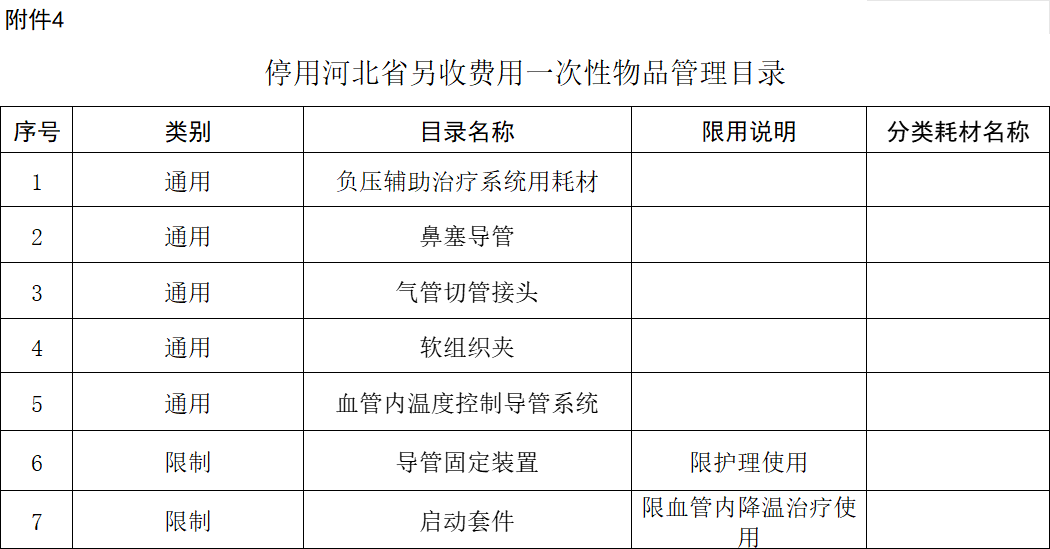
4.停用河北省另收费用一次性物品管理目录
ba57ad371b29a693a4f7cf2b9f0512dd.png

河北省医疗保障局
河北省卫生健康委员会
2024年6月12日
返回列表 使用道具 举报
条评论
您需要登录后才可以回帖 登录 | 立即注册
相关推荐
©2001-2021 唐山信息港 http://www.tsxxg.com冀ICP备16001780号-4
首页联系我们客服微信:14369595Comsenz Inc.
bdall.peaapk.com xtrb.peaapk.com hdwxxg.peaapk.com qhdceo.peaapk.com tsxxg.peaapk.com lyshangdu.peaapk.com hsrb.peaapk.com lanfxx.peaapk.com chengdenews.peaapk.com szyongdian.peaapk.com dtnews.peaapk.com yqnews.peaapk.com changzhinews.peaapk.com jcnews.peaapk.com sxjzxww.peaapk.com sxycrb.peaapk.com lfxww.peaapk.com sxllnews.peaapk.com nmgnews.peaapk.com baotounews.peaapk.com tlsxxg.peaapk.com bynesrmtzx.peaapk.com shenyangx.peaapk.com dlxxgs.peaapk.com northtimes.peaapk.com jilin.peaapk.com ccxxg.peaapk.com 0437.peaapk.com ybrbnews.peaapk.com avapk