关于断交施工期间新华道办税服务厅涉税业务办理的通告
唐山信息港 发表于:2024-4-4 23:12 复制链接 看图 发表新帖
阅读数:6657

关于断交施工期间新华道办税服务厅涉税业务办理的通告

尊敬的纳税人、缴费人:

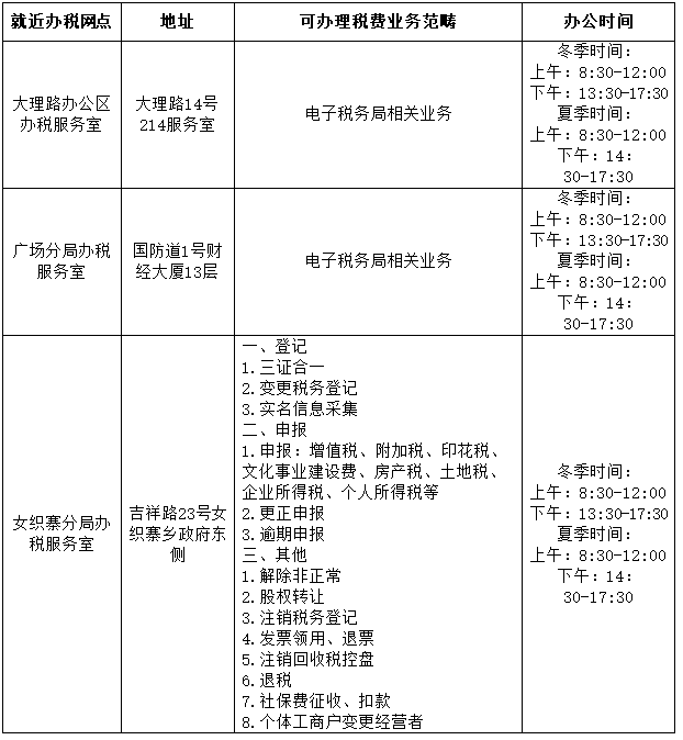
因新华道(大里路-学院路段)南侧辅道全幅断交占路施工,车辆无法通过,请您选择合理方式前往新华道办税服务厅,建议您优先选择电子税务局、征纳互动等线上方式或就近网点办理涉税业务,给您带来不便,敬请谅解。

特此通告。

国家税务总局唐山市路南区税务局

2024年3月31日

涉税缴费业务办理渠道

1. 河北省电子税务局。您可通过河北省电子税务局的“我要办税”“我要查询”“公众服务”等业务办理功能,办理常见涉税业务。

2. 自然人电子税务局。您可通过河北省自然人电子税务局的“我要办税”“我要查询”“公众服务”等业务办理功能,办理个人所得税的申报、查询等相关业务。

3. 征纳互动。您可通过电子税务局征纳互动进行在线咨询和协助办理业务,也可拨打征纳互动中心电话0315-5912366进行咨询。

如您在办税缴费过程中遇到未提供规范、文明的纳税服务或者有其他侵犯合法权益的情形,可拨打纳税服务投诉电话0315-2327634。

50318570_6967476a-df9a-4095-bca5-77135eeaed59.png

来源: 路南发布、路南区税务局
返回列表 使用道具 举报
条评论
您需要登录后才可以回帖 登录 | 立即注册
相关推荐
©2001-2021 唐山信息港 http://www.tsxxg.com冀ICP备16001780号-4
首页联系我们客服微信:14369595Comsenz Inc.
bdall.peaapk.com xtrb.peaapk.com hdwxxg.peaapk.com qhdceo.peaapk.com tsxxg.peaapk.com lyshangdu.peaapk.com hsrb.peaapk.com lanfxx.peaapk.com chengdenews.peaapk.com szyongdian.peaapk.com dtnews.peaapk.com yqnews.peaapk.com changzhinews.peaapk.com jcnews.peaapk.com sxjzxww.peaapk.com sxycrb.peaapk.com lfxww.peaapk.com sxllnews.peaapk.com nmgnews.peaapk.com baotounews.peaapk.com tlsxxg.peaapk.com bynesrmtzx.peaapk.com shenyangx.peaapk.com dlxxgs.peaapk.com northtimes.peaapk.com jilin.peaapk.com ccxxg.peaapk.com 0437.peaapk.com ybrbnews.peaapk.com avapk