《河北省义务教育阶段服务性收费和代收费项目清单》征求意见
唐山信息港 发表于:2024-2-29 21:47 复制链接 看图 发表新帖
阅读数:7287
       河北省发展和改革委员会最新发布关于公开征求《河北省义务教育阶段服务性收费和代收费项目清单》意见的通告
447514253a0b5b3187899610e29107bc.png

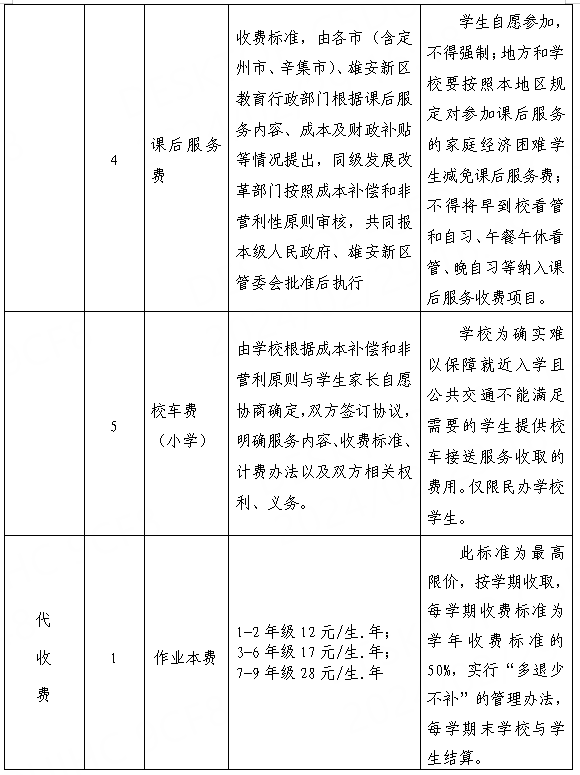
       为进一步规范义务教育阶段服务性收费和代收费行为,根据教育部等四部门办公厅印发《关于进一步规范义务教育课后服务有关工作的通知》的要求,结合我省实际,经研究起草了《河北省义务教育阶段服务性收费和代收费项目清单》(征求意见稿),现予公告,向社会公开征求意见。
       此次公开征求意见时间为2024年3月1日至2024年3月31日。欢迎各界人士通过信函、传真或电子邮件等方式提出意见。
       信函请寄至:石家庄市自强路55号河北省发展和改革委员会(服务价格处),邮编050051。
       传真请发至:(0311)88600011(工作时间内),88600045(值班时间)。
       电子邮件请发至:[email protected]
       感谢您的参与和支持!
       附件:河北省义务教育阶段服务性收费和代收费项目清单(征求意见稿)
河北省发展和改革委员会
2024年2月27日

8e8aba856578332a3d578a5ff83c6f87.png
7862671d8b33873ffc493f5148ae52e5.png
c945534651bb254943db49e26ba7ae32.png
来源|河北省发展和改革委员
返回列表 使用道具 举报
条评论
您需要登录后才可以回帖 登录 | 立即注册
相关推荐
©2001-2021 唐山信息港 http://www.tsxxg.com冀ICP备16001780号-4
首页联系我们客服微信:14369595Comsenz Inc.
bdall.peaapk.com xtrb.peaapk.com hdwxxg.peaapk.com qhdceo.peaapk.com tsxxg.peaapk.com lyshangdu.peaapk.com hsrb.peaapk.com lanfxx.peaapk.com chengdenews.peaapk.com szyongdian.peaapk.com dtnews.peaapk.com yqnews.peaapk.com changzhinews.peaapk.com jcnews.peaapk.com sxjzxww.peaapk.com sxycrb.peaapk.com lfxww.peaapk.com sxllnews.peaapk.com nmgnews.peaapk.com baotounews.peaapk.com tlsxxg.peaapk.com bynesrmtzx.peaapk.com shenyangx.peaapk.com dlxxgs.peaapk.com northtimes.peaapk.com jilin.peaapk.com ccxxg.peaapk.com 0437.peaapk.com ybrbnews.peaapk.com avapk