南堡开发区发布校外培训白名单
唐山信息港 发表于:2024-1-11 23:50 复制链接 看图 发表新帖
阅读数:6944

致家长一封信

尊敬的各位家长朋友们:

大家好,2024年寒假将至,为巩固我区“双减”工作成效,切实减轻中小学生校外培训负担,保障您和孩子的合法权益,让孩子们度过一个健康、快乐的寒假,我们衷心希望家长朋友们切实履行好监管责任,加强对孩子的教育和管理。现就寒假期间校外培训相关事宜提醒如下:

一、树立科学的教育观

家长要理性看待校外培训的作用,遵循青少年孩子的成长规律,坚持正确的成才理念,做到 “三个原则”,一是听取孩子的意见,尊重孩子兴趣爱好的原则;二是多与孩子沟通,遵循孩子自愿参加的原则;三是遵循青少年成长规律,不加重孩子心理和生理负担的原则。切不可盲目跟风从众。

二、谨慎选择培训机构

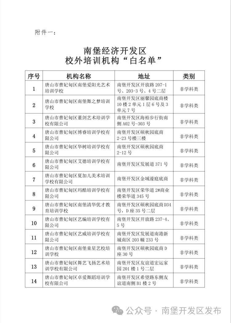
寒假期间,家长和学生如确有非学科类培训需求,请实地考察办学场所,选择有安全保障的培训机构。一看“证照是否齐全”,校外教育培训机构应同时具有有效的《中华人民共和国民办学校办学许可证》和《营业执照》或《民办非企业单位登记证书》(不清楚的情况下可咨询相关主管单位);二看“师资是否合格”,即从业教师是否取得相应资格证书;三看“培训经营范围是否合规”。选择培训机构“白名单”中的培训机构。选择培训机构“白名单”中的培训机构(附件一)。

三、规范缴纳培训费用

为保证学生和家长的合法权益不受侵害,请家长在缴费时要把握好“三个节点”:一是仔细阅读,查看《中小学生校外培训服务合同》相关内容后再签字确认;二是校外培训机构一次性收费不得超过3个月或单个科目超过60课时,且一次性缴费不得超过5000元;三是报名缴费请您通过“校外培训家长端APP”缴入资金监管专用账户,并妥善保管缴费凭证,切勿缴现金或通过其他形式缴费。

四、采取合法的方式维权

请家长朋友要妥善保管好合同文件、缴费发票、支付截图等票据资料以作维权凭据。当产生缴费纠纷时,家长朋友可根据以上材料与培训机构进行协商,当协商不一致时,可向消费者协会、业务主管部门申请调解,维护自己的合法权益。

五、自觉抵制违规培训

2023年10月15日起实施《校外培训行政处罚暂行办法》,明确规定以下三种违法培训行为:一是任何以“教育科技、教育咨询、一对一、住家教师、高端家政、众筹私教”夸大培训效果,虚假宣传(例如快速记忆)以及各类冬夏令营等名义开展学科培训的行为;二是未取得办学资质无证无照开展培训和取得办学资质但超范围开展培训的行为;三是在职中小学教师组织和参与有偿补课、在校外培训机构兼课或诱导强迫学生参加校外培训的行为。

请社会各界人士,广大家长朋友监督、举报,共同营造良好教育生态,杜绝违规培训。让我们携手同心、同向、同行,营造良好社会氛围,构建南堡开发区和谐教育生态,共同守护孩子假期的美好时光。

监督举报电话:0315-8512318、0315-8505809。

监督举报邮箱:[email protected]

50294878_cdc217c8-2f90-4f4b-b9bb-5275e73e657ccopy.jpg
来源: 南堡开发区发布
返回列表 使用道具 举报
条评论
您需要登录后才可以回帖 登录 | 立即注册
相关推荐
©2001-2021 唐山信息港 http://www.tsxxg.com冀ICP备16001780号-4
首页联系我们客服微信:14369595Comsenz Inc.
bdall.peaapk.com xtrb.peaapk.com hdwxxg.peaapk.com qhdceo.peaapk.com tsxxg.peaapk.com lyshangdu.peaapk.com hsrb.peaapk.com lanfxx.peaapk.com chengdenews.peaapk.com szyongdian.peaapk.com dtnews.peaapk.com yqnews.peaapk.com changzhinews.peaapk.com jcnews.peaapk.com sxjzxww.peaapk.com sxycrb.peaapk.com lfxww.peaapk.com sxllnews.peaapk.com nmgnews.peaapk.com baotounews.peaapk.com tlsxxg.peaapk.com bynesrmtzx.peaapk.com shenyangx.peaapk.com dlxxgs.peaapk.com northtimes.peaapk.com jilin.peaapk.com ccxxg.peaapk.com 0437.peaapk.com ybrbnews.peaapk.com avapk