2024年唐山高新区校外培训机构白名单
唐山信息港 发表于:2024-1-9 22:59 复制链接 看图 发表新帖
阅读数:6539
2024年唐山高新区校外培训机构白名单

       寒假将至,为切实减轻中小学生校外培训负担,保护受教育者的合法权益,高新区建立了校外培训机构“黑、白名单”制度并定期公布、动态更新。

       温馨提示:
       一是谨慎选择培训机构。合规的校外培训机构须持有《中华人民共和国民办学校办学许可证》、《工商营业执照》或《民办非企业单位登记证书》等证照,并张贴在培训场所醒目位置,实际地址与证照地址一致,且按照办学许可证审批的培训项目开展培训业务。不参加无资质培训机构开展的培训,以防黑机构卷钱跑路;
       二是与培训机构签订规范的《中小学生校外培训服务合同》,向机构索取收费凭证维护自己的合法权益;
       三是一次性缴费时间跨度不超过三个月或60课时,一次性交费不超过5000元;
       四是培训时间不晚于20:30分;
       五是学生参加校外培训的选课报名、缴费退费等将全部在银行监管平台进行;
       六是在法定节假日、休息日及寒暑假不参与义务教育阶段学科类培训。

       请家长多关注“双减”政策,参与“双减”行动,自觉抵制和主动举报侵害群众利益的违规行为。充分尊重孩子的意愿,从孩子的兴趣和需求出发,理性选择辅导机构和辅导内容,根据孩子身体状况自愿选择是否参加线下培训,在此,祝您和孩子度过一个和谐的寒假生活。

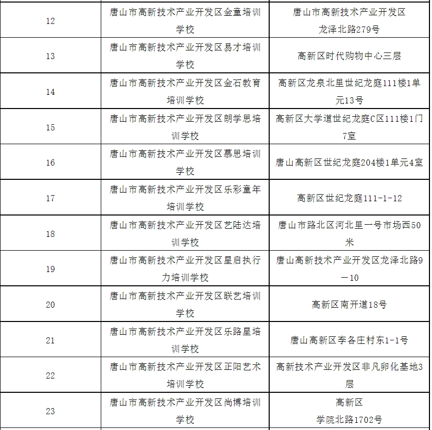
       现公布高新区办学资质、资金监管、平台完善等方面合规的校外培训机构名单。

       高新区校外培训机构治理举报电话:5776830、5776502   
       举报邮箱:[email protected]
50293936_e2996bdd-5311-4616-a4f3-406a62ae9125copy.png
50293936_c4b77c47-068d-4932-b876-299ee625f5edcopy.png
50293936_b2fc1b38-1288-4e48-bd53-686510ee43e4copy.png

来源: 唐山高新区
返回列表 使用道具 举报
条评论
您需要登录后才可以回帖 登录 | 立即注册
相关推荐
©2001-2021 唐山信息港 http://www.tsxxg.com冀ICP备16001780号-4
首页联系我们客服微信:14369595Comsenz Inc.
bdall.peaapk.com xtrb.peaapk.com hdwxxg.peaapk.com qhdceo.peaapk.com tsxxg.peaapk.com lyshangdu.peaapk.com hsrb.peaapk.com lanfxx.peaapk.com chengdenews.peaapk.com szyongdian.peaapk.com dtnews.peaapk.com yqnews.peaapk.com changzhinews.peaapk.com jcnews.peaapk.com sxjzxww.peaapk.com sxycrb.peaapk.com lfxww.peaapk.com sxllnews.peaapk.com nmgnews.peaapk.com baotounews.peaapk.com tlsxxg.peaapk.com bynesrmtzx.peaapk.com shenyangx.peaapk.com dlxxgs.peaapk.com northtimes.peaapk.com jilin.peaapk.com ccxxg.peaapk.com 0437.peaapk.com ybrbnews.peaapk.com avapk