关于中小学校长,唐山市教育局发布公示!
唐山信息港 发表于:2023-12-25 23:01 复制链接 看图 发表新帖
阅读数:6476

12月25日,中国唐山网站发布《关于唐山市第五批中小学骨干校长培养对象和唐山市第四批中小学名校长遴选结果的公示》,详情如下:

50289507_01100d57-91d7-4fce-8190-f0b566836d2fcopy.jpg

关于唐山市第五批中小学骨干校长培养对象和唐山市第四批中小学名校长遴选结果的公示

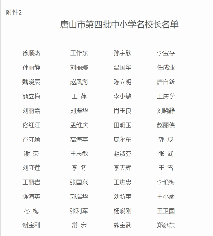
为进一步加强中小学校长队伍建设,全面推进教育高质量发展,经层层推荐、专家评审、会议研究,初步遴选唐山市第五批中小学骨干校长培养对象60人,唐山市第四批中小学名校长52人。现予以公示,公示期:2023年12月25日至12月29日。如有异议,请于公示期间通过电话、信函等形式向市教育局反映。以单位名义反映情况的材料需加盖单位公章,以个人名义反映情况的材料应署实名,并提供联系电话。

联系电话:0315-2801266(工作日);0315-2801151(值班)。

唐山市教育局

2023年12月25日

50289507_16cc626d-26fd-4418-909e-afdba272658fcopy.png

50289507_ef20da1f-ec0e-4d55-8d4d-10f65dc1eb05copy.png

来源: 中国唐山
返回列表 使用道具 举报
条评论
您需要登录后才可以回帖 登录 | 立即注册
相关推荐
©2001-2021 唐山信息港 http://www.tsxxg.com冀ICP备16001780号-4
首页联系我们客服微信:14369595Comsenz Inc.
bdall.peaapk.com xtrb.peaapk.com hdwxxg.peaapk.com qhdceo.peaapk.com tsxxg.peaapk.com lyshangdu.peaapk.com hsrb.peaapk.com lanfxx.peaapk.com chengdenews.peaapk.com szyongdian.peaapk.com dtnews.peaapk.com yqnews.peaapk.com changzhinews.peaapk.com jcnews.peaapk.com sxjzxww.peaapk.com sxycrb.peaapk.com lfxww.peaapk.com sxllnews.peaapk.com nmgnews.peaapk.com baotounews.peaapk.com tlsxxg.peaapk.com bynesrmtzx.peaapk.com shenyangx.peaapk.com dlxxgs.peaapk.com northtimes.peaapk.com jilin.peaapk.com ccxxg.peaapk.com 0437.peaapk.com ybrbnews.peaapk.com avapk