唐山市民政局关于印发《唐山市低保边缘家庭认定办法》的通知
唐山信息港 发表于:2023-11-28 09:01 复制链接 看图 发表新帖
阅读数:4659

唐山市民政局关于印发《唐山市低保边缘家庭认定办法》的通知

各县(市、区)、开发区(管理区)民政局(社会事业管理局、社会事务局):

《唐山市低保边缘家庭认定办法》已经局党组会研究通过,现印发给你们,请结合本地实际遵照执行。

唐山市民政局

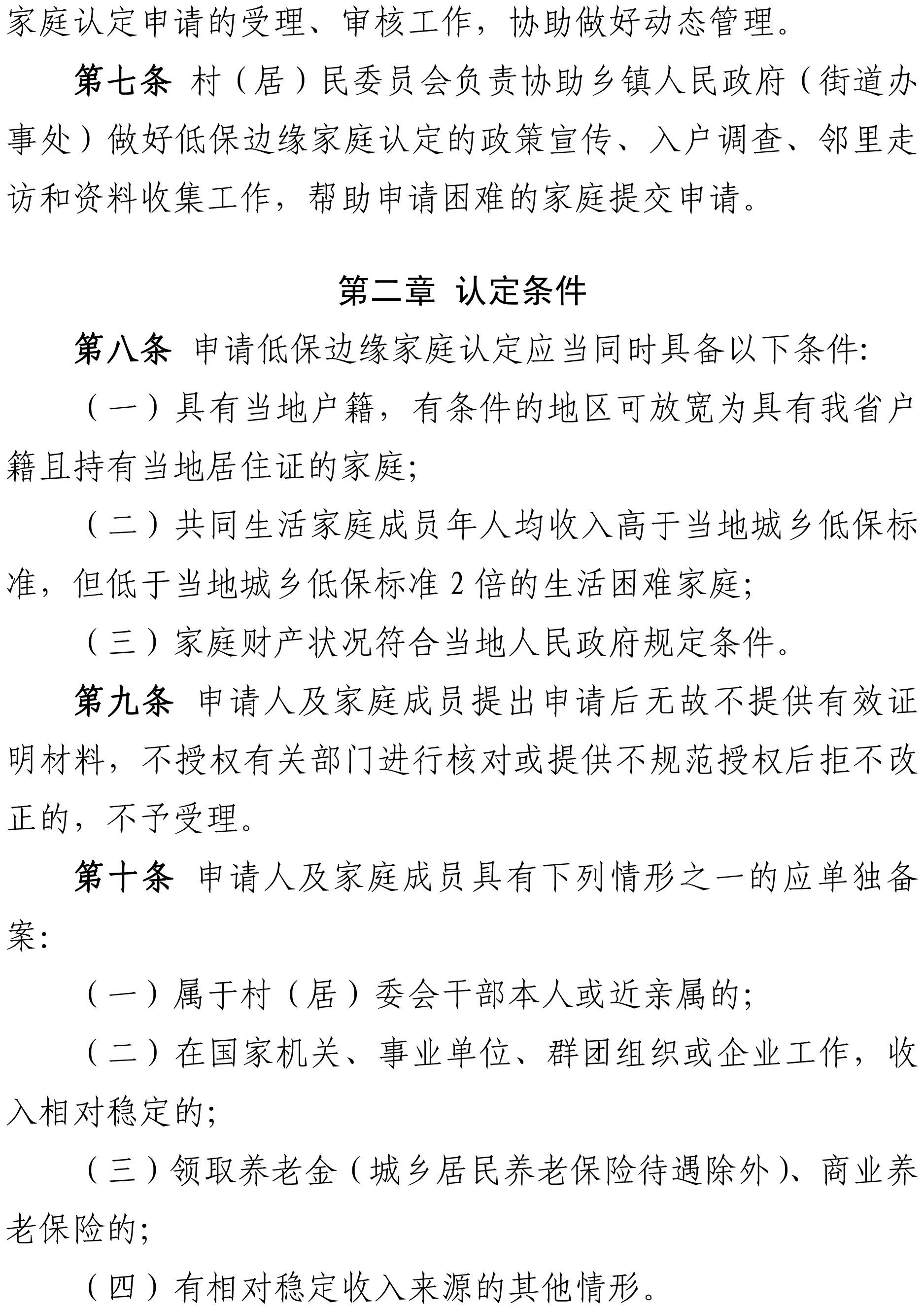
2023年11月24日

50280206_2a07009b-bb42-49ab-8b91-f5c4b14c7240copycopy.jpg

50280206_3f353b36-78f8-423e-9e2f-f2211c236ec1copycopy.jpg

50280206_282ffcdc-5d84-44be-8e72-36f09fcab9f1copycopy.jpg

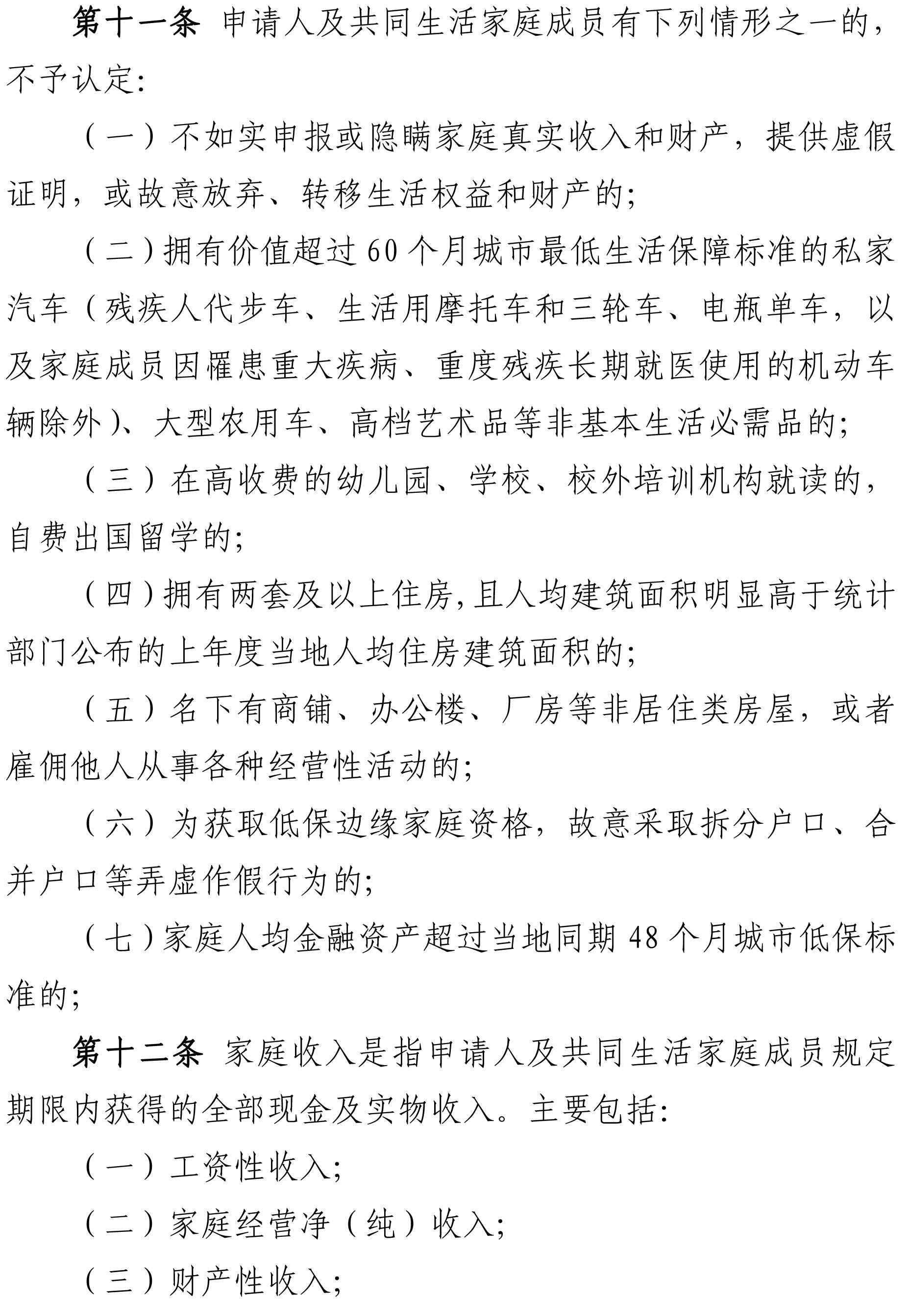
50280206_2fd76a00-53f0-4442-87d1-a6f9abe5dc37copycopy.jpg

50280206_dd470338-20c0-4db0-b2fb-44123225019ccopycopy.jpg

50280206_687fcd0c-5e15-46be-8774-b6ad4d8e5c07copycopy.jpg

50280206_4a90593c-5888-44b1-aa17-64cacd5c9779copycopy.jpg

50280206_daf73926-e357-4e9e-9e08-ee70f3b466bacopycopy.jpg

50280206_e8c44ccb-3e3c-4b70-9a52-e1a42e695230copycopy.jpg

返回列表 使用道具 举报
条评论
您需要登录后才可以回帖 登录 | 立即注册
相关推荐
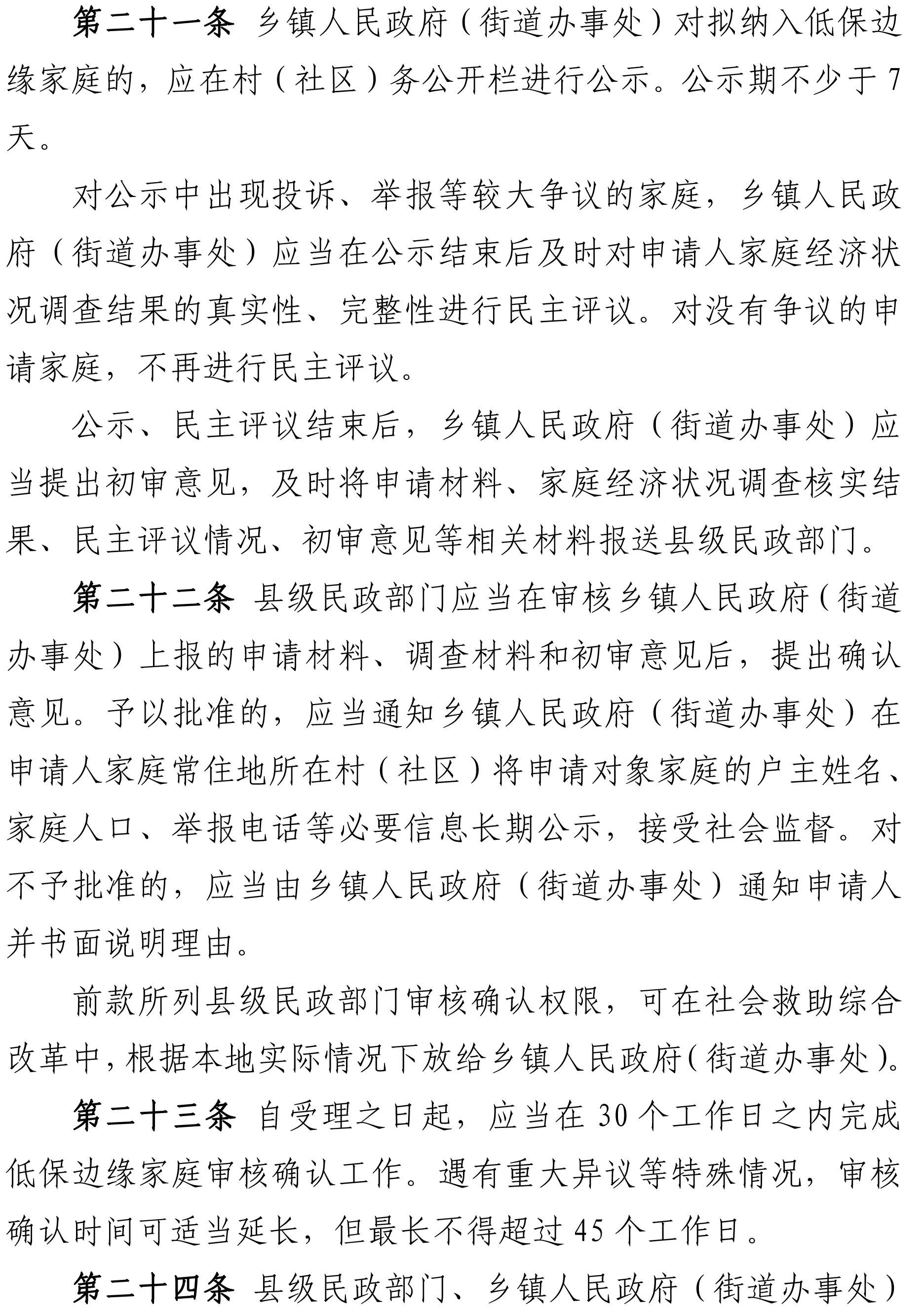
©2001-2021 唐山信息港 http://www.tsxxg.com冀ICP备16001780号-4
首页联系我们客服微信:14369595Comsenz Inc.
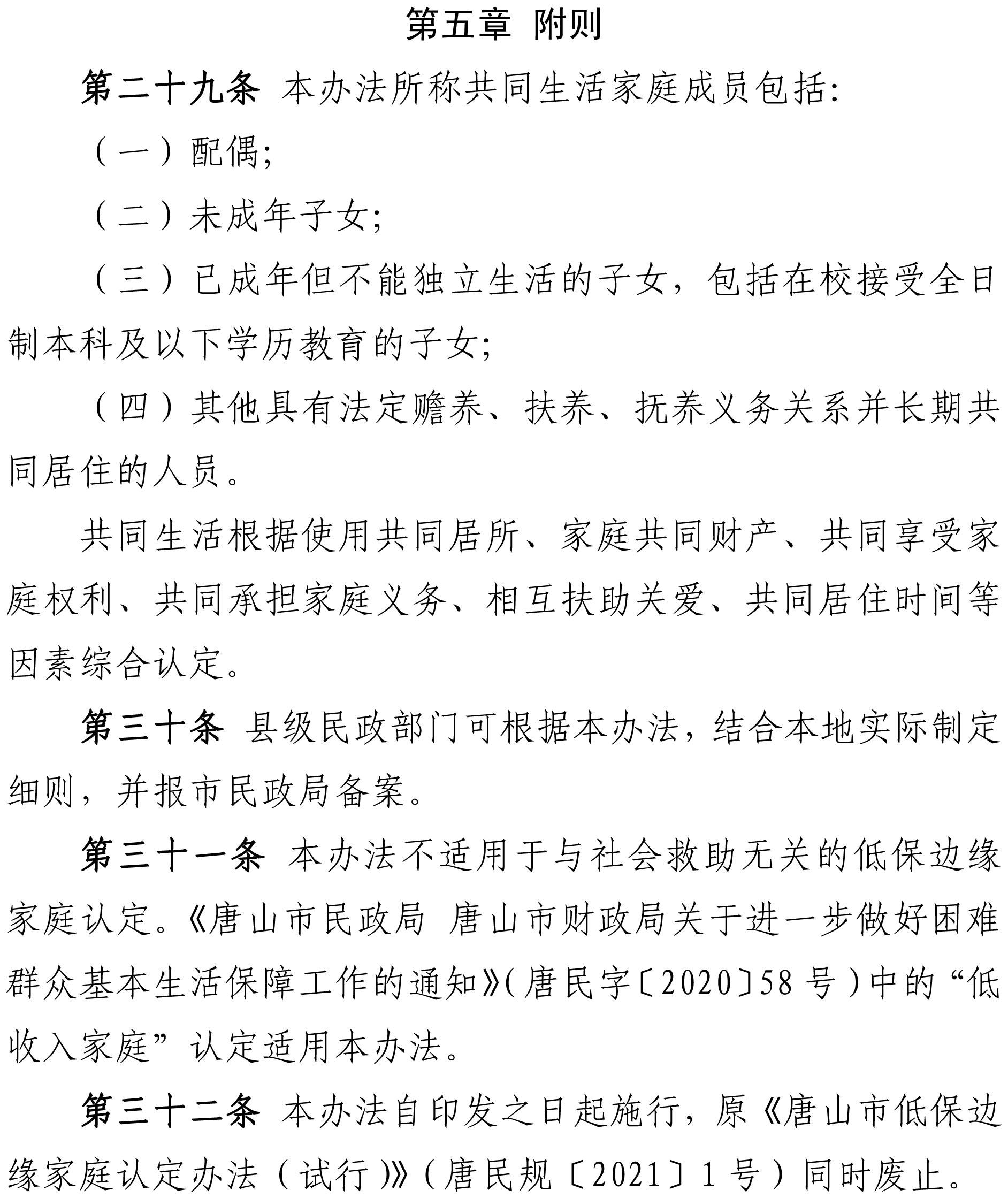
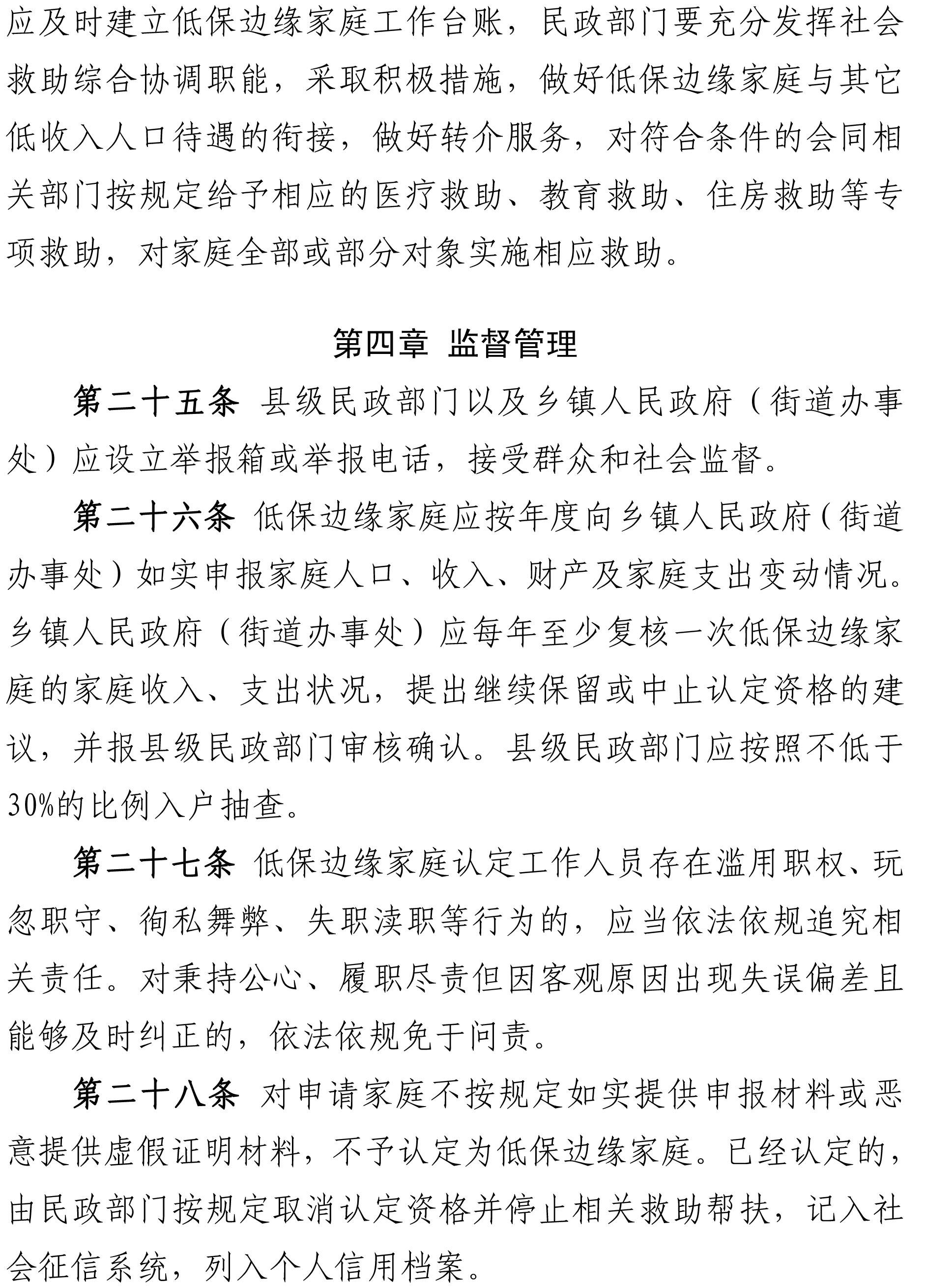
bdall.peaapk.com xtrb.peaapk.com hdwxxg.peaapk.com qhdceo.peaapk.com tsxxg.peaapk.com lyshangdu.peaapk.com hsrb.peaapk.com lanfxx.peaapk.com chengdenews.peaapk.com szyongdian.peaapk.com dtnews.peaapk.com yqnews.peaapk.com changzhinews.peaapk.com jcnews.peaapk.com sxjzxww.peaapk.com sxycrb.peaapk.com lfxww.peaapk.com sxllnews.peaapk.com nmgnews.peaapk.com baotounews.peaapk.com tlsxxg.peaapk.com bynesrmtzx.peaapk.com shenyangx.peaapk.com dlxxgs.peaapk.com northtimes.peaapk.com jilin.peaapk.com ccxxg.peaapk.com 0437.peaapk.com ybrbnews.peaapk.com avapk