11月5日唐山市热力集团启动今冬供暖
唐山信息港 发表于:2023-11-5 17:58 复制链接 看图 发表新帖
阅读数:6683
       按政府统一指令,唐山市中心城区集中供热管网(路北区、路南区、高新区、丰润区、开平区)于即日起开始启动今冬供暖工作,11月5日起逐步升温。
       供热一经启动,作为热用户来说,都非常期待家中尽快热起来、暖起来。但请您不要着急,供热系统是一个复杂的大系统,需要热源、一次网、换热站、小区二次网和用户室内取暖设施等多个环节才能逐渐循环起来,然后是热起来,最终到用户室内温度升起来。在这个系统中,需要每一环、每一个系统都完全正常运行,才能逐渐升温运行。
       在此,唐山市热力集团提醒广大热用户:供热初期,供热管道因热胀冷缩原理,会发生膨胀产生热应力,如果升温速度太快,容易出现管道爆裂情况发生。为确保管网运行安全,供热升温是一个渐进过程,管网循环水逐步蓄热升温后,用户室温才会逐渐升高,请广大热用户耐心等待,不要急于去放水,过量失水将会造成管网事故,影响供热安全,有问题请及时联系属地热力站进行报修,也可通过唐山热力公众号暖心服务进行线上报修,唐山市热力集团将竭诚为您服务。
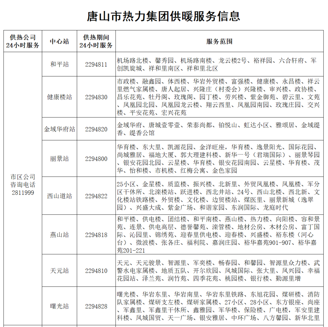
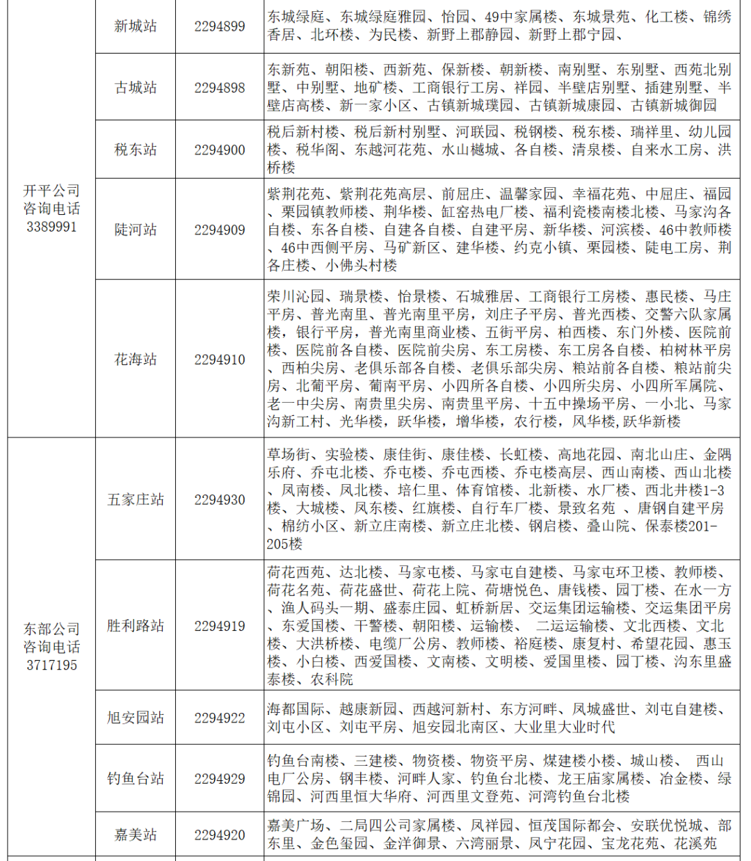
(后附各热力站服务范围及电话)
8957409f23dce0cf5d7530a843018413.png
a868719aff43f40e138be840a7d77f60.png
14015e34ef56e8d0936e98c46646280f.png
50c818ffbb29041631bb075a74606387.png
7730a36ccee48e72830f5b8fdac76bfd.png

来源:唐山热力
返回列表 使用道具 举报
条评论
您需要登录后才可以回帖 登录 | 立即注册
相关推荐
©2001-2021 唐山信息港 http://www.tsxxg.com冀ICP备16001780号-4
首页联系我们客服微信:14369595Comsenz Inc.
bdall.peaapk.com xtrb.peaapk.com hdwxxg.peaapk.com qhdceo.peaapk.com tsxxg.peaapk.com lyshangdu.peaapk.com hsrb.peaapk.com lanfxx.peaapk.com chengdenews.peaapk.com szyongdian.peaapk.com dtnews.peaapk.com yqnews.peaapk.com changzhinews.peaapk.com jcnews.peaapk.com sxjzxww.peaapk.com sxycrb.peaapk.com lfxww.peaapk.com sxllnews.peaapk.com nmgnews.peaapk.com baotounews.peaapk.com tlsxxg.peaapk.com bynesrmtzx.peaapk.com shenyangx.peaapk.com dlxxgs.peaapk.com northtimes.peaapk.com jilin.peaapk.com ccxxg.peaapk.com 0437.peaapk.com ybrbnews.peaapk.com avapk