唐山市医保待遇支付政策一览表
唐山信息港 发表于:2023-11-1 22:18 复制链接 看图 发表新帖
阅读数:4099

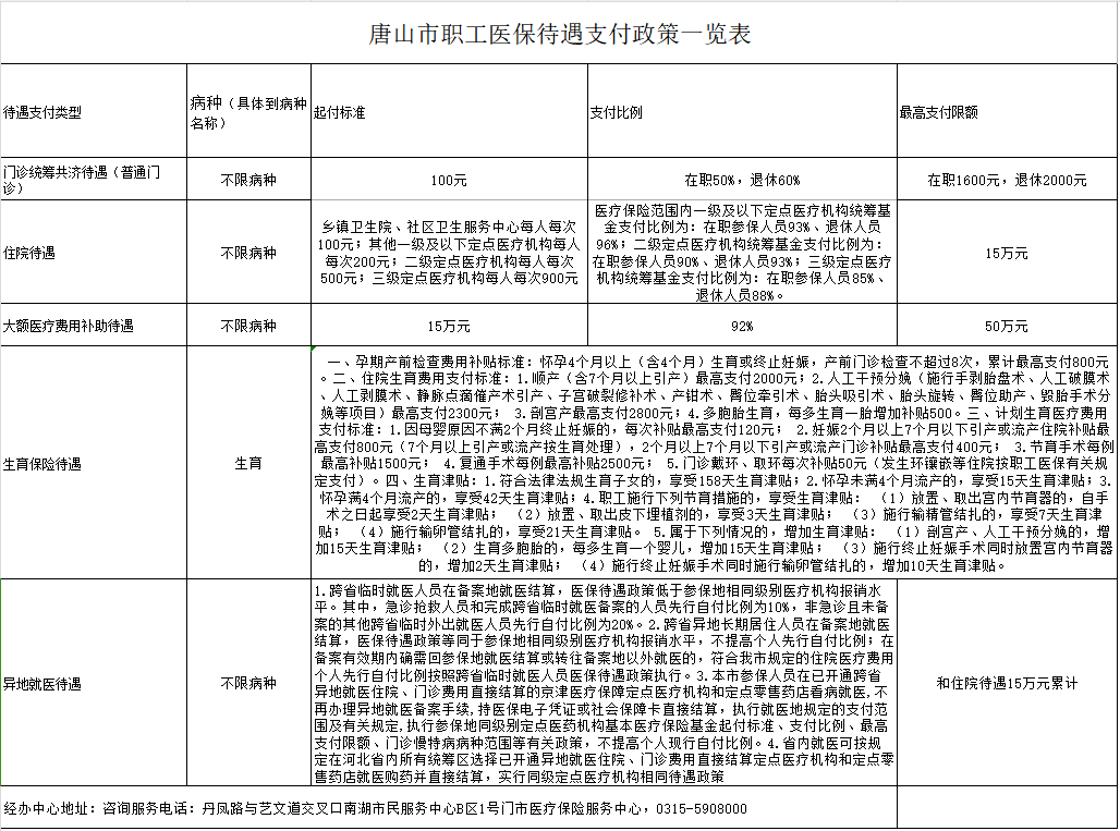
10月31日,中国唐山网站发布了《(统筹区)医疗救助待遇支付政策一览表》、《唐山市职工医保待遇支付政策一览表》、《唐山市城乡居民基本医疗保险待遇支付政策一览表》、《(统筹区)医疗救助待遇支付政策一览表》、,详情如下:

50270123_c38297f3-13c9-42d7-812a-6b7b24096e50.png

网站截图

50270123_2b01cf17-e78b-41e0-9b34-2bef1d70f50f.png

50270123_26ae86e8-1600-456c-993f-c101c42d737b.png


来源: 中国唐山
返回列表 使用道具 举报
条评论
您需要登录后才可以回帖 登录 | 立即注册
相关推荐
©2001-2021 唐山信息港 http://www.tsxxg.com冀ICP备16001780号-4
首页联系我们客服微信:14369595Comsenz Inc.
bdall.peaapk.com xtrb.peaapk.com hdwxxg.peaapk.com qhdceo.peaapk.com tsxxg.peaapk.com lyshangdu.peaapk.com hsrb.peaapk.com lanfxx.peaapk.com chengdenews.peaapk.com szyongdian.peaapk.com dtnews.peaapk.com yqnews.peaapk.com changzhinews.peaapk.com jcnews.peaapk.com sxjzxww.peaapk.com sxycrb.peaapk.com lfxww.peaapk.com sxllnews.peaapk.com nmgnews.peaapk.com baotounews.peaapk.com tlsxxg.peaapk.com bynesrmtzx.peaapk.com shenyangx.peaapk.com dlxxgs.peaapk.com northtimes.peaapk.com jilin.peaapk.com ccxxg.peaapk.com 0437.peaapk.com ybrbnews.peaapk.com avapk