唐山三个街区保护规划征求意见
唐山信息港 发表于:2023-10-13 08:02 复制链接 看图 发表新帖
阅读数:5601

《唐山市住房和城乡建设局 关于征求<唐山开滦唐山矿历史文化街区保护规划>(征求意见稿)

<唐山启新水泥厂历史文化街区保护规划>(征求意见稿)

<唐山培仁历史文化街区保护规划>(征求意见稿)意见的公告》

4f74bc7e54f6a6cddce7e5154b208847.png
       唐山市住房和城乡建设局 关于征求《唐山开滦唐山矿历史文化街区保护规划》(征求意见稿)、《唐山启新水泥厂历史文化街区保护规划》(征求意见稿)和《唐山培仁历史文化街区保护规划》(征求意见稿)意见的公告
       为加强我市历史文化街区保护管理,依据《历史文化名城名镇名村保护条例》和《河北省历史文化名城名镇名村保护办法》的相关要求,我局委托上海同济规划设计研究院编制了《唐山开滦唐山矿历史文化街区保护规划》(征求意见稿)、《唐山启新水泥厂历史文化街区保护规划》(征求意见稿)和《唐山培仁历史文化街区保护规划》(征求意见稿),现向社会公众征求意见。
       公告时间:2023年10月11日—11月12日,请于公告期截止到日前将修改意见及修改依据以电子邮件、信函等形式反馈至唐山市住房和城乡建设局,并注明本人的姓名和联系方式。
       地址:唐山市路北区北新东道31号
       邮箱:[email protected]
       电话:0315-2859702
唐山市住房和城乡建设局
2023年10月11日
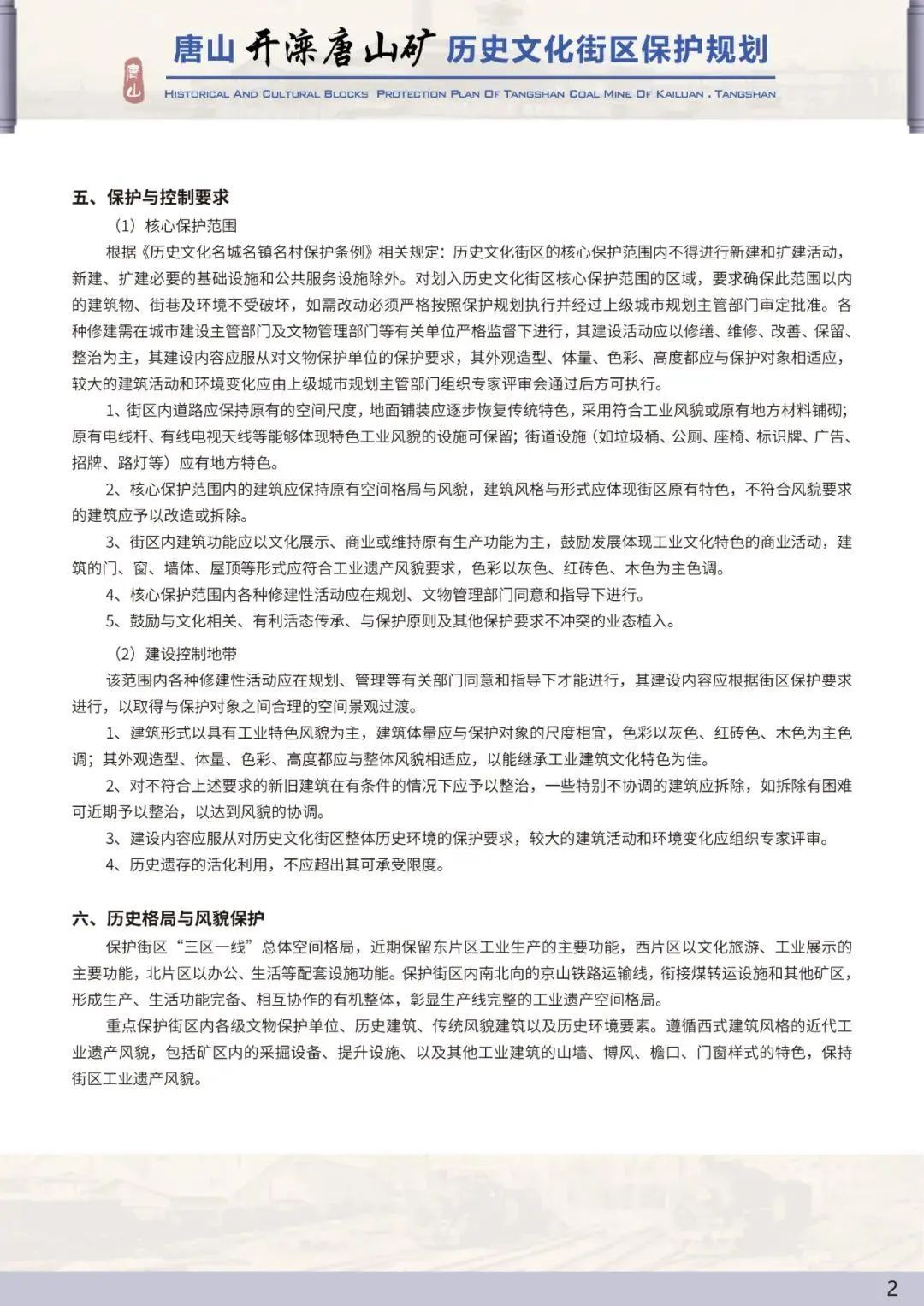
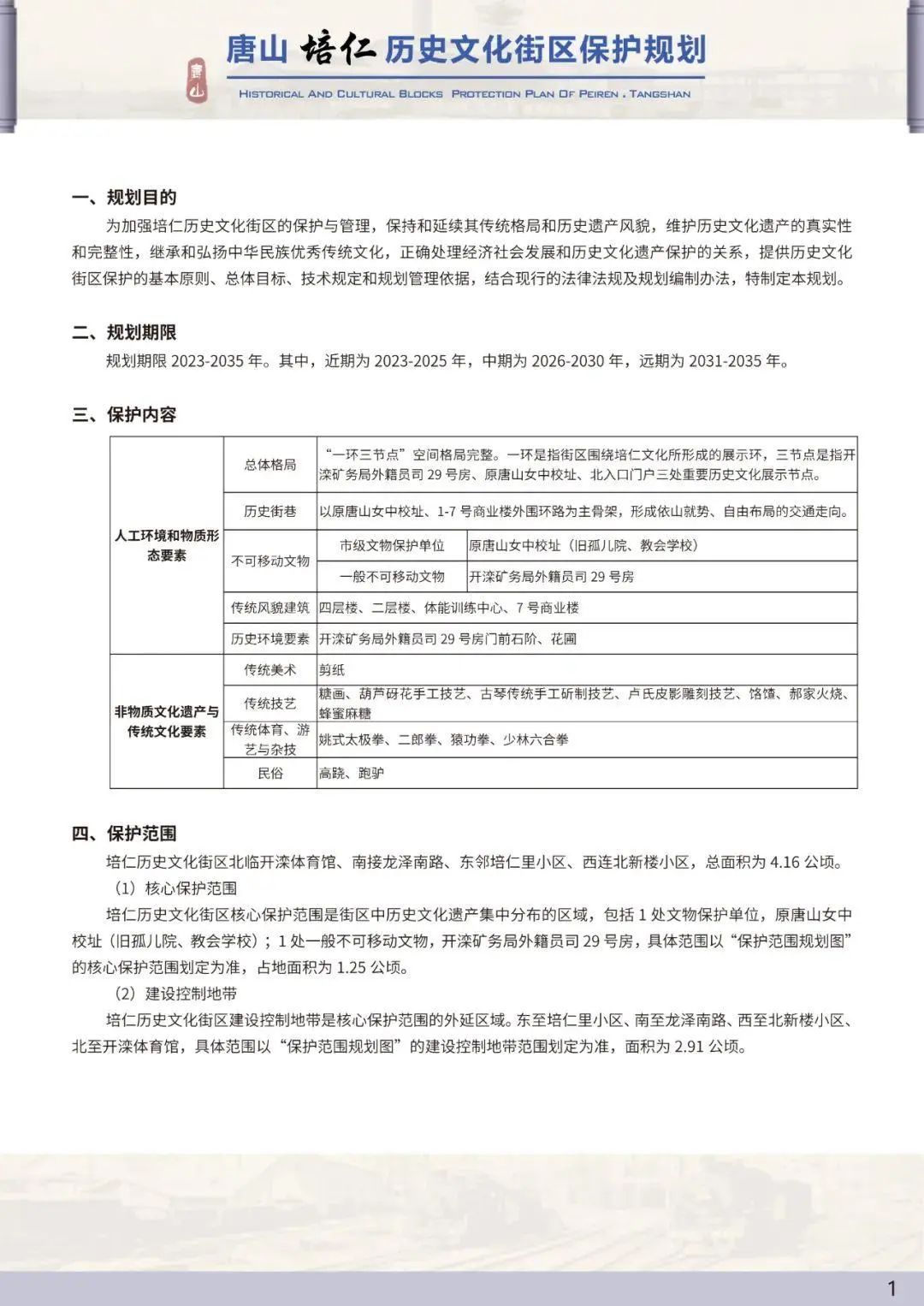
《唐山开滦唐山矿历史文化街区保护规划》(征求意见稿)
7fffd396f7171b49ae909de72be12c29.jpg
7b6d2f8e9b45748cfc14464afd3f018f.jpg
aeaa2c3d33024fbdf479452bf93305cd.jpg
a978860d61e64262f3141471deb9a63d.jpg
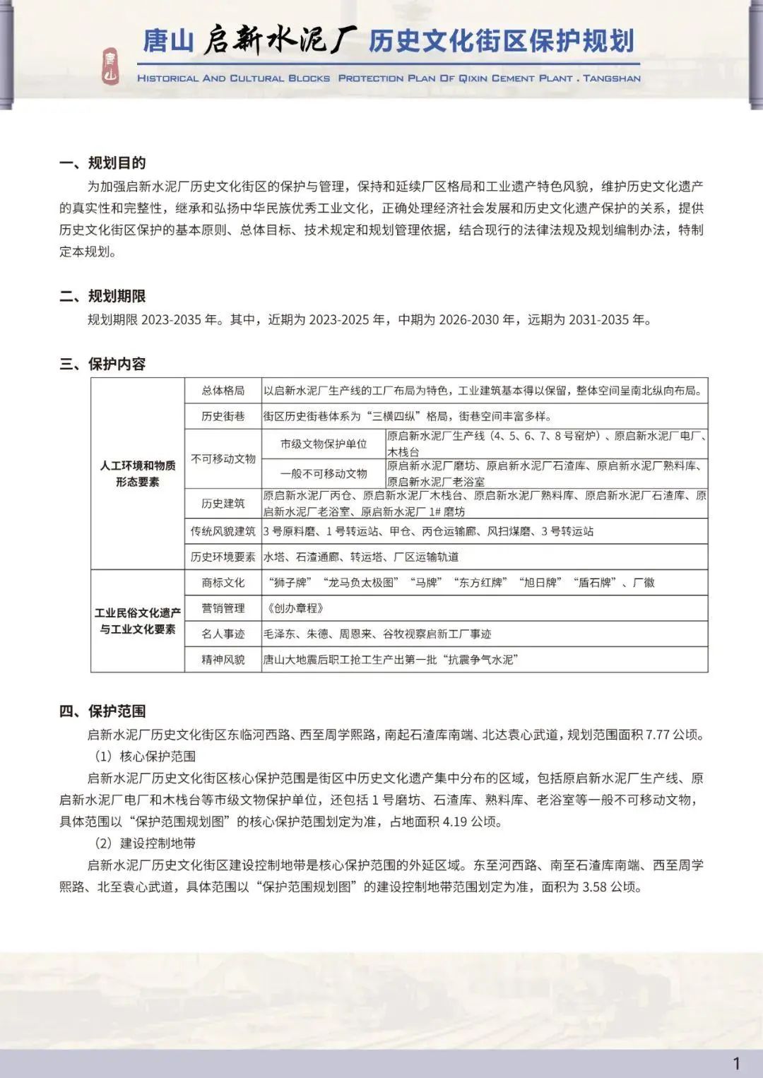
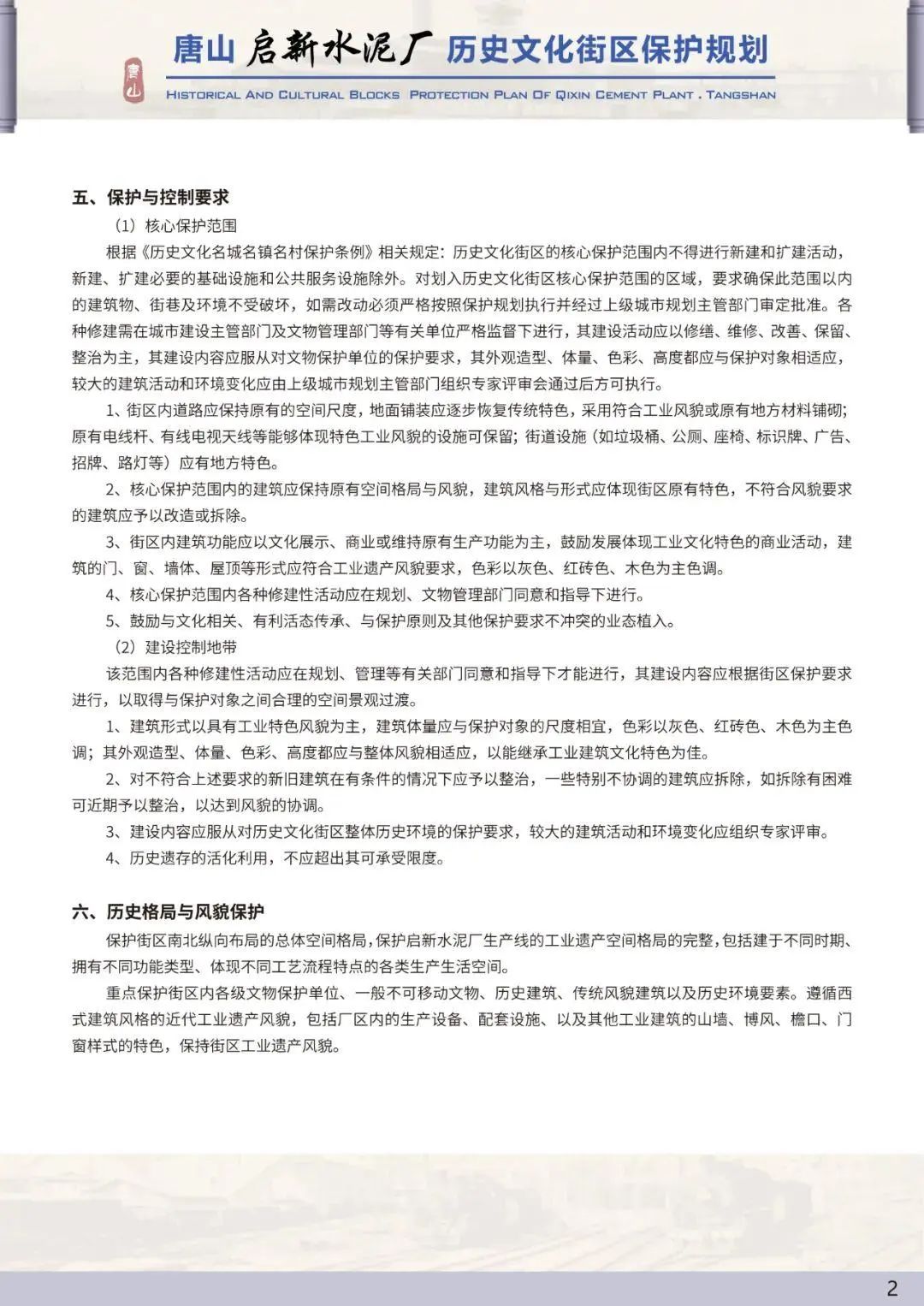
《唐山启新水泥厂历史文化街区保护规划》(征求意见稿)
524dc6434d8c19113b50760077a95aa1.jpg
1f629ffdeaf97bf23c40f865fe72e5ec.jpg
df05da0bdba7b07fc1389a81110858ed.jpg
4973fb82b857e6f19263d4958da19dd6.jpg
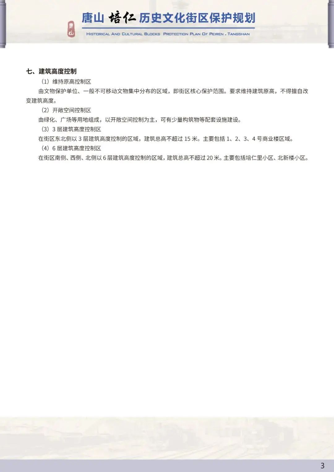
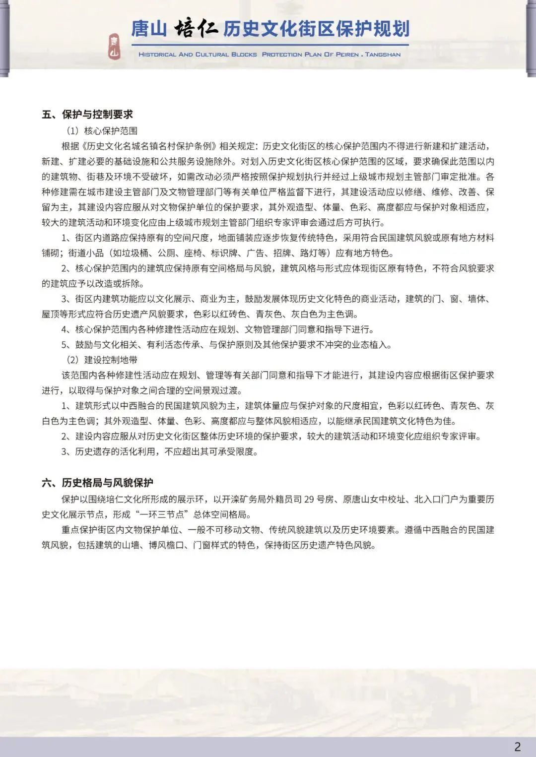
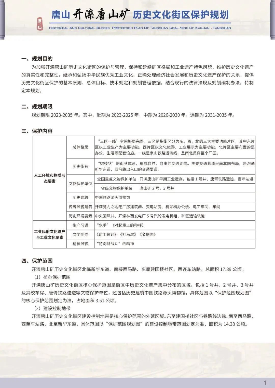
《唐山培仁历史文化街区保护规划》(征求意见稿)
741e997914588557d4ab67a518efe3e3.jpg
71de7bf86cf4978cb3f05592b5cd6ee1.jpg
1d840ab7ef2919b529ea2d7d9d65d34b.jpg
e75f9fb3e5806e7f4def62bc70fb4815.jpg
返回列表 使用道具 举报
条评论
您需要登录后才可以回帖 登录 | 立即注册
相关推荐
©2001-2021 唐山信息港 http://www.tsxxg.com冀ICP备16001780号-4
首页联系我们客服微信:14369595Comsenz Inc.
bdall.peaapk.com xtrb.peaapk.com hdwxxg.peaapk.com qhdceo.peaapk.com tsxxg.peaapk.com lyshangdu.peaapk.com hsrb.peaapk.com lanfxx.peaapk.com chengdenews.peaapk.com szyongdian.peaapk.com dtnews.peaapk.com yqnews.peaapk.com changzhinews.peaapk.com jcnews.peaapk.com sxjzxww.peaapk.com sxycrb.peaapk.com lfxww.peaapk.com sxllnews.peaapk.com nmgnews.peaapk.com baotounews.peaapk.com tlsxxg.peaapk.com bynesrmtzx.peaapk.com shenyangx.peaapk.com dlxxgs.peaapk.com northtimes.peaapk.com jilin.peaapk.com ccxxg.peaapk.com 0437.peaapk.com ybrbnews.peaapk.com avapk