路南区、开平区、玉田县教育局发布白名单
唐山信息港 发表于:2023-9-30 13:53 复制链接 看图 发表新帖
阅读数:34348
路南区教育局致家长的一封信
尊敬的家长朋友们:
大家好!
       2023年中秋国庆“双节”将至,为坚决防止节假日期间违规培训反弹,保障中小学生度过愉快充实的假期,切实减轻学生和家长假期负担,保障孩子和您的切身权益,唐山市路南区教育局特提醒您理性选择合法校外培训机构。现就相关事宜提醒如下:
一、自觉抵制违规培训
       严格执行未成年人保护法有关规定,校外培训机构不得占用国家法定节假日、休息日及寒暑假期组织学科类培训(主要涉及道德与法治、语文、历史、地理、数学、外语、物理、化学、生物等学科学习内容)。凡是面向未成年人在上述时间段开展学科类培训的机构,无论有证还是无证,均为违规培训。节假日期间,敬请广大学生家长不要参与或组织任何形式的学科类校外培训。

二、谨慎选择正规机构
       正规的校外培训机构必须“证照齐全”,即同时取得“办学许可证”和“营业执照”(或“民办非企业单位登记证书”),并且在机构显著位置公示。具体的机构信息可在“全国校外教育培训监管与服务综合平台”(https://xwpx.eduyun.cn)的“校外培训家长端”APP查询。

三、理性交费规避陷阱
       根据规定,校外培训机构不得一次性收取(或以充值、次卡等形式变相收取)时间跨度超过3个月或60课时的费用,且不得超过5000元。请您不要因为培训机构打折、送课等优惠宣传,而冲动交纳超过以上规定时限和规定金额的培训费用。培训费应通过“校外培训家长端”APP缴至培训机构提供的银行监管账户,切勿私下直接向培训机构或工作人员支付培训费用。

四、共同守护孩子平安
       参加培训前,请仔细查看培训机构场所设施安全情况,消防通道是否保持畅通,消防灭火器材、应急照明等消防安全器材以及安保人员和安保器材是否齐全。放假期间监护人要积极履行有关未成年人保护职责,教育孩子主动预防溺水、性侵、虐待、拐卖、暴力伤害、火灾和交通事故等各类伤害行为,提升自我防护能力,遇到险情及时呼救、报警或告知家长和监护人等。
       孩子是祖国的未来,是家庭的希望。让我们共同为孩子们营造一个健康、快乐的成长环境。同时,我们真诚欢迎广大家长进行监督,如发现有违法违规校外培训行为,请及时进行举报(电话:2826925)。
       附:路南区校外培训学校白名单
211647eb8b9e1c8be74ca8b562ae6769.png
a37b89bb588f974d5074d8f085e0a1c5.png
开平区教育局致家长的一封信
尊敬的家长朋友们:
       大家好!2023年中秋国庆双节将至,为坚决防止节假日期间违规培训反弹,保障中小学生度过愉快充实的假期,切实减轻学生和家长假期负担,保障孩子和您的切身权益,唐山市开平区教育局特提醒您理性选择合法校外培训机构。现就相关事宜提醒如下:
一、自觉抵制违规培训
       严格执行未成年人保护法有关规定,校外培训机构不得占用国家法定节假日、休息日及寒暑假期组织学科类培训(主要涉及道德与法治、语文、历史、地理、数学、外语、物理、化学、生物等学科学习内容)。凡是面向未成年人在上述时间段开展学科类培训的机构,无论有证还是无证,均为违规培训。节假日期间,敬请广大学生家长不要参与或组织任何形式的学科类校外培训。

二、谨慎选择正规机构
       正规的校外培训机构必须“证照齐全”,即同时取得“办学许可证”和“营业执照”(或“民办非企业单位登记证书”),并且在机构显著位置公示。具体的机构信息可在“全国校外教育培训监管与服务综合平台”(https://xwpx.eduyun.cn)的“校外培训家长端”APP查询。

三、理性交费规避陷阱
       根据规定,校外培训机构不得一次性收取(或以充值、次卡等形式变相收取)时间跨度超过3个月或60课时的费用,且不得超过5000元。请您不要因为培训机构打折、送课等优惠宣传,而冲动交纳超过以上规定时限和规定金额的培训费用。培训费应通过“校外培训家长端”APP缴至培训机构提供的银行监管账户,切勿私下直接向培训机构或工作人员支付培训费用。

四、共同守护孩子平安
       参加培训前,请仔细查看培训机构场所设施安全情况,消防通道是否保持畅通,消防灭火器材、应急照明等消防安全器材以及安保人员和安保器材是否齐全。放假期间监护人要积极履行有关未成年人保护职责,教育孩子主动预防溺水、性侵、虐待、拐卖、暴力伤害、火灾和交通事故等各类伤害行为,提升自我防护能力,遇到险情及时呼救、报警或告知家长和监护人等。
       孩子是祖国的未来,是家庭的希望。让我们共同为孩子们营造一个健康、快乐的成长环境。同时,我们真诚欢迎广大家长进行监督,如发现有违法违规校外培训行为,请及时进行举报(电话:3388221)。
附:开平区校外培训学校白名单
c00e464f3831f924723e8267d2293146.png

玉田县教育局

关于双节期间校外培训致家长的一封信

尊敬的家长朋友们:

大家好!

       2023年中秋国庆双节将至,为坚决防止节假日期间违规培训反弹,保障中小学生度过愉快充实的假期,切实减轻学生和家长假期负担,保障孩子和您的切身权益,玉田县教育局特提醒您理性选择合法校外培训机构。现就相关事宜提醒如下:

一、自觉抵制违规培训

       严格执行未成年人保护法有关规定,校外培训机构不得占用国家法定节假日、休息日及寒暑假期组织学科类培训(主要涉及道德与法治、语文、历史、地理、数学、外语、物理、化学、生物等学科学习内容)。凡是面向未成年人在上述时间段开展学科类培训的机构,无论有证还是无证,均为违规培训。节假日期间,敬请广大学生家长不要参与或组织任何形式的学科类校外培训。

二、谨慎选择正规机构

       正规的校外培训机构必须“证照齐全”,即同时取得“办学许可证”和“营业执照”(或“民办非企业单位登记证书”),并且在机构显著位置公示。具体的机构信息可在“全国校外教育培训监管与服务综合平台”(https://xwpx.eduyun.cn)的“校外培训家长端”APP查询。

三、理性交费规避陷阱

       根据规定,校外培训机构不得一次性收取(或以充值、次卡等形式变相收取)时间跨度超过3个月或60课时的费用,且不得超过5000元。请您不要因为培训机构打折、送课等优惠宣传,而冲动交纳超过以上规定时限和规定金额的培训费用。培训费应通过“校外培训家长端”APP缴至培训机构提供的银行监管账户,切勿私下直接向培训机构或工作人员支付培训费用。

四、共同守护孩子平安

       参加培训前,请仔细查看培训机构场所设施安全情况,消防通道是否保持畅通,消防灭火器材、应急照明等消防安全器材以及安保人员和安保器材是否齐全。放假期间监护人要积极履行有关未成年人保护职责,教育孩子主动预防溺水、性侵、虐待、拐卖、暴力伤害、火灾和交通事故等各类伤害行为,提升自我防护能力,遇到险情及时呼救、报警或告知家长和监护人等。

       孩子是祖国的未来,是家庭的希望。让我们共同为孩子们营造一个健康、快乐的成长环境。同时,我们真诚欢迎广大家长进行监督,如发现有违法违规校外培训行为,请及时进行举报(电话:0315-6113910)。

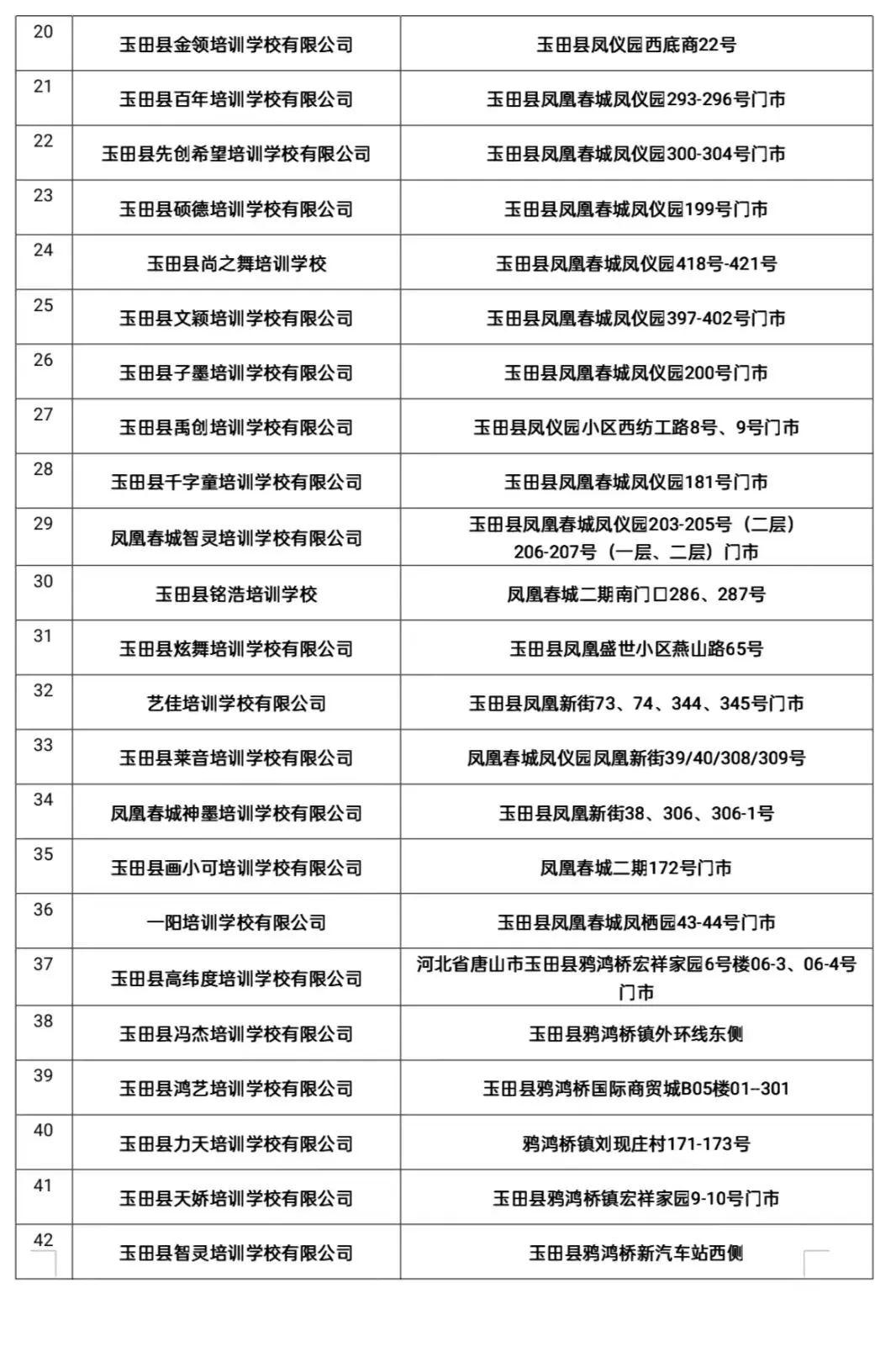
附:玉田县校外培训机构白名单

50259170_543c8c55-062c-453a-9aa4-8da93597cc39.jpg

50259170_c2baf892-4cca-41c1-9ac9-7ea77361aff2.jpg

50259170_d5f04f3f-8bf4-4f46-ae24-036b3522cb81_1008x339.jpg

返回列表 使用道具 举报
条评论
您需要登录后才可以回帖 登录 | 立即注册
相关推荐
©2001-2021 唐山信息港 http://www.tsxxg.com冀ICP备16001780号-4
首页联系我们客服微信:14369595Comsenz Inc.
bdall.peaapk.com xtrb.peaapk.com hdwxxg.peaapk.com qhdceo.peaapk.com tsxxg.peaapk.com lyshangdu.peaapk.com hsrb.peaapk.com lanfxx.peaapk.com chengdenews.peaapk.com szyongdian.peaapk.com dtnews.peaapk.com yqnews.peaapk.com changzhinews.peaapk.com jcnews.peaapk.com sxjzxww.peaapk.com sxycrb.peaapk.com lfxww.peaapk.com sxllnews.peaapk.com nmgnews.peaapk.com baotounews.peaapk.com tlsxxg.peaapk.com bynesrmtzx.peaapk.com shenyangx.peaapk.com dlxxgs.peaapk.com northtimes.peaapk.com jilin.peaapk.com ccxxg.peaapk.com 0437.peaapk.com ybrbnews.peaapk.com avapk