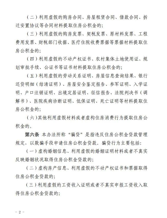
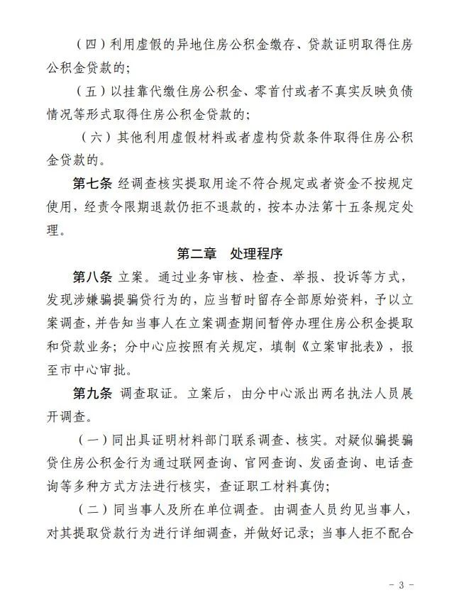
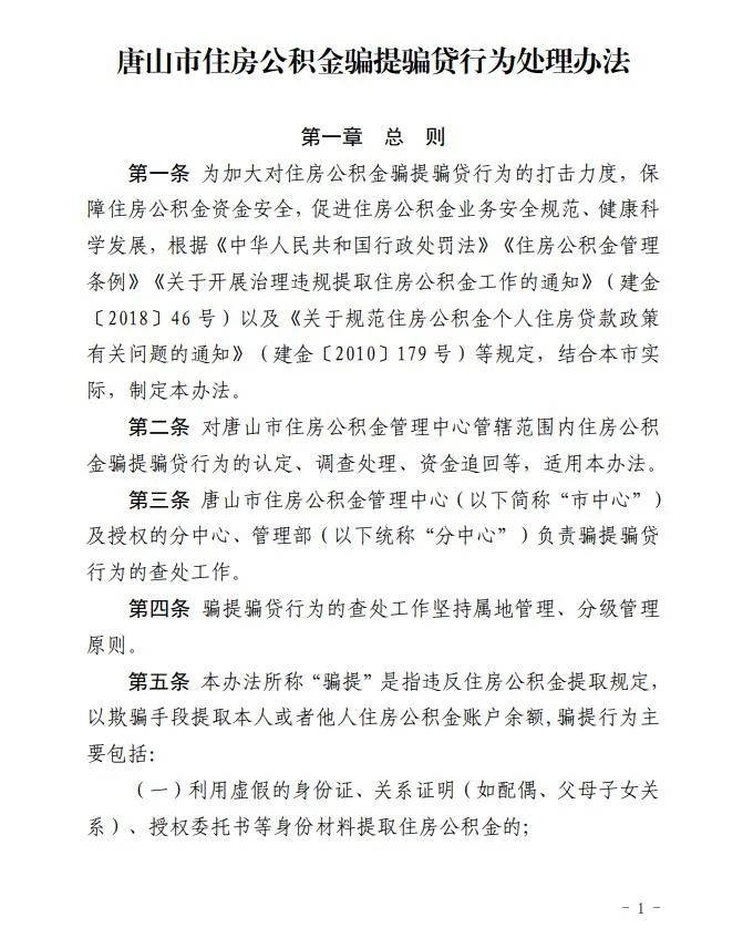
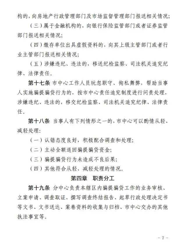
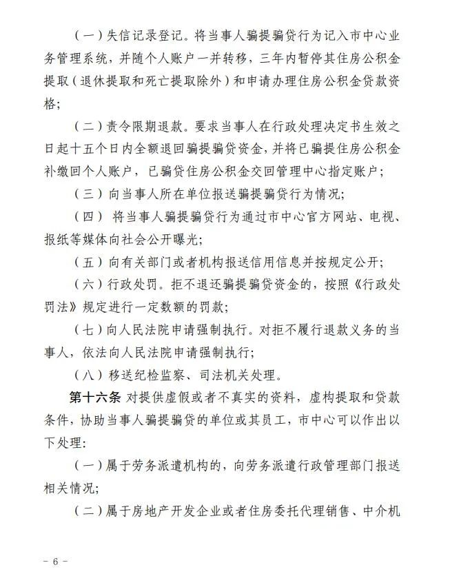
关于征求《唐山市住房公积金骗提骗贷处理办法》意见公告
唐山信息港 发表于:2023-9-5 20:47 复制链接 看图 发表新帖
阅读数:5269
唐山市住房公积金管理中心
关于征求《唐山市住房公积金骗提骗贷处理办法》意见建议的公告
       为进一步规范执法程序,唐山市住房公积金管理中心拟出台《唐山市住房公积金骗提骗贷处理办法》。现公开征求社会各界对该办法的意见和建议。
       请提出意见的单位和个人,务于2023年9月8日前将反馈意见发送至唐山市住房公积金管理中心邮箱。感谢您对我市住房公积金工作的关心支持。
       联系电话:2258279
       电子邮箱:[email protected]
ca37eb4825ac1fe0d12678e383e73c48.jpg
41943bb3171bddb88b0d4485992d90aa.jpg
e255af7af4044fb8b5ed433079637c96.jpg
56ac48e2edb2200c4fc82ddcd2b09a10.jpg
555a85417ba6dfecb3803d3057360653.jpg
f970a2ec04a265de1a01254e1b1156ce.jpg
4dd2e416e28ec0c6efedb7120a7cd0b2.jpg
40f4745e87b5f1c7ff973b66bcf6818d.jpg
来源:唐山市住房公积金管理中心
返回列表 使用道具 举报
条评论
您需要登录后才可以回帖 登录 | 立即注册
相关推荐
©2001-2021 唐山信息港 http://www.tsxxg.com冀ICP备16001780号-4
首页联系我们客服微信:14369595Comsenz Inc.
bdall.peaapk.com xtrb.peaapk.com hdwxxg.peaapk.com qhdceo.peaapk.com tsxxg.peaapk.com lyshangdu.peaapk.com hsrb.peaapk.com lanfxx.peaapk.com chengdenews.peaapk.com szyongdian.peaapk.com dtnews.peaapk.com yqnews.peaapk.com changzhinews.peaapk.com jcnews.peaapk.com sxjzxww.peaapk.com sxycrb.peaapk.com lfxww.peaapk.com sxllnews.peaapk.com nmgnews.peaapk.com baotounews.peaapk.com tlsxxg.peaapk.com bynesrmtzx.peaapk.com shenyangx.peaapk.com dlxxgs.peaapk.com northtimes.peaapk.com jilin.peaapk.com ccxxg.peaapk.com 0437.peaapk.com ybrbnews.peaapk.com avapk