唐山热力管网已开始注水!
唐山信息港 发表于:2023-9-4 20:58 复制链接 看图 发表新帖
阅读数:5592
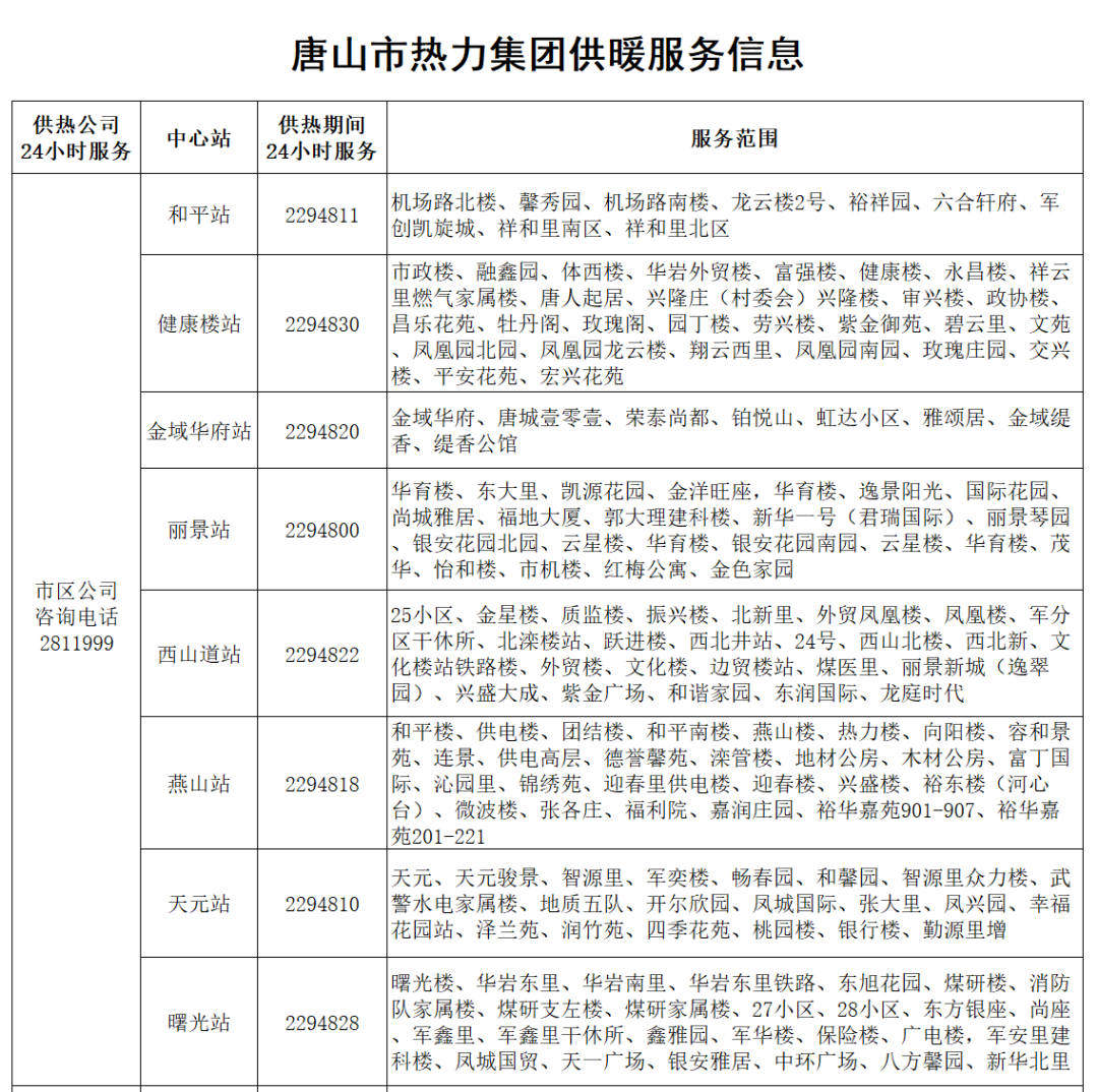
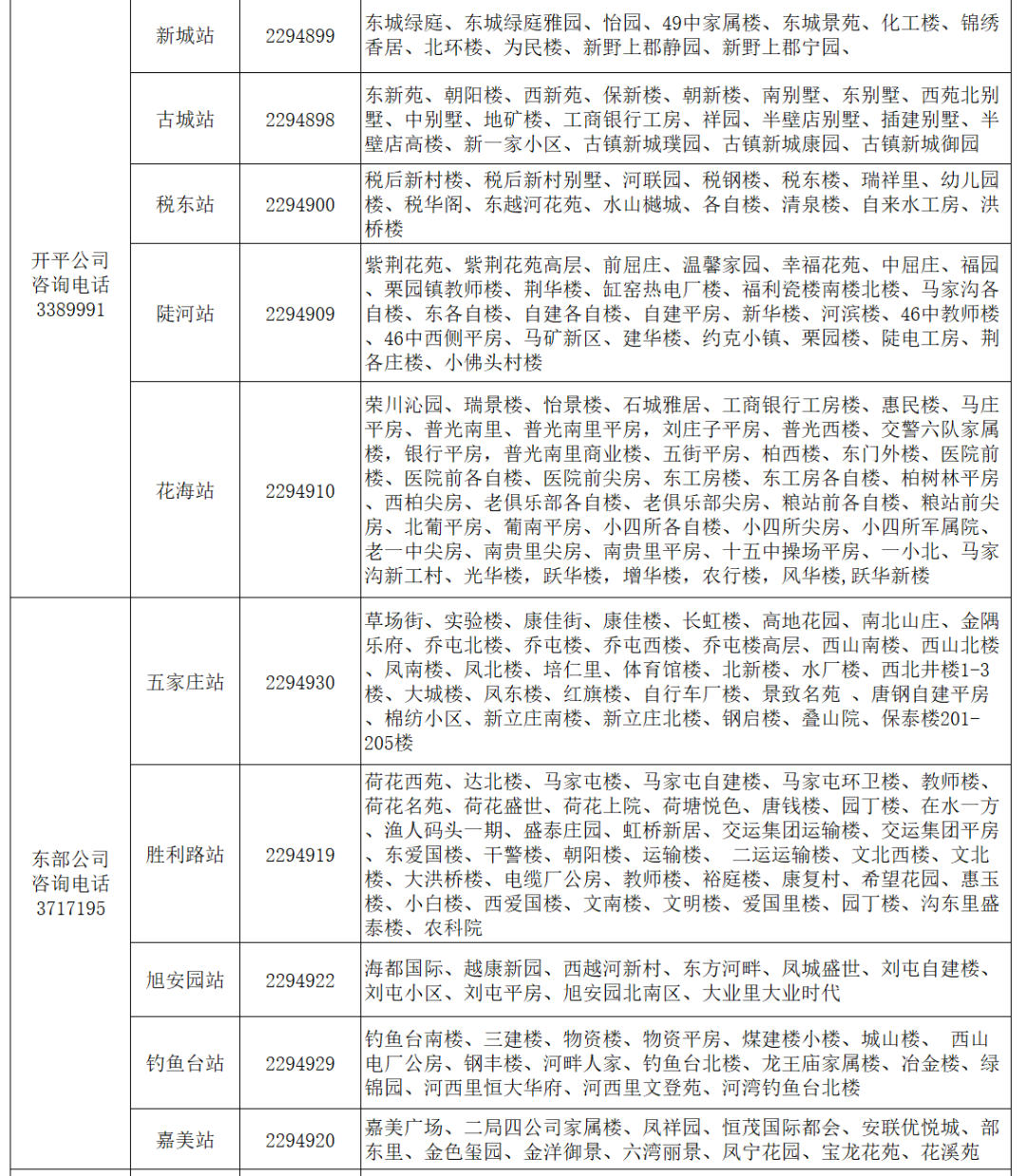
       为全面做好今冬供热保障,唐山热力集团按照2023-2024年度一、二次网注水、冷运、升温计划,自9月1日起,陆续对供热辖区一次网、二次网进行分段注水,注水工作计划于10月中旬全部完成。
       在此,提醒广大热用户密切关注市热力集团关于小区庭院管网注水的通知,如发现问题,请第一时间拨打属地热力站报修电话或联系本小区供热管家报修处置,也可通过唐山热力微信官方公众号的暖心服务或拨打问暖热线等渠道进行报修。
50250204_00b1b371-818f-4cbf-841a-a9e19b6e5ed1copy.png
50250204_1f4e9c4f-8dcf-4299-80b5-5a97142244eacopy.png
50250204_f9824455-420a-4354-88f6-93e1270a8394copy.png
50250204_9be490e1-da12-49bb-818e-40c431636531copy.png
50250204_52fbdc1a-f681-4e7c-b8a0-d95a727e4efccopy.png
来源: 唐山热力官方平台
返回列表 使用道具 举报
条评论
您需要登录后才可以回帖 登录 | 立即注册
相关推荐
©2001-2021 唐山信息港 http://www.tsxxg.com冀ICP备16001780号-4
首页联系我们客服微信:14369595Comsenz Inc.
bdall.peaapk.com xtrb.peaapk.com hdwxxg.peaapk.com qhdceo.peaapk.com tsxxg.peaapk.com lyshangdu.peaapk.com hsrb.peaapk.com lanfxx.peaapk.com chengdenews.peaapk.com szyongdian.peaapk.com dtnews.peaapk.com yqnews.peaapk.com changzhinews.peaapk.com jcnews.peaapk.com sxjzxww.peaapk.com sxycrb.peaapk.com lfxww.peaapk.com sxllnews.peaapk.com nmgnews.peaapk.com baotounews.peaapk.com tlsxxg.peaapk.com bynesrmtzx.peaapk.com shenyangx.peaapk.com dlxxgs.peaapk.com northtimes.peaapk.com jilin.peaapk.com ccxxg.peaapk.com 0437.peaapk.com ybrbnews.peaapk.com avapk