唐山灵活就业人员关于医保费热点问题解答
唐山信息港 发表于:2023-8-5 16:45 复制链接 看图 发表新帖
阅读数:3061

一、2023年度灵活就业人员职工医保缴费金额是多少?如何计算的?

答:灵活就业人员以全市上年度全口径城镇单位就业人员平均工资作为缴费基数,按9%的缴费比例缴纳;其中已办理医保在职转退休,尚未达到最低缴费年限的退休人员,以全市上年度企业退休人员月平均养老金作为缴费基数,按7%的缴费比例缴纳。

50239049_18370b48-490a-4190-b64a-0778bab487af.png

二、灵活就业人员医保费用如何缴纳?

答:线上线下两种方式。

线上缴费:一是关注“河北税务”微信公众号,选择“业务办理”——“社保缴纳”——“个人社保缴费”——输入“身份证号”和“验证码”根据提示完成缴费;二是关注“唐山市医疗保障局”微信公众号,选择“便民大厅”——通过“参保缴费入口”功能完成缴费。

线下缴费:到办税服务厅窗口进行缴费。

三、灵活就业人员职工医保费可以按月缴纳吗?

答:可以。医保在职参保人员可自行到所属医保经办机构选择(更改)缴费截止时间。选择按月缴费或每半年(季度)缴费的参保人,应在每月或每半年(季度)末的25日前缴纳次月或下半年(季度)的医保费。

四、上个月忘记缴纳医保费用了,该怎么办?会影响以后看病报销吗?

答:不会。参保人员未按时足额缴纳职工医保费的,从欠缴次月起暂停享受医保待遇。中断缴费3个月(含3个月)以内的,按规定补足欠缴期间职工医保费后即可恢复享受医保待遇,中断缴费期间发生的医疗费用可按规定予以支付。中断缴费超过3个月(不含)的,从续保缴费之月起连续缴费满3个月后享受医保待遇,中断缴费及待遇等待期间发生的医疗费用统筹基金不予支付。

五、线上缴费查询不到缴费信息,该怎么解决?

答:可能是新参保人员或信息系统问题,需提供有效身份证件到医保经办机构办理参保登记或进一步核实情况。

六、如何办理医保转退休?

答:即将到达退休年龄的灵活就业人员,医保费可先缴纳至退休月,待养老保险退休后携带《退休人员核准表》《养老金计发表》和身份证复印件至参保地医保经办机构窗口办理医保转退休。

七、2023年个人账户每月划拨多少?

答:

50239049_d12a7fc3-4607-401c-8d6d-09505850dda2.png

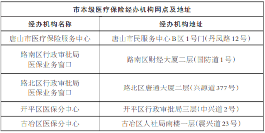
八、医疗保险业务经办网点在哪,或想了解更多医疗保险政策,都有哪些途径?

答:电话咨询:5908000直接咨询;关注“唐山市医疗保障局”微信公众号。

50239049_1e100b38-bf16-4000-9613-62079791a8d6.png

九、2023年度长期照护保险费多少钱?

答:每人70元/年,在医保个人账户中扣除。

返回列表 使用道具 举报
条评论
您需要登录后才可以回帖 登录 | 立即注册
相关推荐
©2001-2021 唐山信息港 http://www.tsxxg.com冀ICP备16001780号-4
首页联系我们客服微信:14369595Comsenz Inc.
bdall.peaapk.com xtrb.peaapk.com hdwxxg.peaapk.com qhdceo.peaapk.com tsxxg.peaapk.com lyshangdu.peaapk.com hsrb.peaapk.com lanfxx.peaapk.com chengdenews.peaapk.com szyongdian.peaapk.com dtnews.peaapk.com yqnews.peaapk.com changzhinews.peaapk.com jcnews.peaapk.com sxjzxww.peaapk.com sxycrb.peaapk.com lfxww.peaapk.com sxllnews.peaapk.com nmgnews.peaapk.com baotounews.peaapk.com tlsxxg.peaapk.com bynesrmtzx.peaapk.com shenyangx.peaapk.com dlxxgs.peaapk.com northtimes.peaapk.com jilin.peaapk.com ccxxg.peaapk.com 0437.peaapk.com ybrbnews.peaapk.com avapk