热点咨询不动产登记知识问答
唐山信息港 发表于:2023-7-17 13:41 复制链接 看图 发表新帖
阅读数:3661
       在不动产登记工作中,我们发现很多群众都很关心房产如何办理非公证继承、委托代理人查询不动产登记资料需要提供什么资料?
问题1
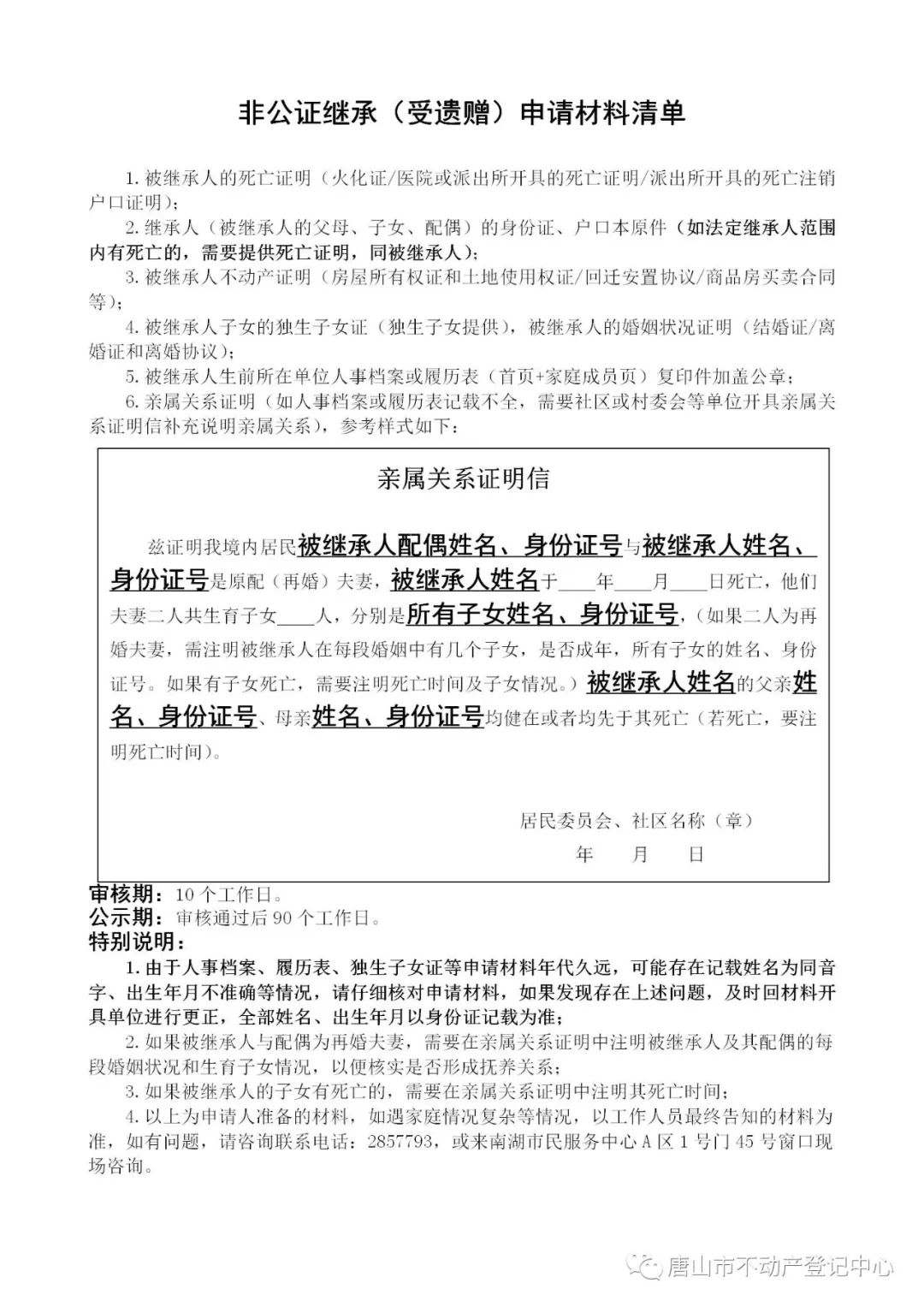
       非公证继承申请办理过程中需要什么材料?
问题解答
a5e7f4a643873d79a13ea70a15ab051e.jpg
问题2
       非公证继承(受遗赠)申请办理材料清单中所提交材料为原件还是复印件?
问题解答
       根据《不动产登记操作规范》,我单位办理非公证继承中需申请人携带的身份证、户口本、死亡证明(如火化证)等证件类,核原件拍照留存电子档案,不留取原件;非公证继承中收取的单位干部履历表复印件加盖公章或社区或派出所等可以重复开具的证明信类,需留原件存档。
问题3
       委托代理人查询不动产登记资料需要提供什么资料?
问题解答
       依据《不动产登记资料查询暂行办法》 第九条:“不动产权利人、利害关系人委托代理人代为申请查询不动产登记资料的,被委托人应当提交双方身份证明原件和授权委托书。”授权委托书中应当注明双方姓名或者名称、公民身份号码或者统一社会信用代码、委托事项、委托时限、法律义务、委托日期等内容,双方签字或者盖章。代理人受委托查询、复制不动产登记资料的,其查询、复制范围由授权委托书确定。特别提醒:境外人士委托查询不动产登记资料需提供经公证处或认证转递的授权委托书。
问题4
       不动产登记资料查询办理指引
问题解答
       适用情形:权利人、利害关系人、有买卖、租赁、抵押、诉讼、仲裁不动产意向的人、国家机关、破产管理人、清算组等申请查询不动产登记资料;委托查询不动产登记资料。
       1、不动产登记资料查询申请书(原件1份)
       2、权利人身份证(原件核验)
       以下情形之一,除1、2提交的材料后,还需要提交资料如下:
       3、委托办理:委托书(原件留存)、委托人、受托人身份证(原件核验、复印件留存)
       4、利害关系人办理:买卖、互换、赠与、抵押合同,或受理案件通知书、仲裁受理通知书(原件核验、复印件留存)
       5、继承、受赠与人办理:继承、赠与公证书、继承人或受赠与人身份证(此条适合查询公证书所涉及房产),如想查询被继承人所有房产,需提供死亡证明、关系证明(原件核验、复印件留存)
       6、委托律师办理:查对方:委托书(原件留存)、委托人身份证(复印件留存)、受理案件通知书(需注明所查房产是涉案房产,原件核验、复印件留存)、诉状(案件受理通知书上不涉及房产的,诉状上需注明坐落,原件核验、复印件留存)、律师证(原件核验、复印件留存)、律所介绍信(原件留存)
       查自己当事人:参照委托办理
       7、持律师调查令办理:律师证(原件核验)、律所介绍信(原件留存)、律师调查令(原件留存)
       8、公司、银行办理:公司、银行资格证明文件(营业执照、法人身份证明、法人或负责人身份证与原件相符后,复印件加盖公章)、委托书(原件1份)、被委托人身份证明(原件)、房产信息明细(坐落、产权证号)、银行还需提供他项权利证明复印件
       9、破产管理人、清算组办理:人民法院受理破产/强制清算案件的《民事裁定书》(原件核验、复印件留存)、指定破产管理人/清算组的《决定书》(原件核验、复印件留存)、查询公函或授权委托书(原件留存)、受托人身份证明(原件核验、复印件留存)
       10、国家机关办理:单位介绍信(原件留存)、工作人员的工作证或执行公务证(原件核验、复印件留存)、协助查询材料(原件或复印件留存)

来源:唐山不动产登记中心
返回列表 使用道具 举报
条评论
您需要登录后才可以回帖 登录 | 立即注册
相关推荐
©2001-2021 唐山信息港 http://www.tsxxg.com冀ICP备16001780号-4
首页联系我们客服微信:14369595Comsenz Inc.
bdall.peaapk.com xtrb.peaapk.com hdwxxg.peaapk.com qhdceo.peaapk.com tsxxg.peaapk.com lyshangdu.peaapk.com hsrb.peaapk.com lanfxx.peaapk.com chengdenews.peaapk.com szyongdian.peaapk.com dtnews.peaapk.com yqnews.peaapk.com changzhinews.peaapk.com jcnews.peaapk.com sxjzxww.peaapk.com sxycrb.peaapk.com lfxww.peaapk.com sxllnews.peaapk.com nmgnews.peaapk.com baotounews.peaapk.com tlsxxg.peaapk.com bynesrmtzx.peaapk.com shenyangx.peaapk.com dlxxgs.peaapk.com northtimes.peaapk.com jilin.peaapk.com ccxxg.peaapk.com 0437.peaapk.com ybrbnews.peaapk.com avapk