唐山开平最新发展蓝图征求意见!
唐山信息港 发表于:2023-2-17 21:14 复制链接 看图 发表新帖
阅读数:18390
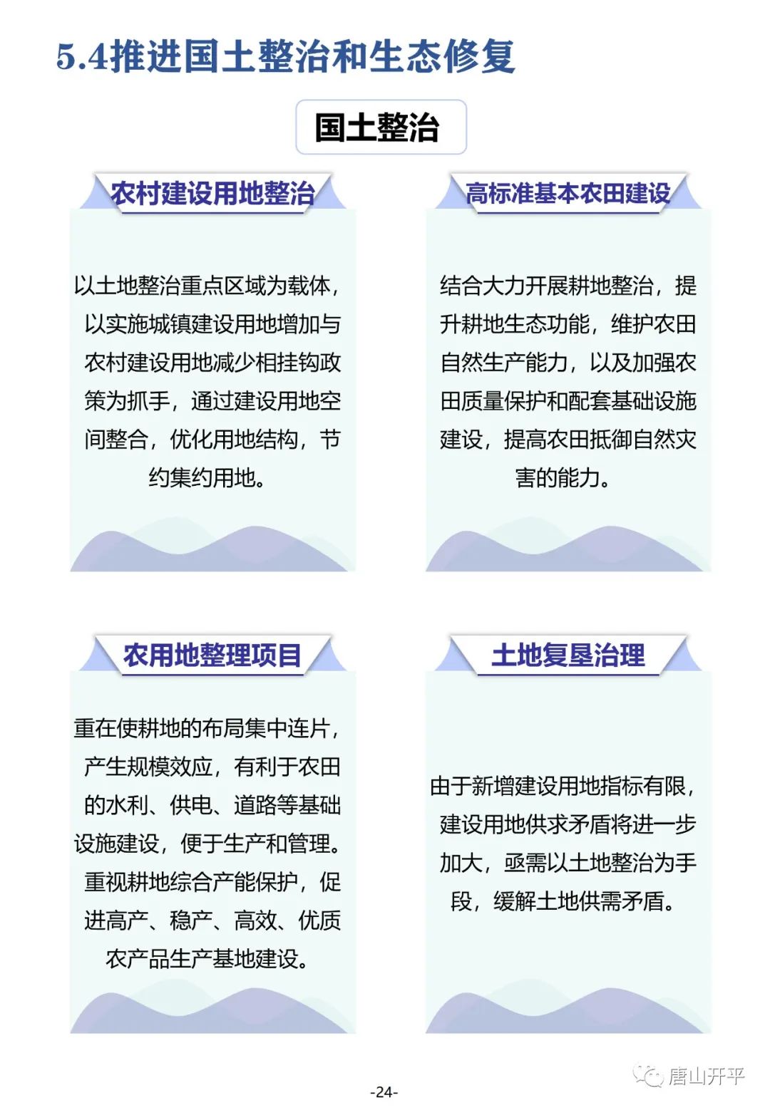
唐山开平区国土空间分区规划公示
8ecaee85a68734de40698a2e3ab9e988.jpg
6d95cf943c9a49d32e1327a86c63b46f.jpg
bda0a966e1725857b6a81f92cfe5ba79.jpg
2f53cf6ad5474d16607b6dbe90d8a610.jpg
3f9178bfa866713478e2e63def3755a1.jpg
abd4e86c528879808e81d8e80def9978.jpg
41762ecf3327da6b8d18c02911b1d9b8.jpg
96a7579bd6803e47a7c8d6f0aed0a7f0.jpg
35fcc24d97b54c56fe0352baaad98c76.jpg
46257a9c07c6135e4ed2dd4c03ed59d8.jpg
2daf5608a20802e16b26c1babb47126f.jpg
d9435ec7919e69c73c89ea3fcd10b0ab.jpg
100f96dd155cd6f9fe79149a1646d8d0.jpg
ce50a4d53c62064bcff8a30bc17a7866.jpg
b98192c827c3aed9c5505678cfb3de83.jpg
c7c064a11ca00a8e0dcfc0dcba28f95d.jpg
546f3bd209568be6719d53a34b67a075.jpg
cf709538813d9cc8e5a48d9ceb6786fd.jpg
ddf8bf020c45c6c4de7fe7c79c590733.jpg
048579fc2cdb59e255fb1cc25f5b01be.jpg
4d2a1a10828827d274aee6d4b8839b05.jpg
809d929c9592fcc94b9abaa69b8b9d9f.jpg
cea6ac8c5cd103934f4a9c1780855bbf.jpg
dfb38651440e3ed37bff7093cb748709.jpg
21b12c6604c9d7962a0baa0c6f6f38fc.jpg
c7be1c5f21b1a0f077afcfb004e1ac87.jpg
f17b5ec756a9c37be2611618becfcbcd.jpg
362824c27ac10fb22cf91c9afc3fc4c4.jpg
来源:唐山市自然资源和规划局开平区分局
返回列表 使用道具 举报
条评论
您需要登录后才可以回帖 登录 | 立即注册
相关推荐
©2001-2021 唐山信息港 http://www.tsxxg.com冀ICP备16001780号-4
首页联系我们客服微信:14369595Comsenz Inc.
bdall.peaapk.com xtrb.peaapk.com hdwxxg.peaapk.com qhdceo.peaapk.com tsxxg.peaapk.com lyshangdu.peaapk.com hsrb.peaapk.com lanfxx.peaapk.com chengdenews.peaapk.com szyongdian.peaapk.com dtnews.peaapk.com yqnews.peaapk.com changzhinews.peaapk.com jcnews.peaapk.com sxjzxww.peaapk.com sxycrb.peaapk.com lfxww.peaapk.com sxllnews.peaapk.com nmgnews.peaapk.com baotounews.peaapk.com tlsxxg.peaapk.com bynesrmtzx.peaapk.com shenyangx.peaapk.com dlxxgs.peaapk.com northtimes.peaapk.com jilin.peaapk.com ccxxg.peaapk.com 0437.peaapk.com ybrbnews.peaapk.com avapk