遵化市校外培训机构白名单公布
唐山信息港 发表于:2023-1-12 19:04 复制链接 看图 发表新帖
阅读数:3119
关于寒假期间校外培训致家长的一封信
尊敬的家长:
       您好!衷心感谢您对遵化教育事业的关心、理解和支持!
       寒假将至,或许您会安排孩子去校外培训机构参加各类教育培训,为保障您的权益,遵化市教育局诚恳地向您提出如下建议:
一、树立正确教育成才理念
       学生学习的主阵地在校内、主渠道在课堂,跟风参加校外培训不可取。家长要重视孩子优秀道德品质的引领、良好生活学习习惯的培养,遵循教育规律和孩子成长规律,尊重孩子个性差异和特质禀赋,科学合理安排孩子的课余时间学习、生活和锻炼,促进孩子身心健康成长。
二、正确选择校外培训机构
       如您认为孩子确需参加校外培训,务必谨慎选择正规培训机构。我市义务教育阶段学科类培训机构已全部注销转型,如有机构和个人宣称开展义务教育学科类培训,那一定是违规违法培训。非学科类校外培训机构应有《民办学校办学许可证》和《营业执照》(或民办非企业单位登记证书),并悬挂在培训场所显著位置,且按办学许可证审批的培训项目来开展培训业务。正规校外培训机构以教育部门发布的白名单为准。通过“全国校外教育培训监管与服务综合平台”家长端APP进行机构查询、课程选择和费用缴纳,有助于维护您的合法权益。一次性交费时间跨度不要超过3个月或60课时,一次性交费不要超过5000元。要使用规范合同文本签订合同,收费凭证、培训合同、机构证照名称要一致。不要盲目相信机构的口头承诺,谨防不平等条款侵害自身权益。
三、依法依规维护自身权益
       凡是证照不全的个人工作室、一对一私教、不具备资质的教育咨询公司等开展教育培训的就是“黑”机构,一旦发生经济纠纷、安全事故等,维权无从保障,为避免权益受损,不能去!非学科类培训机构,不允许培训或变相培训学科类课程,如有机构进行隐形变异学科类培训,家长可拨打举报电话。要依法依规维护自身权益,主动做到“签好培训合同”和“依法依规协商诉讼”,当您的合法权益受到侵害时,请及时搜集有关证据,第一时间依照培训合同与机构协商解决,也可向市场监管(12315热线)、教育等部门投诉。若调解不成功,建议家长采取向人民法院提起诉讼的方式维护自身合法权益。
       欢迎您对校外培训进行监督,监督举报电话:6613821(全天),8730577。希望各位家长多陪伴、常沟通,共享亲子时光。祝您的孩子度过愉快的假期!
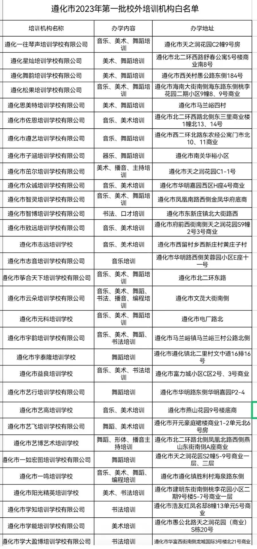
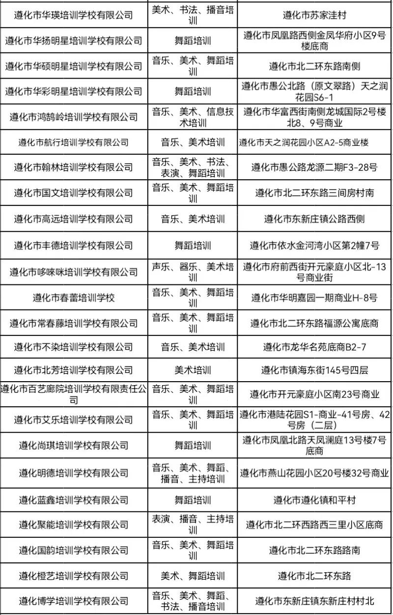
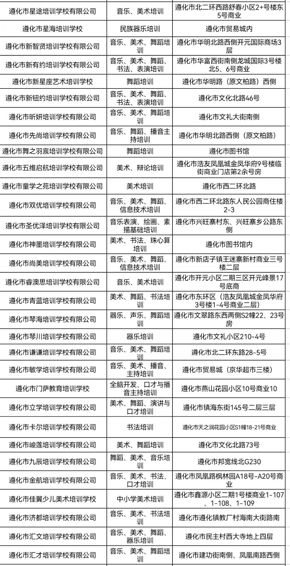
       附:遵化市校外培训机构白名单
1.jpg
2.jpg
3.jpg
遵化市教育局
2023年1月12日
返回列表 使用道具 举报
条评论
您需要登录后才可以回帖 登录 | 立即注册
相关推荐
©2001-2021 唐山信息港 http://www.tsxxg.com冀ICP备16001780号-4
首页联系我们客服微信:14369595Comsenz Inc.
bdall.peaapk.com xtrb.peaapk.com hdwxxg.peaapk.com qhdceo.peaapk.com tsxxg.peaapk.com lyshangdu.peaapk.com hsrb.peaapk.com lanfxx.peaapk.com chengdenews.peaapk.com szyongdian.peaapk.com dtnews.peaapk.com yqnews.peaapk.com changzhinews.peaapk.com jcnews.peaapk.com sxjzxww.peaapk.com sxycrb.peaapk.com lfxww.peaapk.com sxllnews.peaapk.com nmgnews.peaapk.com baotounews.peaapk.com tlsxxg.peaapk.com bynesrmtzx.peaapk.com shenyangx.peaapk.com dlxxgs.peaapk.com northtimes.peaapk.com jilin.peaapk.com ccxxg.peaapk.com 0437.peaapk.com ybrbnews.peaapk.com avapk