12345政务便民热线与110报警服务台联动通知
唐山信息港 发表于:2022-12-23 16:19 复制链接 看图 发表新帖
阅读数:3461
河北省人民政府办公厅
关于印发河北省12345政务服务便民热线与110报警服务台
高效对接联动实施方案的通知
各市(含定州、辛集市)人民政府,雄安新区管委会,省政府各部门:
       《河北省12345政务服务便民热线与110报警服务台高效对接联动实施方案》已经省政府同意,现印发给你们,请结合实际认真组织实施。
河北省人民政府办公厅
2022年12月16日
河北省12345政务服务便民热线与110报警服务台高效对接联动实施方案
       为贯彻落实《国务院办公厅关于推动12345政务服务便民热线与110报警服务台高效对接联动的意见》(国办发〔2022〕12号)精神,推动我省12345政务服务便民热线(以下简称12345)与110报警服务台(以下简称110)高效对接联动,科学合理分流非警务求助、快速有效处置突发警情,进一步提升协同服务效能和社会治理水平,结合我省实际,制定本方案。
一、总体目标
       2022年底前,全省基本建成12345与110高效对接联动机制,进一步厘清职责边界,充分发挥各自职能、体系和服务优势,形成12345推动部门协同高效履职、及时解决涉及政府管理和服务的非紧急诉求,110依法打击违法犯罪活动、快速处置紧急危难警情、更好维护社会治安秩序的工作格局。
       2023年底前,全面实现12345与110平台互联互通、相关数据资源共享,不断提升对接联动工作规范化、专业化、智能化水平。
二、职责边界
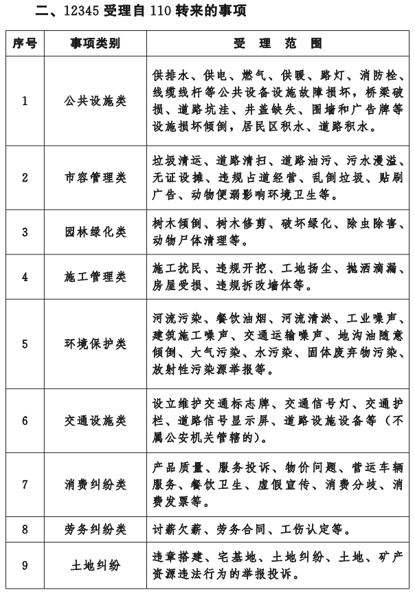
       (一)12345受理范围。12345是各级政府受理企业和群众对政府管理和服务的非紧急诉求的便民热线平台,受理企业和群众关于经济调节、市场监管、社会管理、公共服务、生态环境保护等领域的咨询、非紧急求助、投诉、举报和意见建议等。不受理须通过诉讼、仲裁、纪检监察、行政复议、政府信息公开等程序解决的事项和已进入信访渠道的事项,以及涉及国家秘密、商业秘密、个人隐私和违反社会公序良俗的事项。
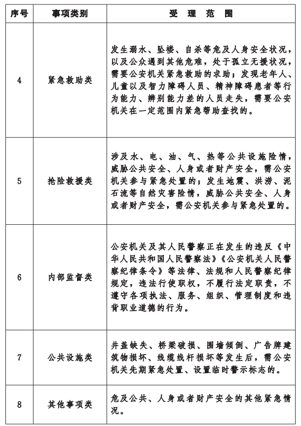
       (二)110受理范围。110是公安机关受理处置企业和群众报警、紧急求助和警务投诉的报警服务平台,受理范围为:刑事类警情、治安类警情、道路交通类警情、危及人身和财产安全或者社会治安秩序的群体性事件以及其他需要公安机关处置的与违法犯罪有关的报警;公共设施险情、灾害事故以及其他危及人身和财产安全、公共安全等需要公安机关参与处置的紧急求助;对公安机关及其警察正在发生的违法违纪或者失职行为的投诉。
       (三)各相关职能部门是12345和110分流联动事项办理的主体责任部门(单位),根据管理权限和范围,在联动工作中依法依规履行各自的职责和义务。
       (四)12345与110对明确不属于12345或者110受理范围的事项,由首接平台做好合理引导和解释工作。
三、工作任务
       (一)建立分流转办机制。
       1.直接转办。12345或者110通过电话接到明确属于对方受理范围内的事项,按照“同级直接转接、推送原始主叫号码”原则,以一键转接方式转交对方受理。同级未开通12345或者110的,转交至属地市级110或者12345受理。(责任单位:省政务服务管理办公室、省公安厅、省通信管理局,各市(含定州、辛集市,下同)政府,雄安新区管委会,完成时间:2022年12月)
       2.在线转办。12345或者110通过互联网渠道接到明确属于对方受理范围内的事项,将工单或者警单在线转交至对方受理。(责任单位:省政务服务管理办公室、省公安厅,各市政府,雄安新区管委会,完成时间:2023年10月)
       3.协商转办。对责任单位不明确或者职责交叉的事项,通过三方通话(来电人、12345、110)等方式了解具体诉求后,由12345与110按照紧急程度、诉求性质、管辖权限、处置依据等协商确定受理平台。对协商后仍无法确定的,由首接平台先行受理。如存在危及人身和财产安全、公共安全的紧急情况,由110及时派警先行处置。(责任单位:省政务服务管理办公室、省公安厅,各市政府,雄安新区管委会,完成时间:2022年12月)
       (二)建立协同联动机制。
       1.联合调处。110接到可能引发违法犯罪特别是暴力事件、个人极端事件的矛盾纠纷时,第一时间派警处置,属于12345受理范围的转交12345,12345及时将诉求事项转至属地政府和相关职能部门办理,开展联合调处,推动矛盾隐患源头化解。12345接到影响社会稳定的线索,第一时间按分流转办机制转交110处置。12345工单承办单位发现矛盾纠纷激化、事态难以控制或者涉及违法犯罪的,应当联动110派警处置。(责任单位:省政务服务管理办公室、省公安厅,各市政府,雄安新区管委会,各相关职能部门,完成时间:2023年10月)
       2.应急联动。12345与110要建立健全应急联动机制,遇到突发事件时及时启动应急响应,话务座席严重不足时由上级热线管理机构和公安机关统筹协调其他地方远程话务座席给予支持。各地12345、110都要建立与119、120、122等紧急热线和水电气热等公共事业服务热线的应急联动机制,确保一旦发生自然灾害、事故灾难、公共卫生事件、社会安全事件等突发事件,能够快速响应、高效处置。(责任单位:省公安厅、省政务服务管理办公室,各市政府,雄安新区管委会,各相关职能部门,完成时间:2023年6月)
       3.会商交流。建立联合会商机制,对职责边界不清、存在管辖争议的高频诉求事项,12345、110召集相关职能部门进行联合会商,厘清职责权限、明确管辖主体、制定处置规范,确保企业和群众合理诉求得到及时妥善处理。建立定期交流机制,12345与110相互通报运行情况,研究解决存在问题;鼓励有条件的地方互派工作人员进驻对方平台。(责任单位:省政务服务管理办公室、省公安厅,各市政府,雄安新区管委会,各相关职能部门,完成时间:2023年6月)
       4.滋扰治理。常态化开展打击恶意骚扰12345、110等违法犯罪行为专项工作。12345遇到扰乱热线正常工作秩序,骚扰、侮辱、威胁、扬言恐吓热线工作人员,疑似醉酒人员或者精神病人反复滋扰等情况,转交110处理,并由属地公安机关依法对当事人采取相应措施。问题突出的,依法开展专项治理,有效压减各类违法犯罪行为。(责任单位:省公安厅、省政务服务管理办公室,各市政府,雄安新区管委会,完成时间:2023年6月)
       (三)建立督导问责机制。
       1.跟踪反馈。对12345转办的紧急类工单,110立即签收,优先响应、快速处置,按时向12345反馈办理结果。对110流转的非警务类工单,12345优先派发处置,及时转相关部门和单位办理,并反馈处置情况。(责任单位:省政务服务管理办公室、省公安厅,各市政府,雄安新区管委会,完成时间:2022年12月)
       2.督导问责。建立健全督办检查、通报问责机制,对工单警单办理过程中存在消极应付、推诿扯皮、异常延期的,通过督办单、专题协调会、约谈提醒等方式进行重点督办。对违反规定不处置或者处置不当造成严重后果的予以通报,依法依纪追究相关负责人和单位责任。(责任单位:省政务服务管理办公室、省公安厅,各市政府,雄安新区管委会,完成时间:2023年9月)
       (四)加强能力建设。
       2.共享应用。对12345与110双向分流联动事项相关数据,在确保安全的前提下,采取共建中间数据库方式共用共享。最大限度挖掘数据价值,利用大数据技术,开展政务服务诉求和警情数据融合研判,有效排查民意热点、风险隐患、矛盾问题,定期将分析结果向同级政府报送,并视情向有关部门通报,为各级党委政府科学决策、部门履职和效能监管提供信息支撑。(责任单位:省政务服务管理办公室、省公安厅,各市政府,雄安新区管委会,完成时间:2023年10月)
       3.赋能支撑。公安机关要紧跟新技术应用,拓宽互联网、物联网等多元报警渠道,探索推广警情远程处理、非现场处结等模式;建立各警种和实战单位与110接处警工作相衔接的快速响应机制,强化对一线处警工作的数据赋能和后台支撑,有效提升处置效能;强化对一线处警单位及警力的装备配备,配齐防护装备和救援器材;加强110重复警情治理,健全警情分析通报机制,积极推行预防警务,及时预警识别、防范化解违法犯罪苗头和社会稳定风险。(责任单位:省公安厅,完成时间:2022年12月)
       4.知识库建设。各相关职能部门要对企业和群众关心、关注的高频问题和最新政策,按照“一问一答”形式,提前制定统一答复口径,及时更新至同级12345知识库,开展培训宣讲或者驻场指导。积极推动部门业务系统专业知识库向12345开放,进一步提升话务答复准确性和直接解答率,提高群众满意度。(责任单位:省政务服务管理办公室、省公安厅,各市政府,雄安新区管委会,各相关职能部门,完成时间:2023年10月)
       5.队伍建设。各级12345与110根据当地人口数量、来电量及24小时内电话呼入量等情况,配齐配强热线管理人员、话务座席、接警人员和指挥调度民警,保障12345和110全天候畅通。各职能部门要加大对接联动工作的支撑力度,明确分管领导、“7×24小时”联络员。加强常态化业务技能培训,组织接警人员和热线话务员交流,有效提升对各类诉求的判断处置能力和服务水平。对表现突出或者贡献突出的单位和个人,按照国家和我省有关规定给予表扬奖励。(责任单位:省政务服务管理办公室、省公安厅、省人力资源社会保障厅、省财政厅,各市政府,雄安新区管委会,各相关职能部门,完成时间:2023年12月)
四、保障措施
       (一)加强组织领导。省政务服务管理办公室、省公安厅负责统筹协调各级12345与110对接联动工作,研究解决重大问题,根据实际情况对清单实行动态调整,并分别负责建立完善12345、110评估指标体系,委托第三方机构进行常态化评估评价。各级热线管理机构和公安机关具体负责12345与110高效对接联动工作的实施,结合实际细化分流事项受理清单,确保对接联动工作落地见效。
       (二)加强支持保障。各地要积极创新一线工作人员管理体制机制,拓宽职业晋升通道,落实好政策保障、权益保护等措施,增强职业荣誉感和归属感,打造一支素质优良、服务热情、稳定高效的人员队伍,为12345与110高质量发展提供有力支撑。加大对12345与110对接联动工作、系统建设、业务培训等的财政保障力度。
       (三)加强考核评价。省政务服务管理办公室、省公安厅分别负责建立健全12345、110考核标准,以规范有效的考核评价促进各级12345、110不断提升服务效能,确保企业和群众诉求事项办得好、办得快。
       (四)加强宣传引导。充分利用政府网站、政务服务平台、新闻媒体等各类渠道,广泛宣传12345与110的工作职责、受理范围等内容,引导企业和群众正确使用12345与110。同时,加强各地经验做法总结和复制推广,巩固和拓展12345与110对接联动工作成果。对恶意骚扰、扬言极端、散布虚假恐怖信息等违法犯罪典型案事例,加大曝光力度,营造全社会珍惜热线资源,正确使用12345、110的良好氛围。
20221223161430.png
20221223161453.png
20221223161507.png
20221223161520.png
20221223161528.png
来源|河北省人民政府网站
返回列表 使用道具 举报
条评论
您需要登录后才可以回帖 登录 | 立即注册
相关推荐
©2001-2021 唐山信息港 http://www.tsxxg.com冀ICP备16001780号-4
首页联系我们客服微信:14369595Comsenz Inc.
bdall.peaapk.com xtrb.peaapk.com hdwxxg.peaapk.com qhdceo.peaapk.com tsxxg.peaapk.com lyshangdu.peaapk.com hsrb.peaapk.com lanfxx.peaapk.com chengdenews.peaapk.com szyongdian.peaapk.com dtnews.peaapk.com yqnews.peaapk.com changzhinews.peaapk.com jcnews.peaapk.com sxjzxww.peaapk.com sxycrb.peaapk.com lfxww.peaapk.com sxllnews.peaapk.com nmgnews.peaapk.com baotounews.peaapk.com tlsxxg.peaapk.com bynesrmtzx.peaapk.com shenyangx.peaapk.com dlxxgs.peaapk.com northtimes.peaapk.com jilin.peaapk.com ccxxg.peaapk.com 0437.peaapk.com ybrbnews.peaapk.com avapk