路北区公布60家社区卫生服务站热线电话
唐山信息港 发表于:2022-12-15 20:56 复制链接 看图 发表新帖
阅读数:4024

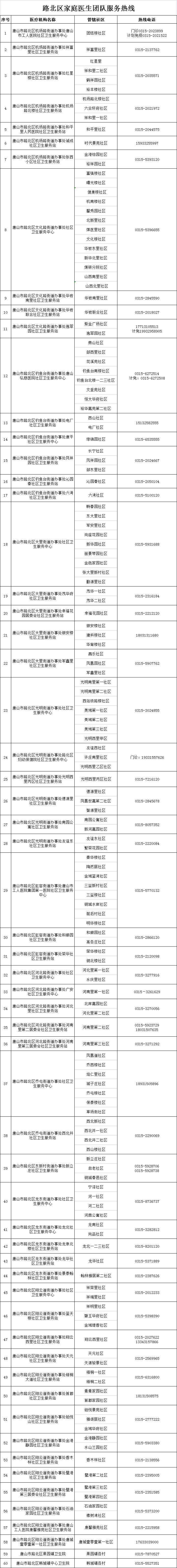
为帮助广大居民朋友正确认识新冠病毒,准确掌握感染后如何规范用药、就医,增强健康保健意识,路北区在60家基层医疗机构开设咨询热线,接受广大居民咨询,为居民答疑解惑,提供专业指导。

50152847_ee778723-4ad9-41f1-becd-abb8e03a8094.png

来源: 路北之声
返回列表 使用道具 举报
条评论
您需要登录后才可以回帖 登录 | 立即注册
相关推荐
©2001-2021 唐山信息港 http://www.tsxxg.com冀ICP备16001780号-4
首页联系我们客服微信:14369595Comsenz Inc.
bdall.peaapk.com xtrb.peaapk.com hdwxxg.peaapk.com qhdceo.peaapk.com tsxxg.peaapk.com lyshangdu.peaapk.com hsrb.peaapk.com lanfxx.peaapk.com chengdenews.peaapk.com szyongdian.peaapk.com dtnews.peaapk.com yqnews.peaapk.com changzhinews.peaapk.com jcnews.peaapk.com sxjzxww.peaapk.com sxycrb.peaapk.com lfxww.peaapk.com sxllnews.peaapk.com nmgnews.peaapk.com baotounews.peaapk.com tlsxxg.peaapk.com bynesrmtzx.peaapk.com shenyangx.peaapk.com dlxxgs.peaapk.com northtimes.peaapk.com jilin.peaapk.com ccxxg.peaapk.com 0437.peaapk.com ybrbnews.peaapk.com avapk