唐曹铁路列车拟于10月10日恢复运行!
唐山信息港 发表于:2022-10-9 19:27 复制链接 看图 发表新帖
阅读数:3543
20221009192406.png
20221009192630.png
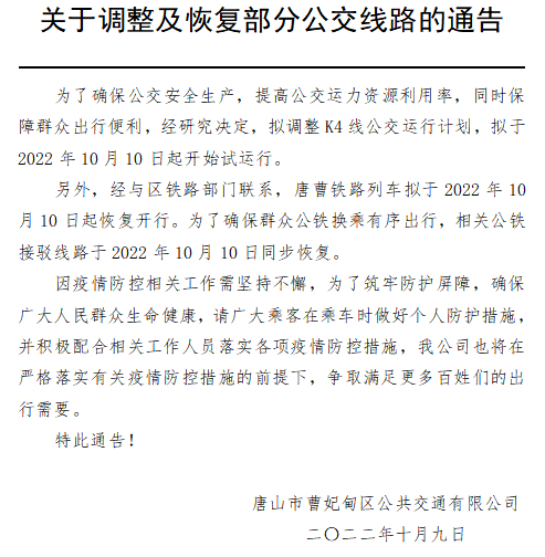
       为了确保公交安全生产,提高公交运力资源利用率,同时保障群众出行便利,经研究决定,拟调整K4线公交运行计划,拟于2022年10月10日起开始试运行。
       另外,经与区铁路部门联系,唐曹铁路列车拟于2022年10月10日起恢复开行。为了确保群众公铁换乘有序出行,相关公铁接驳线路于2022年10月10日同步恢复。
       因疫情防控相关工作需坚持不懈,为了筑牢防护屏障,确保广大人民群众生命健康,请广大乘客在乘车时做好个人防护措施,并积极配合相关工作人员落实各项疫情防控措施,我公司也将在严格落实有关疫情防控措施的前提下,争取满足更多百姓们的出行需要。
       特此通告!
唐山市曹妃甸区公共交通有限公司
二〇二二年十月九日
返回列表 使用道具 举报
条评论
您需要登录后才可以回帖 登录 | 立即注册
相关推荐
©2001-2021 唐山信息港 http://www.tsxxg.com冀ICP备16001780号-4
首页联系我们客服微信:14369595Comsenz Inc.
bdall.peaapk.com xtrb.peaapk.com hdwxxg.peaapk.com qhdceo.peaapk.com tsxxg.peaapk.com lyshangdu.peaapk.com hsrb.peaapk.com lanfxx.peaapk.com chengdenews.peaapk.com szyongdian.peaapk.com dtnews.peaapk.com yqnews.peaapk.com changzhinews.peaapk.com jcnews.peaapk.com sxjzxww.peaapk.com sxycrb.peaapk.com lfxww.peaapk.com sxllnews.peaapk.com nmgnews.peaapk.com baotounews.peaapk.com tlsxxg.peaapk.com bynesrmtzx.peaapk.com shenyangx.peaapk.com dlxxgs.peaapk.com northtimes.peaapk.com jilin.peaapk.com ccxxg.peaapk.com 0437.peaapk.com ybrbnews.peaapk.com avapk