古冶区一年级招生细则与划片方案公布
唐山信息港 发表于:2022-8-6 15:57 复制链接 看图 发表新帖
阅读数:4898

2022年古冶区义务教育阶段新生

一年级招生工作实施细则

一、招生入学工作基本原则

(一)坚持“以县为主”管理原则。古冶区教育局在区人民政府的领导下,依法履行义务教育主体责任,进一步完善招生制度,规范招生行为,强化控辍保学,建立公平、完善的义务教育保障体系,切实保障古冶区适龄儿童少年接受义务教育的权利。

(二)坚持免试、划片招生原则。义务教育阶段学校要严格执行免试入学、划片招生原则。古冶区教育局按照“学校划片招生、生源就近入学”的总体目标,为每一所公办义务教育学校科学划定服务片区,确保每名适龄儿童、少年都有一个公办学校学位。各校严禁提前组织招生,严禁通过任何形式的考试、测试、面试选拔生源,严禁以各类竞赛证书、学科竞赛成绩或考级证明等作为招生依据或参考。

(三)坚持“公民同招”原则。民办义务教育学校与公办学校同步招生,由古冶区教育局统一组织实施。古冶区所有义务教育学校均要落实公民同招工作要求,不得通过任何形式提前摸底争抢生源,坚决杜绝以任何形式提前招生,切实维护招生秩序和群众利益。

(四)坚持公平、公开原则。全面实施“阳光招生”,努力保障入学机会均等,切实维护教育公平和社会稳定。各校要根据各自实际,主动公开招生政策、招生程序、招生范围、咨询电话及监督方式等信息,自觉接受社会监督,确保招生入学工作政策透明、程序公开、过程公平、结果公正。

(五)坚持“两为主”原则。按照“以流入地政府为主,以公办学校为主”的原则,不断完善以居住证为主要依据的随迁子女就学制度,将进城务工人员随迁子女义务教育纳入城镇发展规划和财政保障范围,统筹做好进城务工人员随迁子女入学工作,保障进城务工人员随迁子女在流入地平等接受义务教育。

二、切实做好义务教育招生工作

(一)片内生认定工作

合法有效的古冶区户籍和房产是确定片内生的主要依据。学生服务区片学校的认定,应坚持学生户籍与学生父母(或其他法定监护人,下同)户籍相统一,学生户籍与父母为房产所有人和户主的实际常住地相统一的“两统一”原则。片内生的认定通常有以下几种情况:

1.适龄儿童、少年户籍、住房符合“两统一”要求。

户籍、合法房产一致:适龄儿童户籍所在地与其父母(或其他法定监护人)户籍、合法房产一致,且其父母(或其他法定监护人)为户主、房主。

无房产:适龄儿童父母户籍非户主,其父母无房产:适龄儿童与其父母户籍所在地在其祖父母、或外祖父母户籍所在地相统一,其父母均不是户主,且适龄儿童父母无唐山市房产(需提供无房产证明),适龄儿童户籍随父或母,自出生未发生迁移的。

多处房产:适龄儿童父母或其他法定监护人有多处合法房产,以户籍为确定片内学校的依据。

2.适龄儿童、少年户籍、住房达不到“两统一”要求的,以其父母名下合法房产和户籍作为确定片内学校的依据。

a、适龄儿童父母有合法房产,学生户籍与父母户籍不在同一服务半径学校的,且父母户籍与房产一致,以其父母户籍为确定片内学校的依据。

b、适龄儿童父母有合法房产,学生户籍与父母户籍均不在同一服务半径学校的,以其提供父母合法有效房产为确定片内学校的依据。

3.新购住房以实际入住为标准。

新购住房迁入新居的,虽已入住,但因客观原因造成户籍不能迁移的,可以按新居住地确定片内学校(需提供购房合同、交款发票等材料)。因班额等原因片内学校确实不能接收的,由区教育局安排到相对较近学校就读。

4.因原居住小区拆迁改造而在外租房居住或投亲靠友的,凭拆迁协议和临时居住地居(村)委会居住证明,由区教育局按划片方案安排入学。因班额等原因片内学校确实不能接收的,由区教育局协调安排到相对较近学校就读。

5.其他户籍或房产情况特殊者,由区教育局审核相关材料后为其确定片内学校。

6.入学的学生数大于学校招生计划数时,优先安排“双统一”学生入学;如有剩余学位,则按监护人购房先后顺序补充剩余学位;招生额满后,其余学生由区教育局协调安排到相对较近学校就读。

7.适龄儿童父母伪造房产户籍信息或有独立房产隐瞒不报,一经发现,反馈到相关部门进行责任追究,并安排到其父母合法固定住址所在地入学。

上述划片原则为区教育局指导意见。

(二)招生入学工作

1.入学年龄:2016年8月31日前出生,含8月31日

2.招生时间:2022年7月13--20日

3.户籍迁入截止时间:2022年7月20日

(三)保障特殊群体入学

1.进城务工人员随迁子女入学。进一步完善以居住证为主要依据的进城务工人员随迁子女入学制度,简化、优化随迁子女入学流程,依法保障随迁子女平等接受义务教育。按照省、市居住证制度和省教育厅有关规定,进城务工人员随迁子女入学需提供以下基本证明材料:一是合法有效的居住证;二是父母务工单位证明或工商营业执照;三是户籍证明。学校要加强对进城务工人员随迁子女的教育管理服务,实行混合编班和统一管理。公办和民办学校均不得向随迁子女收取有别于本地户籍学生的任何费用。

2.农村留守儿童入学。落实“三个优先保障”要求,切实为农村留守儿童提供教育服务保障。积极配合民政、公安等部门,做好留守儿童教育关爱工作。要及时、合理安排返乡流浪儿童入学。

3.特殊教育学校招生和残疾儿童入学。特教学校和普通学校同时接收残疾儿童少年接受义务教育,区教育局负责会同卫生健康部门、民政部门、残联等部门组成残疾人教育专家委员会,对适龄残疾儿童少年接受义务教育的方式进行评估认定,提出入学安置建议。

招生工作开始前,各校到社区、村(居委会)完成招生范围内残疾儿童摸底工作,建立本学年需落实义务教育入学安置的适龄残疾儿童少年名册,确保建档立卡的适龄残疾儿童少年全部进入名册。

各校应当依法接收本校服务范围内具有接受普通教育能力的残疾儿童、少年随班就读,并为其学习、康复提供帮助。普通学校或特殊教育学校要将适龄残疾儿童少年入学登记信息统一上报给教育局教育科,特教学校要做好对随班就读学生的学习指导工作。在随班就读班级的课堂教学中,要处理好普通学生与残疾学生的关系,应当以集体教学为主,并加强对残疾学生的个别辅导。按照“全覆盖”的原则,采取“一人一案”的方式,为到校困难的重度或多重残疾儿童少年通过选派教师、远程网络教育、制作教学材料等多种途径开展送教上门服务工作,最大程度地满足适龄残疾儿童少年的特殊教育需求。

4.落实教育优待政策。按照《唐山市〈军人子女教育优待办法〉实施方案(试行)》(政〔2020〕12号)规定,切实做好军人子女入学工作,优先保障驻艰苦边远地区的基层官兵,以及长期在高风险、高危害岗位工作和有特殊贡献等军人子女入学。各校要加强与驻唐部队、人武部门的协调沟通,提前做好摸底调查,纳入统一划片方案,确保所有现役军人子女全部顺利入学。对情况特殊的现役军人子女要开辟绿色通道,给予必要关照。

要落实好烈士子女、公安英模和因公牺牲伤残警察子女及其他各类优抚对象的教育优待政策。按照城镇化建设、户籍制度改革、人才引进以及优化营商环境等政策要求,妥善做好农业转移人口、引进人才以及来唐投资人员等群体随迁子女入学工作。

(四)强化控辍保学工作

各校要严格按照国家、省、市有关要求,不断深化控辍保学“七长”责任制,巩固控辍保学工作成果。要为建档立卡脱贫家庭学生建立专门台账,在招生过程中实行全覆盖动态监测,确保建档立卡脱贫家庭适龄儿童少年除身体原因不具备学习条件外,不失学辍学。适龄儿童少年因身体状况需要延缓入学的,应当由其父母或其他法定监护人提出申请,提供县级及以上医疗单位出具的身体状况证明,到当地乡镇政府批准后,再到服务片区学校进行登记。要不断完善入学通知书制度,认真做好劝返复学工作。父母或其他法定监护人无正当理由未送适龄儿童少年入学接受义务教育,由户籍所在地乡、街,服务半径学校给予批评教育,责令限期改正;逾期不改的,由司法部门依法发放相关司法文书,敦促其送适龄儿童少年入学;情节严重构成犯罪的,依法追究法律责任。教育局将认真排查并严厉查处社会培训机构以“国学班”“读经班”“私塾”等形式替代义务教育的非法办学行为,坚决杜绝适龄儿童少年入教入寺不接受义务教育。

三、严格做好民办义务教育学校招生工作

1、加强民办学校招生工作统筹。民办学校“幼升小”招生入学工作由教育局统一组织实施,招生工作与公办学校同步开展。民办学校于6月30日前将招生计划、招生方案、收费标准上报教育局(同时上报电子版),教育局依据有关规定及学校基本办学条件,结合本地教育资源情况予以审定,于7月10日前向社会公布,确保民办学校招生规范平稳进行。

2、严格划定民办学校招生范围。民办义务教育学校招生纳入审批地统一管理,应在审批机关管辖区域内招生。不得在所属县(区)以外招生。民办学校招生范围内的本地户籍适龄儿童、少年和依法取得居住证的随迁子女均可报名。

3、民办学校招生组织。民办义务教育学校报名人数超过招生计划的,全部采取电脑随机派位方式招生。(随机派位必须优先满足学校所在地学生入学需求,如所在地报名人数不超过招生计划,则不参加随机派位,全部录取;剩余学位采取随机派位方式录取所在地以外生源)。随机派位招生由教育局统一组织,学校不得自行组织。随机派位招生在纪检和公证部门监督下进行,并邀请家长代表参与,随机派位结果即时向社会公开。适龄儿童、少年应按照随机派位结果,在规定时间内到学校报到并办理入学手续,在规定时间内未报到且未向该校说明原因的视为放弃就读机会,因此产生的空余学位由教育局采取随机派位方式进行补录。通过随机派位方式,未被民办学校录取的适龄儿童、少年,教育局依据其户籍和家庭住址,统筹安排到公办学校就读。九年一贯制或十二年一贯制民办学校,在坚持自愿原则的基础上,小学可直升初中;当小学毕业生意愿直升人数小于初中招生计划时,可全部录取;当小学毕业生意愿直升人数大于初中招生计划时,则应采取电脑随机派位方式录取。由于历史原因,城镇居民小区配建教育设施举办成民办学校或用作他用的要逐步依法收回,本小区居民子女按照划片就近入学办法免费接受义务教育。民办学校务于7月20日前完成报名工作,并将报名情况上报教育局。

4、规范民办学校发展。严格落实中共中央办公厅、国务院办公厅《关于规范民办义务教育发展的意见》和省教育厅《规范民办义务教育发展专项工作方案》精神,按照《唐山市规范民办义务教育发展专项工作方案》要求,把加强招生管理作为压减民办义务教育在校生规模占比的有力举措,围绕“严格控制增量,逐步消化存量”目标,全面深入推进规范民办义务教育发展专项工作,促进义务教育结构和布局优化。

四、加强义务教育学校招生管理

1.优化招生流程。各校要本着便民、高效的原则,进一步简化优化报名程序和证明材料,对要求提供的入学证明材料进行逐项核查,列出材料清单,提前向社会公布。不得要求家长提供或办理没有法律法规依据的证明。

2.加大违规招生整治力度。严格执行相关法律法规和教育部普通中小学招生入学“十项严禁”纪律。按照《唐山市2022年中小学违规招生行为专项整治工作方案》(唐教基〔2022〕16号)要求,畅通违规举报提前招生、考试招生、择校乱收费等违规招生情况申诉受理渠道,及时纠正和严肃查处各种违规违纪招生行为。对违规的公办学校,实行责任追究机制,由区教育局责令限期整改,视情节轻重给予警告、通报批评、取消评优评先资格、撤销荣誉称号等处罚。对违规的民办学校,由区教育局负责监督整改,视情节轻重给予约谈、通报批评、依照有关规定给予核减下一年度招生计划、停止当年招生直至吊销办学许可证等处罚。对违规参与招生的校外培训机构,由区教育局责令限期整改,视情节轻重给予警告、通报批评、列入“黑名单”、停止招生直至吊销办学许可证等处罚。对违规违纪的个人,按照干部管理权限,视情节轻重对校长和其他直接责任人员给予相应的党纪、政务处分直至撤职或者解除聘用关系;涉嫌违法犯罪的,移交司法部门追究法律责任。

3.严格控制班容量。严格落实国家、省、市有关规定,进一步巩固消除义务教育学校大班额成果,充分考虑休复学、转学等因素,指导各校科学制定招生计划,确保2022年秋季学期新生一年级标准班容量不超过45人,不新增55人以上大班额班级。

4.加强学籍管理。充分利用中小学学生学籍信息管理系统加大监管力度,严禁各类义务教育学校违规招收“借读生”,出现人籍分离、空挂学籍等问题;不得为违规跨区域招收的学生和违规转学学生办理学籍转接手续。

5.加强新生分班管理。各校新生分班一般应采取电脑随机派位的办法进行,严禁以学生各类成绩、信息化教学方式等作为分班依据,坚决杜绝各种形式的“快慢班”、“重点班”。要均衡配置师资,合理组建班级教学团队,确定班级师生组合时应遵循随机原则,确保教学团队水平大体相当。

6.加强宣传引导。各校通过多种渠道,对招生政策、划片方案、入学流程等内容进行广泛宣传和全面解读。在招生入学关键环节和关键时点,就关键政策、群众关心的疑难问题做好宣传释疑工作。同时,加强舆论宣传引导,帮助家长树立科学的教育观和人才观,理性帮助孩子确定成长目标,避免盲目跟风择校。着力宣传促进教育公平的具体举措和取得的成果,回应人民群众关切,积聚工作正能量,取得家长的理解和支持。

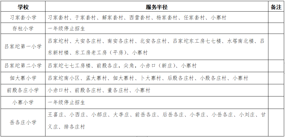
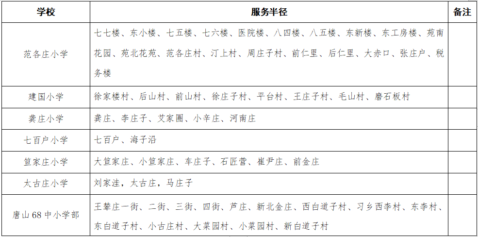
附件:古冶区2022年义务教育阶段小学划片方案

古冶区2022年义务教育阶段小学划片方案

50115739_2e5b02fa-1218-4a38-8735-f44eaaf224ffcopy.png

50115739_3d758039-0312-44e3-94a1-22f4a14a232bcopy.png

50115739_53ab6585-f909-4c59-8060-5d3cfdc358fbcopy.png

50115739_5703c2fe-e13c-403d-868f-c44eb53505dccopy.png

50115739_e607a6c6-9e61-4cf8-a80a-7ad2af0f0282copy.png

50115739_7448d18e-13e1-4a9a-9507-5e5766cb0deecopy.png

50115739_10c0245e-db03-42fe-bbba-10b956041708copy.png

来源: 古冶发布
返回列表 使用道具 举报
条评论
您需要登录后才可以回帖 登录 | 立即注册
相关推荐
©2001-2021 唐山信息港 http://www.tsxxg.com冀ICP备16001780号-4
首页联系我们客服微信:14369595Comsenz Inc.
bdall.peaapk.com xtrb.peaapk.com hdwxxg.peaapk.com qhdceo.peaapk.com tsxxg.peaapk.com lyshangdu.peaapk.com hsrb.peaapk.com lanfxx.peaapk.com chengdenews.peaapk.com szyongdian.peaapk.com dtnews.peaapk.com yqnews.peaapk.com changzhinews.peaapk.com jcnews.peaapk.com sxjzxww.peaapk.com sxycrb.peaapk.com lfxww.peaapk.com sxllnews.peaapk.com nmgnews.peaapk.com baotounews.peaapk.com tlsxxg.peaapk.com bynesrmtzx.peaapk.com shenyangx.peaapk.com dlxxgs.peaapk.com northtimes.peaapk.com jilin.peaapk.com ccxxg.peaapk.com 0437.peaapk.com ybrbnews.peaapk.com avapk