关于城镇职工医疗保险个人账户一次性支取申请指南
唐山信息港 发表于:2022-7-20 18:09 复制链接 看图 发表新帖
阅读数:3499

一、办理条件

参加城镇职工基本医疗保险,医保个人账户余额不为零且参保职工符合以下情况的:(1)死亡;(2)新单位享受公费医疗;(3)转入医保机构不接收医疗保险基金转移;(4)主动放弃参加职工基本医疗保险;(5)出国定居。

二、申办材料

符合办理条件的参保职工申请时,均需提供《职工基本医疗保险个人账户一次性支取申请表》(以下简称《支取表》)原件,并根据申办原由提供下列对应材料至业务受理窗口:

054d8cecfb673af12bcf16459bbcb350.png

三、办理地点及咨询电话

办理地点:唐山市市民服务中心B区1号门唐山市医疗保险服务中心综合业务窗口。

咨询电话:0315-5908000

四、其他注意事项

(一)个人账户继承

  1.被继承人有参保单位的,《支取表》参保人信息中账户号码、开户行应填写参保单位对公银行信息;继承人(代表人)基本情况以及被委托人基本情况。清退金额由参保单位支付继承人。签字处需手工填写。

  2.如被继承人参加灵活就业无参保单位的,《支取表》参保人信息中账户号码、开户行无需填写。需填写继承人(代表人)基本情况以及被委托人基本情况。签字处需手工填写。

(二)非继承个人账户支取

  1.参保职工符合下列情况的:新单位是公费医疗、出国定居和转入医保机构不接收医疗保险基金转移的。

  2.调入单位是公费医疗的,单位需提供相关说明。

  3.出国定居提供注销中国国籍证明。

  4.提供的银行卡仅限于本人银行账户。

参保单位、参保职工以及继承人(代表人)应认真核实相关填报内容,以避免因填报内容有误造成清退金额无法正常支付。

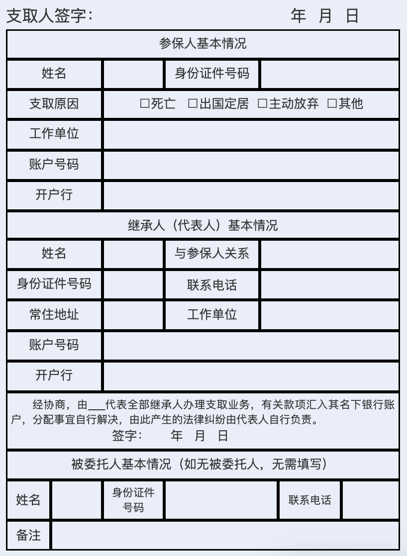
附表:《职工基本医疗保险个人账户一次性支取申请表》

9c42bcfef32f99a30d823c4456e271d9.png
3a9b808440c60b2174f1a4826f2aed0e.png
下载申请表
返回列表 使用道具 举报
条评论
您需要登录后才可以回帖 登录 | 立即注册
相关推荐
©2001-2021 唐山信息港 http://www.tsxxg.com冀ICP备16001780号-4
首页联系我们客服微信:14369595Comsenz Inc.
bdall.peaapk.com xtrb.peaapk.com hdwxxg.peaapk.com qhdceo.peaapk.com tsxxg.peaapk.com lyshangdu.peaapk.com hsrb.peaapk.com lanfxx.peaapk.com chengdenews.peaapk.com szyongdian.peaapk.com dtnews.peaapk.com yqnews.peaapk.com changzhinews.peaapk.com jcnews.peaapk.com sxjzxww.peaapk.com sxycrb.peaapk.com lfxww.peaapk.com sxllnews.peaapk.com nmgnews.peaapk.com baotounews.peaapk.com tlsxxg.peaapk.com bynesrmtzx.peaapk.com shenyangx.peaapk.com dlxxgs.peaapk.com northtimes.peaapk.com jilin.peaapk.com ccxxg.peaapk.com 0437.peaapk.com ybrbnews.peaapk.com avapk