唐山将新建横14与寿王庄路批前公示
唐山信息港 发表于:2022-7-19 21:45 复制链接 看图 发表新帖
阅读数:3687

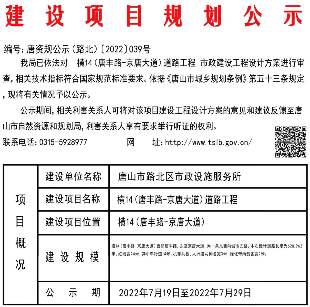
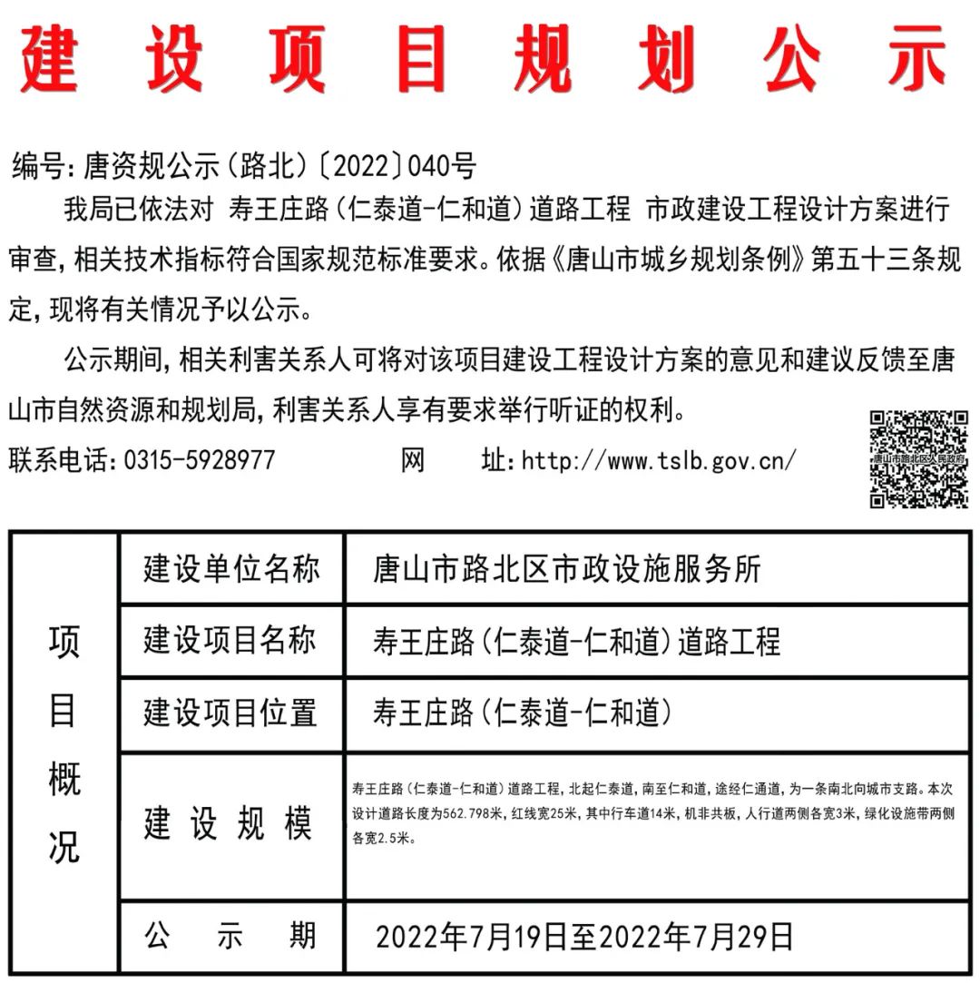
7月19日,中国唐山网站发布了《横14(唐丰路-京唐大道)道路工程批前公示》和《寿王庄路(仁泰道-仁和道)道路工程批前公示》,详情如下:

横14(唐丰路-京唐大道)道路工程批前公示

50112679_fbff0034-9fef-42e6-bcff-56457159e4a5copy.jpg

50112679_533b9e31-b1a8-4751-adad-b1ed88e8a2e8copy.jpg

寿王庄路(仁泰道-仁和道)道路工程批前公示

50112679_6b752708-0f44-406e-866f-14bd20c276f3copy.jpg

50112679_badc2817-4bc8-4e3f-954e-4a528eec79cfcopy.jpg


来源: 唐山先锋
返回列表 使用道具 举报
条评论
您需要登录后才可以回帖 登录 | 立即注册
相关推荐
©2001-2021 唐山信息港 http://www.tsxxg.com冀ICP备16001780号-4
首页联系我们客服微信:14369595Comsenz Inc.
bdall.peaapk.com xtrb.peaapk.com hdwxxg.peaapk.com qhdceo.peaapk.com tsxxg.peaapk.com lyshangdu.peaapk.com hsrb.peaapk.com lanfxx.peaapk.com chengdenews.peaapk.com szyongdian.peaapk.com dtnews.peaapk.com yqnews.peaapk.com changzhinews.peaapk.com jcnews.peaapk.com sxjzxww.peaapk.com sxycrb.peaapk.com lfxww.peaapk.com sxllnews.peaapk.com nmgnews.peaapk.com baotounews.peaapk.com tlsxxg.peaapk.com bynesrmtzx.peaapk.com shenyangx.peaapk.com dlxxgs.peaapk.com northtimes.peaapk.com jilin.peaapk.com ccxxg.peaapk.com 0437.peaapk.com ybrbnews.peaapk.com avapk