唐山市住房公积金关于执行“一人购房全家帮”政策通知
唐山信息港 发表于:2022-7-5 19:25 复制链接 看图 发表新帖
阅读数:5932
thumb.jpg
各缴存职工,各分中心、管理部,机关各处室:
       为贯彻落实市委市政府决策部署,切实解决职工购房需求,有效缓解职工购房压力,发挥住房公积金保障性作用,中心推出“一人购房全家帮”政策,现将有关事项通知如下:
一、“一人购房全家帮”政策适用范围
       2022年6月1日以后,我市缴存职工在唐山市行政区域内使用住房公积金贷款和商业贷款购房的家庭,子女及双方父母均可作为共同还款人,可办理公积金提取业务。异地贷款仍按原政策执行。
二、“一人购房全家帮”政策适用情形
       (一)子女购房
       单身职工贷款购房,其父母可作为共同还款人提供还贷帮助;已婚职工贷款购房,双方父母可作为共同还款人提供还贷帮助。
       (二)父母购房
       父母贷款购房,子女或已婚子女夫妻双方可作为共同还款人提供还贷帮助。
三、“一人购房全家帮”政策住房公积金贷款还贷能力计算方法
       父母或子女在唐山市行政区域内使用住房公积金贷款购房,在自身还贷能力不足的情况下,作为公积金缴存职工的子女或父母均可作为共同还款人,参与还贷能力计算,最大限度满足缴存职工贷款额度需求。
       (一)单、双职工家庭住房公积金个人住房贷款最高额度为80万元。
       (二)购买二星级及以上绿色建筑标准的新建被动式超低能耗自主住宅的,最高贷款额度为96万元。
       (三)唐山“凤凰英才”人员最高贷款额度为100万元。
       (四)中国(河北)自由贸易试验区曹妃甸片区引进的高端创新人才最高贷款额度为120万元。
       (五)二孩、三孩家庭使用住房公积金贷款购房的,在符合还贷能力要求的前提下,二孩职工家庭最高贷款额度可额外最高增加10万元、三孩职工家庭可额外最高增加20万元。
四、“一人购房全家帮”政策偿还公积金贷款提取条件
       (一)按月抵冲还贷提取条件:父母或子女在唐山市行政区域内使用住房公积金贷款购买首套自住住房或第二套改善型住房,子女或父母参与共同还款的,可持购房合同、公积金借款合同、身份证、结婚证、父母子女关系证明到贷款经办机构签署抵冲还贷协议,办理抵冲还贷业务后,按月在借款人或共同还款人住房公积金账户存储余额中自动扣划当月应还贷额度。贷款结清后仍可按年到前台提取上一年度存储余额,提取总额不超过实际购房支出。
       (二)按年还贷提取条件:未办理抵冲还贷业务的,子女或父母参与共同还款的,首次提取时可持购房合同、公积金借款合同、本人身份证、夫妻双方结婚证、父母子女关系证明、住房公积金卡到前台签署《共同还款申请书》后,按年在借款人或共同还款人住房公积金账户存储余额中提取上一年度还款额度。贷款结清后仍可按年到前台提取上一年度存储余额,提取总额不超过实际购房支出。
       (三)其他提取资料:公积金贷款购房提取,以中心业务系统中贷款信息为准,不需提供《房屋信息查询结果》,只提供提取人身份证、父母子女关系证明和住房公积金卡。
贷款结清后每次提取需提供购房地不动产登记部门出具的一个月内《房屋信息查询结果》,作为该套房产未被出售的证明。
五、“一人购房全家帮”政策偿还商业贷款提取条件
       (一)提取条件:父母或子女在唐山市行政区域内使用商业贷款购买首套自住住房或第二套改善型住房,子女或父母参与共同还款的,商业贷款未结清前,可按年还贷额提取借款人或共同还款人住房公积金账户存储余额;商业贷款结清后仍可按年提取上一年度的缴存余额,提取总额不超过实际购房支出。
       (二)提供资料:偿还商业贷款首次提取时需提供本人身份证、夫妻双方结婚证、父母子女关系证明、住房公积金卡、购房合同、增值税发票、借款合同、还款明细、全部提取人购房地不动产登记部门出具的一个月内《房屋信息查询结果》到相关公积金机构前台签署《共同还款申请书》后,可按年还贷额提取,以后每次提取需提供提取人身份证、结婚证、父母子女关系证明、住房公积金卡、还款明细和购房地不动产登记部门出具的一个月内《房屋信息查询结果》;已实现商贷信息共享的,不需要提供还款明细。
六、其他有关事项
       (一)父母或子女有未结清贷款住房公积金贷款和商业贷款的,不享受该政策。
       (二)首次办理提取业务需要父母、子女携带相关证件同时到各分中心、管理部前台办理。
       (三)父母子女关系证明:包含身份证信息的独生子女证、《医学出生证明》、同户籍户口本或公证部门出具的公证书均可。
       (四)借款人在办理住房公积金贷款时,因还贷能力不足等原因,父母作为共同还款人的,还款期间借款人收入增加、符合偿还贷款能力要求且能确保住房公积金贷款债权落实,可申请解除父母的共同还款责任。办理条件为借款人正常还款已满12个月,公积金账户处于正常状态、公积金月缴存基数的60%大于月还款本息,累计逾期期数不超过6次、连续逾期期数不超过3次。借款人为个人自愿缴存者的,不能办理撤销共同还款人的业务。解除共同还款责任后,不再办理该套房产的还贷提取业务。
       (五)职工婚前贷款购房的,婚后配偶及其父母可申请参与共同还款,按规定办理提取业务,提取时需提供提取人身份证、结婚证、父母子女关系证明和住房公积金卡。
       (六)抵冲还贷扣划及还贷提取顺序:借款人、共同还款人。
       (七)购房人应对提供资料的真实性负责,若发现职工伪造虚假资料骗提、骗贷住房公积金的,中心追回已提取的住房公积金或已发放的住房公积金贷款,冻结职工账户,记载失信行为,五年内限制其住房消费类提取和贷款;拒不退回的实施联合信用惩戒,涉嫌犯罪的,依法移交有关部门,严肃依法依规惩治。
       (八)职工提取后,将所购房屋再次交易的,停止执行该政策。此套房屋在提取后365天内再次交易的,将按照中心印发的《关于明确多人频繁交易同一套住房提取住房公积金有关政策的通知》(唐公积金〔2021〕19号)认定交易行为性质,依规进行处置。
七、本通知自2022年7月15日起执行。
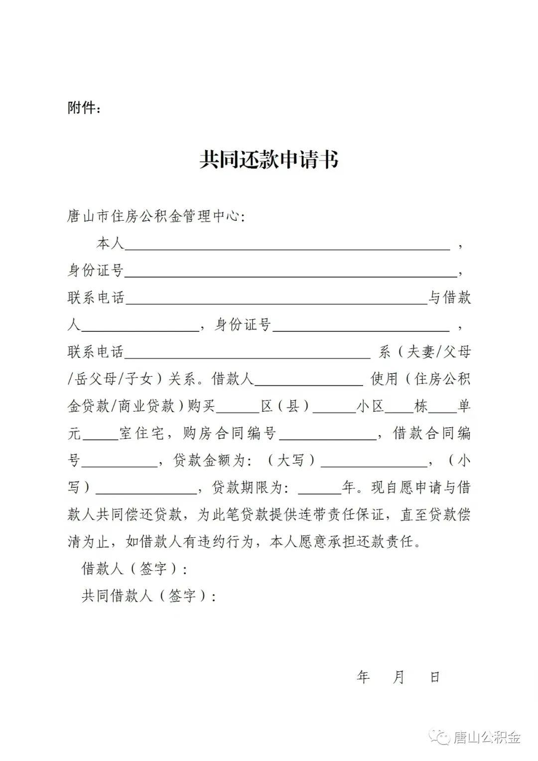
       附件:共同还款申请书
cbb09995b991253a65f2fa199709285e.jpg
唐山市住房公积金管理中心
2022年7月5日
解读:购房还贷不用愁 公积金推出“一人购房全家帮”

       2022年7月15日开始,唐山市住房公积金管理中心购房还贷推出新政:“一人购房全家帮”。
       政策规定:凡是在我市区域内,单身职工贷款购房,其父母可作为共同还款人提供还贷帮助;已婚职工贷款购房,双方父母可作为共同还款人提供还贷帮助。父母贷款购房子女或已婚子女夫妻双方可作为共同还款人提供还贷帮助。对于还贷能力不足的,作为共同还款人允许参与还贷能力计算提高贷款额度。以上人员必须同时为我市住房公积金缴存职工。该政策的出台,具有三大“含金点”。
       一是促进本地房地产市场健康平稳发展。按照省、市关于做好稳经济大盘一揽子政策的有关要求,为提振市场、促进消费、切实解决新市民、青年群体以及临近退休人员等群体的住房需求,出台此政策。此政策不仅适用于住房公积金贷款购房,也同时适用于公积金职工商业贷款购房。
       二是提高住房公积金贷款额度,增强保障性和互助性。针对当前新市民和青年群体以及外来人才创业,使用贷款购房最大的障碍是工资收入不高、还贷能力不足、无法达到贷款最高限额,通过父母作为共同还款人,刚性提升了还贷能力;另外,临近退休的职工,也有改善性购房需求,最大障碍是贷款年限只能延长至法定退休年龄后五年,能贷年限较短,因而会产生月还款额达到上限的压力,也面临着因还贷能力不足而无法达到最高限额的问题,子女作为共同还款人,刚性提升了父母的还贷能力,通过“全家帮”实现改善性住房购买。
       三是唤醒“睡眠资金”,将家庭的“暗补”变为使用住房公积金的“明补”。购房还贷存在着因每月还贷的支出,降低家庭可支配现金消费的困难,通常是父母或子女用工资给予支持、补助。此政策出台使用后,父母或子女作为共同还款人,可通过唤醒原来不能使用的公积金账户资金,实现了公积金的明补,不仅为家庭降低了还贷压力,而且让父母或子女日常消费也变得更加轻松,从而提升了整个家庭的幸福指数。
       该政策规定:凡是在我市今年6月1日新购房职工均可享受新政,新政于2022年7月15日开始办理。
返回列表 使用道具 举报
条评论
您需要登录后才可以回帖 登录 | 立即注册
相关推荐
©2001-2021 唐山信息港 http://www.tsxxg.com冀ICP备16001780号-4
首页联系我们客服微信:14369595Comsenz Inc.
bdall.peaapk.com xtrb.peaapk.com hdwxxg.peaapk.com qhdceo.peaapk.com tsxxg.peaapk.com lyshangdu.peaapk.com hsrb.peaapk.com lanfxx.peaapk.com chengdenews.peaapk.com szyongdian.peaapk.com dtnews.peaapk.com yqnews.peaapk.com changzhinews.peaapk.com jcnews.peaapk.com sxjzxww.peaapk.com sxycrb.peaapk.com lfxww.peaapk.com sxllnews.peaapk.com nmgnews.peaapk.com baotounews.peaapk.com tlsxxg.peaapk.com bynesrmtzx.peaapk.com shenyangx.peaapk.com dlxxgs.peaapk.com northtimes.peaapk.com jilin.peaapk.com ccxxg.peaapk.com 0437.peaapk.com ybrbnews.peaapk.com avapk