唐山8地核酸采样点公布!
唐山信息港 发表于:2022-5-17 07:25 复制链接 看图 发表新帖
阅读数:3159

路北、路南、开平、古冶核酸采样点

为进一步加强常态化疫情防控工作,向群众提供便捷高效的核酸检测服务,现将全市便民核酸采样场所设置信息面向社会公示,便于群众就近采样,及时检测。

唐山市新冠肺炎核酸采样点设置信息表

50104974_5bac018c-973e-4c10-87f6-231c0ad0f944copy.png

50104974_f414b499-8531-4d48-aff6-38a768785f35copy.png

高新区核酸采样点

50104974_080ae21a-4ac3-4dbb-96d2-39ab2297b5bfcopy.jpg

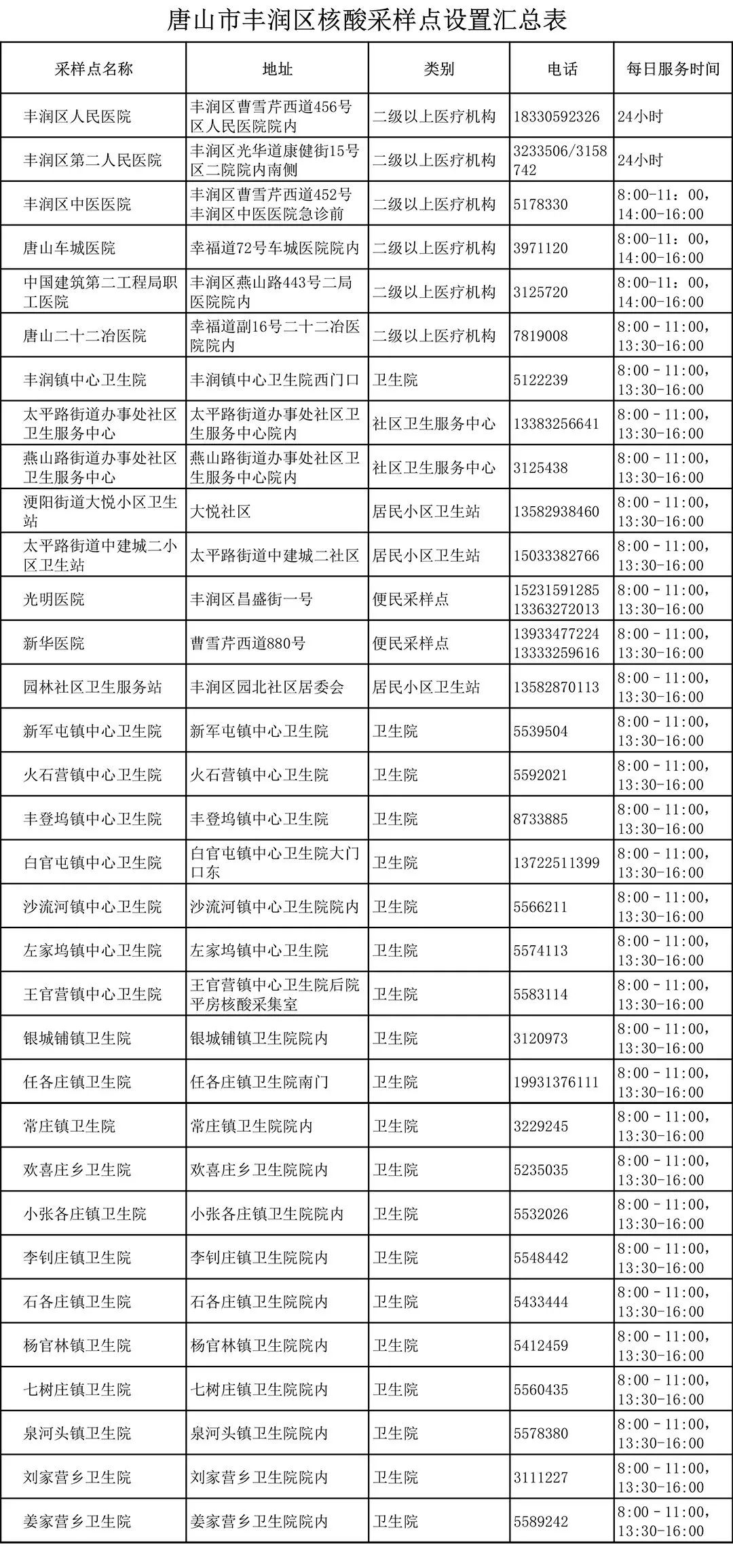
丰润区核酸采样点

50104974_792d590f-cd0c-479e-839f-bd37db01b531copy.jpg

海港开发区核酸采样点

50104974_d1460002-07d0-42c7-9f26-40c4935425e9copy.png

丰南区核酸采样点公布

50104974_078a246d-cade-467a-9d74-fb1a152ffb8acopy.png

返回列表 使用道具 举报
条评论
您需要登录后才可以回帖 登录 | 立即注册
相关推荐
©2001-2021 唐山信息港 http://www.tsxxg.com冀ICP备16001780号-4
首页联系我们客服微信:14369595Comsenz Inc.
bdall.peaapk.com xtrb.peaapk.com hdwxxg.peaapk.com qhdceo.peaapk.com tsxxg.peaapk.com lyshangdu.peaapk.com hsrb.peaapk.com lanfxx.peaapk.com chengdenews.peaapk.com szyongdian.peaapk.com dtnews.peaapk.com yqnews.peaapk.com changzhinews.peaapk.com jcnews.peaapk.com sxjzxww.peaapk.com sxycrb.peaapk.com lfxww.peaapk.com sxllnews.peaapk.com nmgnews.peaapk.com baotounews.peaapk.com tlsxxg.peaapk.com bynesrmtzx.peaapk.com shenyangx.peaapk.com dlxxgs.peaapk.com northtimes.peaapk.com jilin.peaapk.com ccxxg.peaapk.com 0437.peaapk.com ybrbnews.peaapk.com avapk