唐山市各高速站口疫情管控措施汇总!
唐山信息港 发表于:2022-5-2 19:27 复制链接 看图 发表新帖
阅读数:3295
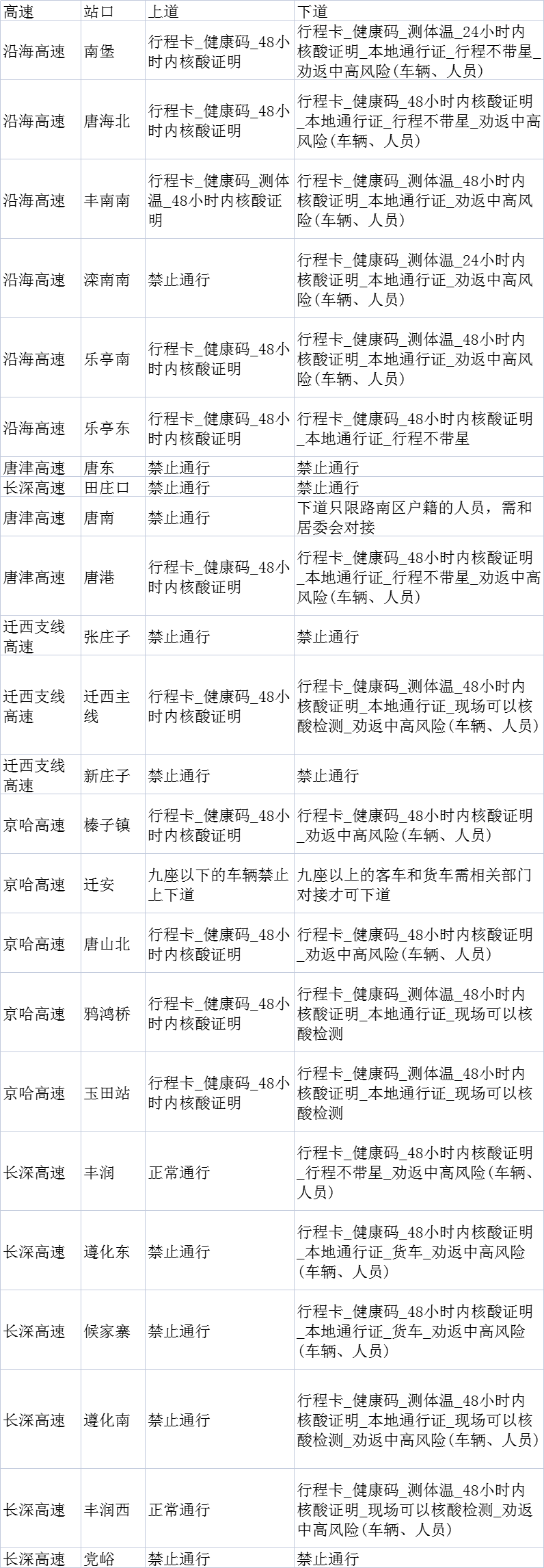
截止目前,河北省内因疫情防控高速站口
通行政策如下(仅供参考)
——让我们互帮互助,一路畅行!
cf4f41d44b1a79d8cf28712e5f6a3184.png
唐山主要高速口执行的具体政策为:
【唐津高速】
唐山东站和田庄站:站口暂时关闭。

唐港站:
上道:查验双码、行程码不带星号,持有48小时核酸阴性证明。
下道:查验双码、行程码不带星号,持有48小时核酸阴性证明可下道,上海、吉林、迁安来车劝返。

唐山南站:
上道:需持双码(健康码、行程码)及48小时核酸阴性证明。
下道:社会车辆需要提前向所在社区报备进行点对点对接;货车如持有当地防疫通行证或者国家通行证均可正常通行。

【京哈高速】
唐山北站:
上道:需持双码(健康码、行程码)及48小时核酸检测。
下道:需持双码(健康码、行程码)及48小时核酸检测,外地车辆带*号、红码、黄码、中高风险地区以及唐山迁安的来车进行劝返,目前上下高速无需通行证。行程卡只有唐山行程的,查验两码后直接放行,行程卡有外地行程的要查验48小时核酸;核酸超过48小时的需要落地进行一次核酸和抗原检测。
货车:所有货车查验双码、测体温,核酸超过48小时的需要落地进行一次核酸和抗原检测,无问题贴封条放行。

玉田站:
上道:需持双码(健康码、行程码)及48小时核酸检测。
下道:双码+48小时核酸检测。扫“唐山网证”上报登记,所有货车实行点对点对接,贴封条,中高风险地区劝返,目的地终点不是玉田的车辆劝返。

迁安站:上下道所有车辆需持双码(健康码、行程码)及48小时核酸检测,重大企业车辆需要对接,贴封条,没有48小时核酸的需要现场进行抗原检测。

【承唐高速】
丰南站:
上道:货车、客车查验两码一核酸(48小时内),有中高风险地区行程或带星号劝返,不要防疫通行证。
下道:货车、客车查验两码一核酸(48小时内),有中高风险地区行程或带星号劝返,需要防疫通行证。
返回列表 使用道具 举报
条评论
您需要登录后才可以回帖 登录 | 立即注册
相关推荐
©2001-2021 唐山信息港 http://www.tsxxg.com冀ICP备16001780号-4
首页联系我们客服微信:14369595Comsenz Inc.
bdall.peaapk.com xtrb.peaapk.com hdwxxg.peaapk.com qhdceo.peaapk.com tsxxg.peaapk.com lyshangdu.peaapk.com hsrb.peaapk.com lanfxx.peaapk.com chengdenews.peaapk.com szyongdian.peaapk.com dtnews.peaapk.com yqnews.peaapk.com changzhinews.peaapk.com jcnews.peaapk.com sxjzxww.peaapk.com sxycrb.peaapk.com lfxww.peaapk.com sxllnews.peaapk.com nmgnews.peaapk.com baotounews.peaapk.com tlsxxg.peaapk.com bynesrmtzx.peaapk.com shenyangx.peaapk.com dlxxgs.peaapk.com northtimes.peaapk.com jilin.peaapk.com ccxxg.peaapk.com 0437.peaapk.com ybrbnews.peaapk.com avapk