古冶区便民核酸采样点设置信息公布
唐山信息港 发表于:2022-4-29 01:06 复制链接 看图 发表新帖
阅读数:4011
861146cc631ca9a790238150f0fcd18e.jpg
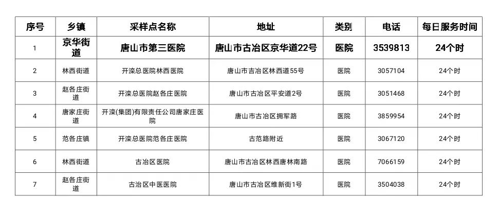
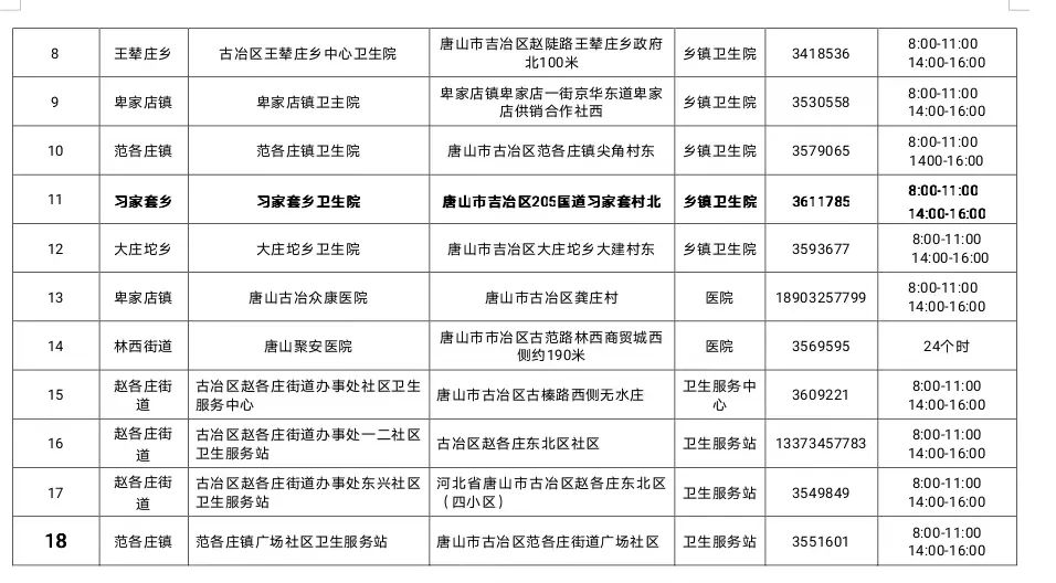
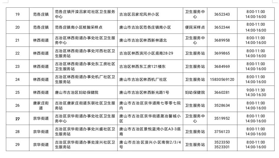
       为进一步加强常态化疫情防控工作,向群众提供便捷高效的核酸检测服务,现将我区便民核酸采样点场所设置信息面向社会公示,便于群众就近采样,及时检测。
古冶区便民核酸采样点设置信息
dfe673aa135c90fcb38c8e78a893200a.jpg
f1b19aa699eda3ce086e262945f1df5f.jpg
67b51b15fd4e21a6def6c1151d4af9f6.jpg
b400b79ca7d7521b1512ea5358141b9a.jpg
返回列表 使用道具 举报
条评论
您需要登录后才可以回帖 登录 | 立即注册
相关推荐
©2001-2021 唐山信息港 http://www.tsxxg.com冀ICP备16001780号-4
首页联系我们客服微信:14369595Comsenz Inc.
bdall.peaapk.com xtrb.peaapk.com hdwxxg.peaapk.com qhdceo.peaapk.com tsxxg.peaapk.com lyshangdu.peaapk.com hsrb.peaapk.com lanfxx.peaapk.com chengdenews.peaapk.com szyongdian.peaapk.com dtnews.peaapk.com yqnews.peaapk.com changzhinews.peaapk.com jcnews.peaapk.com sxjzxww.peaapk.com sxycrb.peaapk.com lfxww.peaapk.com sxllnews.peaapk.com nmgnews.peaapk.com baotounews.peaapk.com tlsxxg.peaapk.com bynesrmtzx.peaapk.com shenyangx.peaapk.com dlxxgs.peaapk.com northtimes.peaapk.com jilin.peaapk.com ccxxg.peaapk.com 0437.peaapk.com ybrbnews.peaapk.com avapk