4月27日古冶区解除临时全域静态管理
唐山信息港 发表于:2022-4-26 22:11 复制链接 看图 发表新帖
阅读数:4994
215021cdc6pjq0wffq6jku.jpg
古冶区新冠肺炎疫情防控工作总指挥部办公室
关于进一步调整全区防疫管控措施的通告
全区广大居民:
       根据专家分析研判,目前我区疫情防控态势总体平稳,决定自2022年4月27日0时起,全区解除临时全域静态管理。现就有关事项通告如下:
       1. 严格管控跨域流动。坚持非必要不来古冶、非必要不离古冶,各交通卡口、汽车站继续严格管理,原则上禁止跨区域流动。有序放开区域内小交通。
       2. 精准封控涉疫区域。严格落实区域管控措施,精准将阳性病例居住的楼栋、阳性病例流动的轨迹范围划定为封控区、管控区,其他区域为防范区。封控区每天进行一轮核酸检测;管控区第1、4、7天进行核酸检测;防范区不再进行全员核酸检测,严格落实居家隔离、居家健康监测、“4+36+10+1”类等重点人群定期核酸检测。
       3. 农村、社区继续实行“一门进出”,安排专人24小时值守,居民凭通行证进出,落实扫码、测温、戴口罩等防控措施。
       4. 全区各级党政机关、企事业单位有序恢复正常办公秩序,按照线性管理要求,各类政务服务窗口限流50%开放,下沉基层干部有序返岗,实行“两点一线”上下班模式。单位食堂落实消毒通风,继续禁止堂食。
       5. 各类学校,根据教育部门统一部署,科学有序开学复课。区域内学生暂不离区,区域外学生暂不返校。
       6. 各类商场超市等公共场所和生活必需品经营单位,在行业主管部门检查评估合格后,逐步恢复营业,客流总量不超过最大承载量的50%,要严格落实佩戴口罩、测温扫码、通风消杀等常态化疫情防控措施。
       7. 餐饮服务单位暂停堂食经营,不得承接婚丧嫁娶和商务接待等聚餐活动。理发店实行预约制,暂停所有美容业务。图书馆、洗浴中心、冷链食品经营场所、信息中介、棋牌室、影剧院、KTV、网吧、线下教育培训机构等密闭场所及各类集贸市场一律暂不开放。具体开放时间由行业主管部门另行确定。
       8. 各级医疗机构有序恢复正常接诊秩序,对住院患者严格落实封闭管理,全面落实常态化预检分诊和首诊负责制,强化各项院感防控措施。各类药店、个体诊所恢复营业,落实各项常态化防控要求,严禁私自接诊发热患者,严禁出售“一退双抗一咳”药品。
       9. 全区范围内所有服务行业、窗口单位从业人员,工作期间必须严格落实戴面屏、N95口罩、防护手套“新三件套”,有效阻断病毒传播,确保疫情防控万无一失。
       10. 坚持非必要不举办50人以上的大型会议、活动、论坛、培训、演出、展销促销等,确需举办的严格按照“谁审批、谁负责”的原则履行审批手续。倡导红事缓办、白事简办、其他宴会不办。
       11. 积极接种新冠疫苗。请符合接种条件的群众,特别是60岁以上的老年人群,尽快全程接种新冠疫苗及加强针,保护自己、关爱亲人,筑牢免疫屏障。
       12. 严格落实个人防控责任。疫情仍未远去,防控不能松懈,请大家进一步提高防护意识,履行个人防控责任,非必要不聚集,保持社交距离,落实戴口罩、勤洗手、消毒通风等常态化防控措施,巩固来之不易的疫情防控成果,筑牢群防群治的坚固防线。
       为鼓励居民积极防疫、主动报备,对愿检尽检、主动核酸检测,经复检确认为阳性感染者,一次性给予1000元奖励。
       感谢广大居民对疫情防控工作的理解和配合,只要我们心手相牵、共同努力,就一定能够夺取疫情防控和经济社会发展“双胜利”!
       以上管控措施将视疫情防控情况适时进行调整。
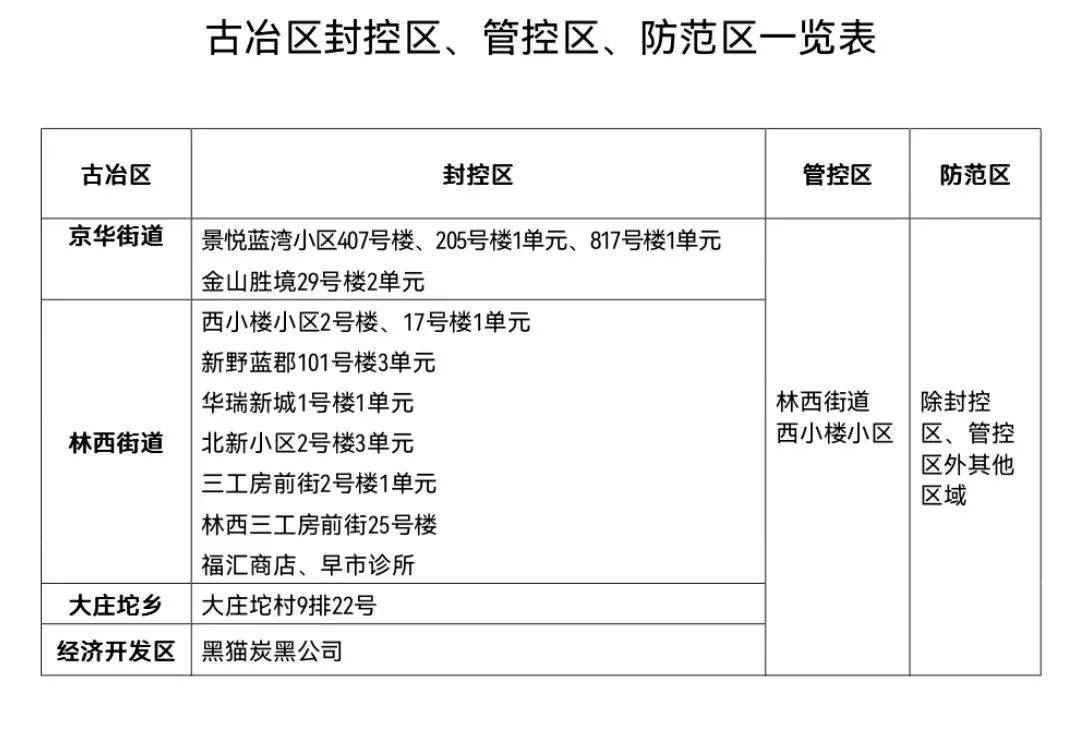
       附件:古冶区封控区、管控区、防范区一览表
古冶区新冠肺炎疫情防控工作总指挥部办公室
2022年4月26日
980d5c8e91aedb45daa585703046ab1c.jpg
来源:古冶发布(guyepress)
返回列表 使用道具 举报
条评论
您需要登录后才可以回帖 登录 | 立即注册
相关推荐
©2001-2021 唐山信息港 http://www.tsxxg.com冀ICP备16001780号-4
首页联系我们客服微信:14369595Comsenz Inc.
bdall.peaapk.com xtrb.peaapk.com hdwxxg.peaapk.com qhdceo.peaapk.com tsxxg.peaapk.com lyshangdu.peaapk.com hsrb.peaapk.com lanfxx.peaapk.com chengdenews.peaapk.com szyongdian.peaapk.com dtnews.peaapk.com yqnews.peaapk.com changzhinews.peaapk.com jcnews.peaapk.com sxjzxww.peaapk.com sxycrb.peaapk.com lfxww.peaapk.com sxllnews.peaapk.com nmgnews.peaapk.com baotounews.peaapk.com tlsxxg.peaapk.com bynesrmtzx.peaapk.com shenyangx.peaapk.com dlxxgs.peaapk.com northtimes.peaapk.com jilin.peaapk.com ccxxg.peaapk.com 0437.peaapk.com ybrbnews.peaapk.com avapk