唐山首批631个电动自行车登记上牌网点公布
唐山信息港 发表于:2022-4-18 18:47 复制链接 看图 发表新帖
阅读数:4557
thumb (1).jpg
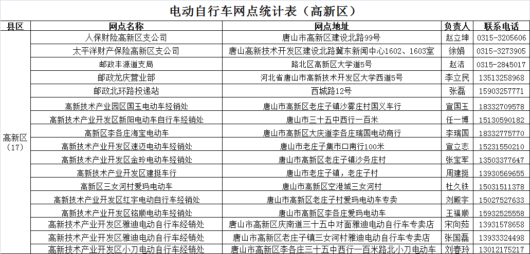
       为了加强和规范电动自行车管理,维护良好城市道理交通秩序,预防和减少道路交通事故,依据《中华人民共和国道路交通安全法》、《河北省电动自行车管理条例》等法律法规,我市将开展电动自行车统一登记上牌工作(具体开始时间另行通知),为方便群众就近办理业务,现将全市首批631个电动自行车登记上牌网点公布如下:
cde24319803015319a7c4ac2cb70f0ce.png
70d94e9a4d67d6fddde54d929704755d.png
53048ed7d3c06c4a498cfc6bf6e2d355.png
8cbe5582e91d18db4bf705e1acadad21.png
a00bcaa7d9e0571ccf782342bf32b9d2.png
1ab93d2a9d629c995e399d88dd1c549e.png
83e0d789dd78010afca722d1e1f9304b.png
7e04e6b2e088358ca661735fa2dd7f39.png
c36d0246e6d69b7c18f380f62cfdfb4b.png
f9eb49e4c032b404d0fdebf465585f80.png
a1ee51db2aa9b2430541335cc3850fc5.png
08ca4e8fbe1242034324279e50a4d62c.png
4d728d5c5a4771a9811f24f64ba868cf.png
7d5318ab9ccb6a616502e4fb3e0925cc.png
06ada436b9c10df18afe13d03cd5061c.png
f2a61e64f674e90ccab42aa908d972e2.png
95175dcbe582699bfa336abfeb4d98f6.png
f1bd3410e90d363b1142d7dae127a271.png
返回列表 使用道具 举报
条评论
您需要登录后才可以回帖 登录 | 立即注册
相关推荐
©2001-2021 唐山信息港 http://www.tsxxg.com冀ICP备16001780号-4
首页联系我们客服微信:14369595Comsenz Inc.
bdall.peaapk.com xtrb.peaapk.com hdwxxg.peaapk.com qhdceo.peaapk.com tsxxg.peaapk.com lyshangdu.peaapk.com hsrb.peaapk.com lanfxx.peaapk.com chengdenews.peaapk.com szyongdian.peaapk.com dtnews.peaapk.com yqnews.peaapk.com changzhinews.peaapk.com jcnews.peaapk.com sxjzxww.peaapk.com sxycrb.peaapk.com lfxww.peaapk.com sxllnews.peaapk.com nmgnews.peaapk.com baotounews.peaapk.com tlsxxg.peaapk.com bynesrmtzx.peaapk.com shenyangx.peaapk.com dlxxgs.peaapk.com northtimes.peaapk.com jilin.peaapk.com ccxxg.peaapk.com 0437.peaapk.com ybrbnews.peaapk.com avapk