丰南区解除区域封控调整为区域管控!
唐山信息港 发表于:2022-4-7 23:46 复制链接 看图 发表新帖
阅读数:3591
tan.jpg
唐山市丰南区新冠疫情防控工作总指挥部办公室
关于解除区域封控调整为区域管控的通告
广大居民朋友:

自3月28日以来,我区已经连续十轮全员核酸检测实现社会面、集中隔离点“双清零”,疫情防控形势总体平稳,根据专家分析研判,并报请唐山市新冠肺炎疫情防控工作总指挥部批准,2022年4月8日零时起,全区除特定区域外,有序解除区域封控,按照“解封不解防”的原则,调整为区域管控。现将有关事项通告如下:

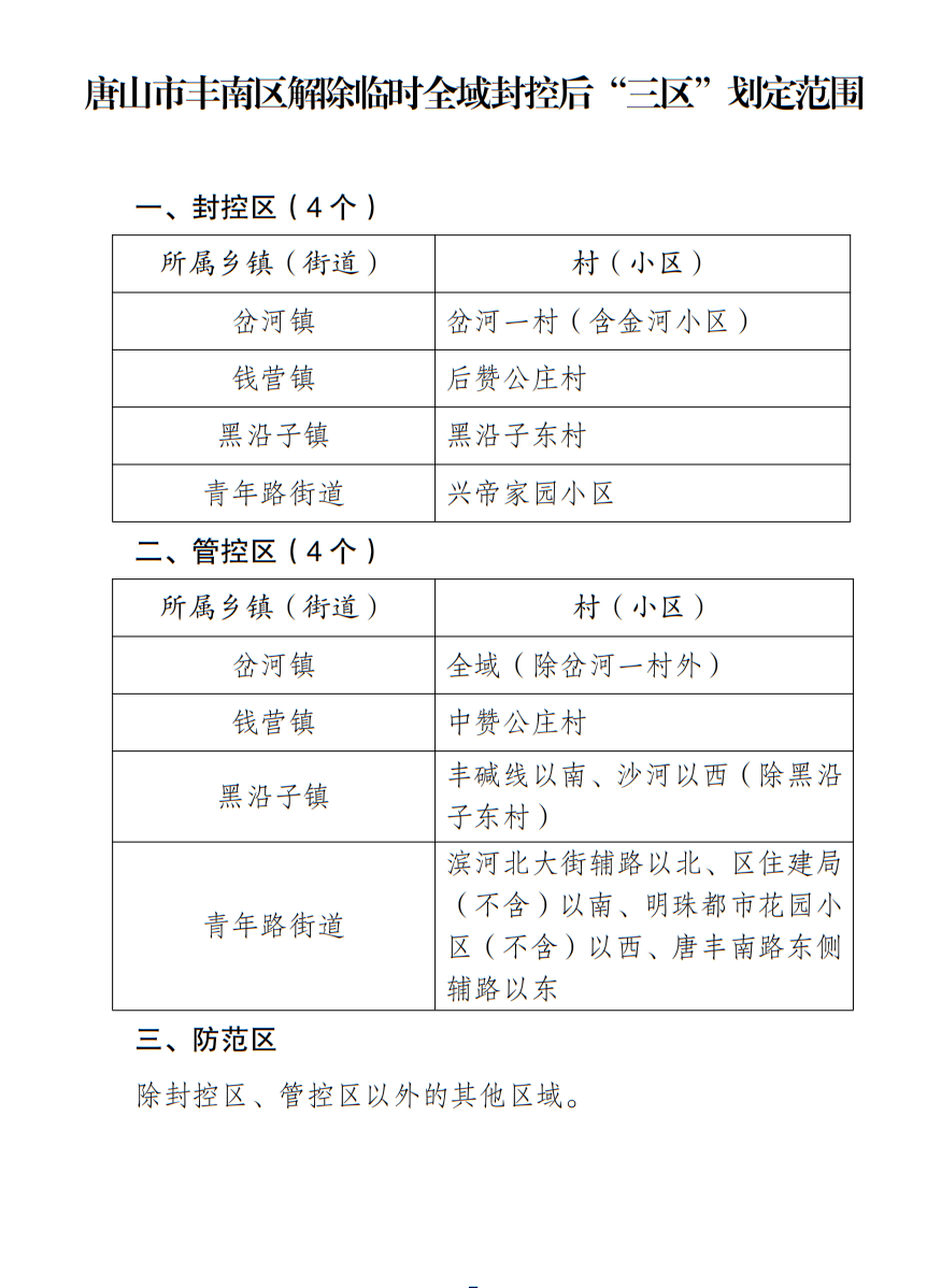
一、严格落实分区管控

1.封控区实行“区域封闭、足不出户、服务上门”;

2.管控区实行“人不出区、严禁聚集”;

3.防范区实行区域内人员有序流动,“强化社会面管控,严格限制人员聚集”,继续做好人员进出管理,落实常态化疫情防控措施。

二、严格做好核酸检测

封控区、管控区内人员及重点管理人群继续实行每日全员核酸检测,其他区域人员实行每周2次(星期四、星期日)全员核酸检测,所有人员必须严格按要求参加核酸检测。有类感冒症状的人员,需及时到区医院发热门诊诊治,并按要求进行核酸检测。核酸检测期间,区疫情防控工作总指挥部各分指挥部、各有关单位原定的工作体系、负责点位、人员编排等不变。请各位志愿者按时到原点位工作。

三、严格管控跨域流动

坚持区外人员非必要不来丰、区内人员非必要不离丰。区界交通卡口、高速路口等交通路口及区内划定的封控区、管控区边界,继续严格执行既定封控措施,除持市、区两级统一发放通行证的人员和车辆外,原则上禁止跨区域流动。因就医、特定公务等原因确需出入人员,需持河北健康码绿码、48小时核酸检测阴性证明,并持村、社区或单位证明及本人有效证件进行实名登记。

四、分级放开域内流动

1.封控区继续严格封控管理。坚决防止人员外出流动,做到足不出户。人员居家时需佩戴口罩,尽量减少家庭成员间接触,做好环境消毒、通风等措施。因就医等特殊原因确需外出人员,须经村(社区)同意,由负压救护车接送。

2.管控区内人员原则上居家,每户每2-3天可安排1人在严格个人防护的前提下,到指定地点购买生活物资,居家时需佩戴口罩,尽量减少家庭成员间接触,做好环境消毒、通风等措施。因就医等特殊原因确需外出人员,由村(社区)出具证明并做好审核登记。

3.防范区“解封不解控”,允许区域内有序流动。各行政村、小区继续实行“一门进出”,出入村(小区)、单位需扫码、测温、登记、戴口罩或通过自动测温人脸识别系统识别,并持最近一次区内全员核酸检测阴性证明,未按时参加核酸检测人员不得进出。区域内流动人员必须做到目的地和居住地“两点一线”闭环管理,同时做好个人健康防护。

五、严控聚集性活动

不召开、不举办、不组织线下大规模会议、培训、慰问等,举办会议等活动应当严格控制人数,尽量举办线上会议、视频会议,并严格落实各项防控措施。严格执行红事缓办、白事简办、宴会不办,坚决防止人员聚集,对私自组织或承办聚集性活动的单位或个人,造成疫情输入、扩散、传播的,一经查实,将依法依规严肃处理。

六、做好复工复产准备

重点企业、重点项目、建筑工地等经允许复工复产的单位要系统做好防控准备工作,尽可能封闭管理;要建立返岗员工花名册,坚持区外员工暂不返岗、区内员工严格审核,并同时做好常态化健康监测工作。有居住条件的企业,厂区要在员工入厂后实行封闭管理;无居住条件的企业,员工要实行“两点一线”上下班。负责重点企业物料保供的区外返回司乘人员要严格执行规定路线进出,实行落地核查和闭环管理,入区界就地进行单人单管核酸检测。

七、分类管控公共场所

1.具备疫情防控常态化条件的生活必需品生产经营企业恢复线下营业,超市、粮油菜店、加油站等民生类公共场所,殡仪馆、行政审批大厅及社保、医保、税务、自来水、燃气、热力、电力办事大厅等公共服务机构,经行业主管部门验收合格并备案后,严格实行50%限流措施,严禁人员扎堆聚集,严格落实测温、查验河北健康码、查验核酸检测结果、查验行程卡、保持1米线、佩戴口罩、通风消毒等疫情防控措施。药店暂不开放进店购药,可提供小窗口或快递购药服务。

2.冷链食品和水产品经营门店、餐饮服务单位暂不开放,冷链食品和水产品继续暂停销售

3.网吧、酒吧、KTV、游戏厅、游乐园、剧本杀、密室逃脱、洗浴、按摩、足浴、美容美发等公共娱乐休闲场所,健身房、体育馆、游泳馆、旅行社、彩票站、瑜伽馆、台球厅、棋牌室、各类培训机构、婴幼儿托管服务机构、中介服务机构等人员聚集性经营场所,影剧院、图书馆、文化馆、景区景点等公共文化活动场所和商场、农贸市场、集贸市场(含露天市场)、批发市场一律暂不开放,临时摊点、流动摊贩一律暂不出摊经营

各行业主管部门会同属地不定期巡回检查,发现疫情防控措施落实不到位的,立即关停整顿。

4.继续坚决执行监所、福利院、救助机构、养老服务机构等特殊场所封闭管理,落实落细各项防控措施,确保绝对安全。严格落实一线医护人员闭环管理,科学合理安排轮休调休,强化疫情防控和医疗救治力量保障。

5.各类学校、公共交通运营、市场等解封工作,根据全市统一安排部署进行,区级行业主管部门要提前制定专门方案,确保不出问题。

八、科学处置垃圾医废

规范做好社区、村、重点场所垃圾分类处理、及时消杀,做到“日产日清”。医疗机构、隔离点、农村(社区)、公共场所、家庭等各类场所及其设施定期进行通风和预防性消毒,公共场所和人员较集中场所,每天至少进行一次消杀作业,特殊情况、特殊行业和重点区域每天须按标准进行两次或多次消杀。

九、积极接种新冠疫苗

新冠疫苗在降低重症和死亡率方面效果显著,尤其是接种加强针后,受种者的抗体水平将大幅提升,并可大大降低死亡率。请符合接种条件的群众,特别是60岁以上的老年人群,尽快全程接种新冠疫苗及加强针,保护自己、关爱亲人,筑牢免疫屏障。

十、严格落实四方责任

各乡镇、青年路街道、经济开发区要切实加强网格化管理,督促辖区内社区、村、企业从严落实好各项疫情防控措施。行业主管部门要按照“管行业就要管防控”“谁主管谁负责”的要求,全面落实监管责任,加强本行业本领域疫情防控工作的监督管理。广大居民要严格落实疫情防控个人责任,做好自我健康监测,养成良好个人卫生习惯,强化个人防护,科学佩戴口罩、保持社交距离,不扎堆、不聚集。

以上管控措施视疫情防控情况适时调整。

由衷感谢广大居民朋友一直以来对我区疫情防控工作的理解、支持,本轮疫情的成功应对离不开大家的无私奉献和全力配合。当前,全国疫情形势仍然复杂严峻,特别是奥密克戎病毒隐匿性更强、传播速度更快,不确定性很大,疫情防控成果来之不易,更应倍加珍惜。为了您和家人的健康,让我们共同携手、同舟同济,始终坚持“外防输入、内防反弹”总策略不放松,坚持“动态清零”总方针不动摇,坚决打赢疫情防控阻击战歼灭战,奋力夺取疫情防控和经济发展的“双胜利”!

疫情防控咨询举报电话:0315-8292121。


唐山市丰南区新冠疫情防控工作总指挥部办公室

2022年4月7日   

dbeca4eac3e5e32f7a6f500ee66bfdd2.png
来源:丰南区新冠疫情防控工作总指挥部办公室


返回列表 使用道具 举报
条评论
您需要登录后才可以回帖 登录 | 立即注册
相关推荐
©2001-2021 唐山信息港 http://www.tsxxg.com冀ICP备16001780号-4
首页联系我们客服微信:14369595Comsenz Inc.
bdall.peaapk.com xtrb.peaapk.com hdwxxg.peaapk.com qhdceo.peaapk.com tsxxg.peaapk.com lyshangdu.peaapk.com hsrb.peaapk.com lanfxx.peaapk.com chengdenews.peaapk.com szyongdian.peaapk.com dtnews.peaapk.com yqnews.peaapk.com changzhinews.peaapk.com jcnews.peaapk.com sxjzxww.peaapk.com sxycrb.peaapk.com lfxww.peaapk.com sxllnews.peaapk.com nmgnews.peaapk.com baotounews.peaapk.com tlsxxg.peaapk.com bynesrmtzx.peaapk.com shenyangx.peaapk.com dlxxgs.peaapk.com northtimes.peaapk.com jilin.peaapk.com ccxxg.peaapk.com 0437.peaapk.com ybrbnews.peaapk.com avapk