拟聘任第一批唐山市知识产权专家库专家人员名单公示
唐山信息港 发表于:2022-3-12 08:27 复制链接 看图 发表新帖
阅读数:9130

拟聘任第一批唐山市知识产权专家库专家人员名单公示

为充分发挥专家在唐山知识产权事业发展中的重要作用,争创知识产权强市,进一步提升唐山市知识产权创造、保护、运用、管理、服务能力。2021年以来省、市市场监督管理局面向社会征集了各领域知识产权专家,经个人自荐和单位推荐、资格审核和研究决定,拟定了第一批市入库专家名单(共88人,部分为省知识产权人才库、专家库申报人员),现予以公示,公示期为2022年3月10日至3月17日。

公示期间对公示人选有异议,可在公示期内以书面形式向我局提出,提出异议的单位要加盖单位公章,提出异议的个人要签署真实姓名,并留下联系地址、电话及电子邮箱,否则不予受理。

联系方式

唐山市知识产权促进和保护中心

联系人:王春喜

联系电话:0315-2011303  2011217

电子邮箱:[email protected]

联系地址:唐山市路北区裕华西道823号

唐山市知识产权局

联系人:霍宗宝尚福旺

联系电话:0315-2012391 2311331  

唐山市市场监督管理局

2022年3月9日

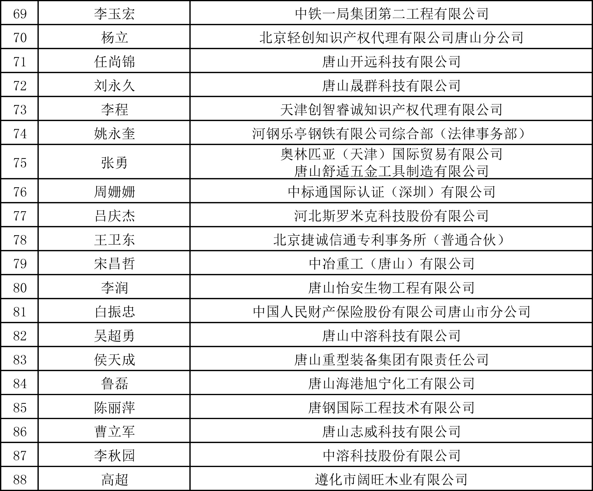
拟聘任第一批唐山市知识产权专家库专家人员名单

50094281_2fd67df6-01cb-4f73-bbac-7c761801bbbccopy.jpg

50094281_6e88b4d5-eea2-4401-b2ea-67018de82622copy.jpg

50094281_826be5eb-a814-47b8-b311-93fb8e80e3dccopy.jpg

返回列表 使用道具 举报
条评论
您需要登录后才可以回帖 登录 | 立即注册
相关推荐
©2001-2021 唐山信息港 http://www.tsxxg.com冀ICP备16001780号-4
首页联系我们客服微信:14369595Comsenz Inc.
bdall.peaapk.com xtrb.peaapk.com hdwxxg.peaapk.com qhdceo.peaapk.com tsxxg.peaapk.com lyshangdu.peaapk.com hsrb.peaapk.com lanfxx.peaapk.com chengdenews.peaapk.com szyongdian.peaapk.com dtnews.peaapk.com yqnews.peaapk.com changzhinews.peaapk.com jcnews.peaapk.com sxjzxww.peaapk.com sxycrb.peaapk.com lfxww.peaapk.com sxllnews.peaapk.com nmgnews.peaapk.com baotounews.peaapk.com tlsxxg.peaapk.com bynesrmtzx.peaapk.com shenyangx.peaapk.com dlxxgs.peaapk.com northtimes.peaapk.com jilin.peaapk.com ccxxg.peaapk.com 0437.peaapk.com ybrbnews.peaapk.com avapk