路南区与古冶区公布校外培训机构白名单
唐山信息港 发表于:2022-3-9 17:00 复制链接 看图 发表新帖
阅读数:3086
thumb.jpg
2022年唐山市路南区校外培训机构白名单
  为切实减轻中小学生校外培训负担,保护受教育者的合法权益,贯彻落实上级部门关于开展校外培训机构治理工作的要求,路南区建立了校外培训机构“黑白名单”制度并定期公布、动态更新。现公布路南区办学资质、办学行为、资金监管、疫情防控、平台完善等方面合规的校外培训机构名单。
  今年是“双减”的第二年,请家长多关注“双减”政策,参与“双减”行动,理性选择校外培训机构,更好地陪伴孩子们健康成长,切实减轻孩子的校外培训负担,让孩子们在新的学习中有一个轻松快乐的课余生活,感谢您长期以来对路南区教育工作的关心和支持!温馨提示:一是谨慎选择培训机构,合规的校外培训机构须持有《中华人民共和国民办学校办学许可证》、《工商营业执照》或《民办非企业单位登记证书》等证照,并张贴在培训场所醒目位置,实际地址与证照地址一致,且按照办学许可证审批的培训项目开展培训业务;二是与培训机构签订《中小学生校外培训服务合同》,维护自己的合法权益;三是一次性缴纳费用不超过三个月,线下培训结束时间不晚于20:30分;四是在监管平台缴纳学费。今年春季培训机构复课后,学生参加校外培训的选课报名、缴费退费等将全部在平台进行。五是在法定节假日、休息日及寒暑假不参与义务教育阶段学科类培训,不参加无资质培训机构开展的培训。六是要充分尊重孩子的意愿,从孩子的兴趣和需求出发,有的放矢,理性选择辅导机构和辅导内容,不盲目跟风,增加孩子的负担。
  路南区校外培训机构治理举报电话:2323126    2826925
  举报邮箱:[email protected]
2022年3月8日
路南区培训学校白名单
https__3A__2F__2Fmmbiz___qpic___cn__2Fmmbiz_jpg__2FKojBXGZ6kgAqrXyYEnqDEmH8SSduNomDE4L4stUeEmiaHVSgqCbfh5KyzKJGicW8FAlnicqdE3UVbRS0ePVsInJXw__2F640__3Fwx_fmt__3Djpeg&r=https__3A__2F__2Fmp___weixin___qq___com__2Fs__2F-0crQ3akf-Z1_IMs3lh9-g&c=1.jpg
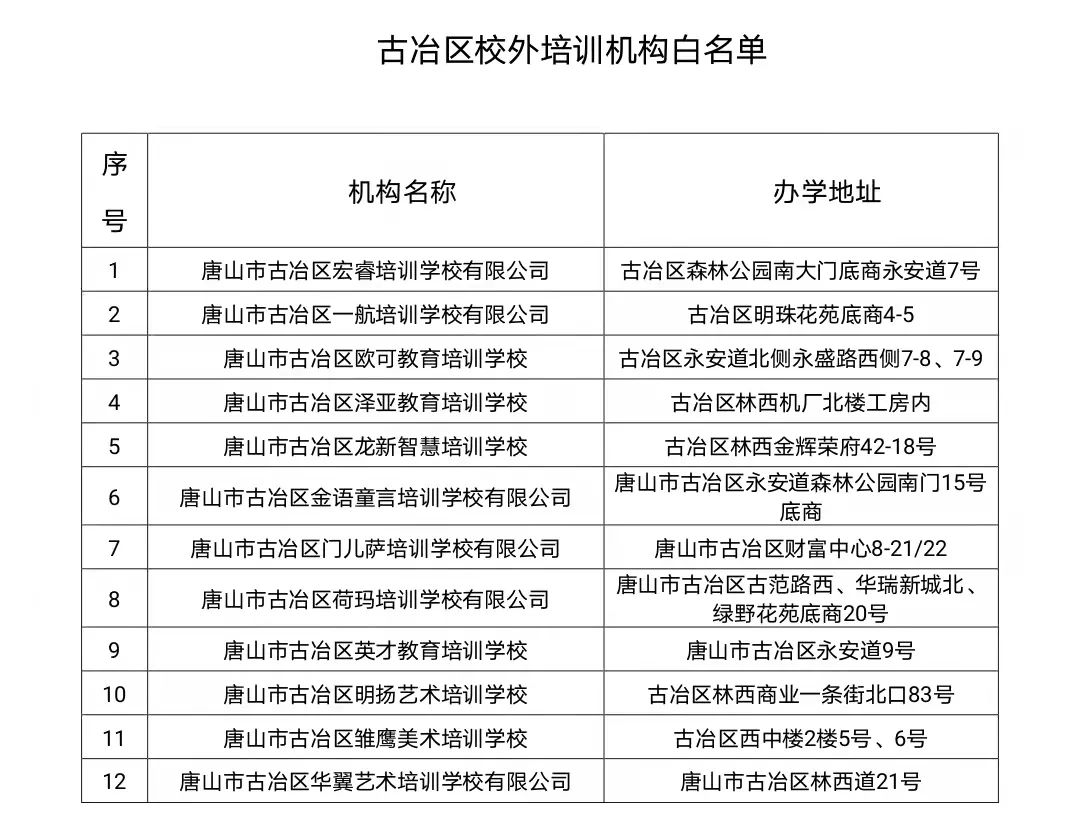
古冶区公布校外培训机构白名单
  为深入贯彻落实中共中央办公厅、国务院办公厅《关于进一步减轻义务教育阶段学生作业负担和校外培训负担的意见》(中办发〔2021〕40号),持续规范校外培训服务行为,严厉查处违法违规培训行为,切实维护家长合法权益。现将古冶区校外培训机构白名单公布如下:
https__3A__2F__2Fmmbiz___qpic___cn__2Fmmbiz_jpg__2FkO4ickibUpcK1jPpyo7dpmwjKmpS93DXJyVkVOztPzMDFgz74QXIomYncg135GS0tG743WdP3cALM1libypnibx36Q__2F640__3Fwx_fmt__3Djpeg&r=https__3A__2F__2Fmp___weixin___qq___com__2Fs__2F-0crQ3akf-Z1_IMs3lh9-g&c=1.jpg
https__3A__2F__2Fmmbiz___qpic___cn__2Fmmbiz_jpg__2FkO4ickibUpcK1jPpyo7dpmwjKmpS93DXJyDJRTVA4r9shOR72Cwsq2sibibFn5DXAGB8DUialTlnIL7HxuZS4ZLv2Rg__2F640__3Fwx_fmt__3Djpeg&r=https__3A__2F__2Fmp___weixin___qq___com__2Fs__2F-0crQ3akf-Z1_IMs3lh9-g&c=1.jpg
  古冶区教育局提醒家长朋友:应理性看待校外培训,参加校外培训应遵循孩子成长规律,以发展孩子个人兴趣爱好为主。同时家长在考虑校外培训机构时要慎重选择,以保护自己的合法权益。
  来源:路南教育 古冶发布
返回列表 使用道具 举报
条评论
您需要登录后才可以回帖 登录 | 立即注册
相关推荐
©2001-2021 唐山信息港 http://www.tsxxg.com冀ICP备16001780号-4
首页联系我们客服微信:14369595Comsenz Inc.
bdall.peaapk.com xtrb.peaapk.com hdwxxg.peaapk.com qhdceo.peaapk.com tsxxg.peaapk.com lyshangdu.peaapk.com hsrb.peaapk.com lanfxx.peaapk.com chengdenews.peaapk.com szyongdian.peaapk.com dtnews.peaapk.com yqnews.peaapk.com changzhinews.peaapk.com jcnews.peaapk.com sxjzxww.peaapk.com sxycrb.peaapk.com lfxww.peaapk.com sxllnews.peaapk.com nmgnews.peaapk.com baotounews.peaapk.com tlsxxg.peaapk.com bynesrmtzx.peaapk.com shenyangx.peaapk.com dlxxgs.peaapk.com northtimes.peaapk.com jilin.peaapk.com ccxxg.peaapk.com 0437.peaapk.com ybrbnews.peaapk.com avapk