唐山市路南区稻地镇一块地规划调整方案公布
唐山信息港 发表于:2022-3-8 20:25 复制链接 看图 发表新帖
阅读数:2864

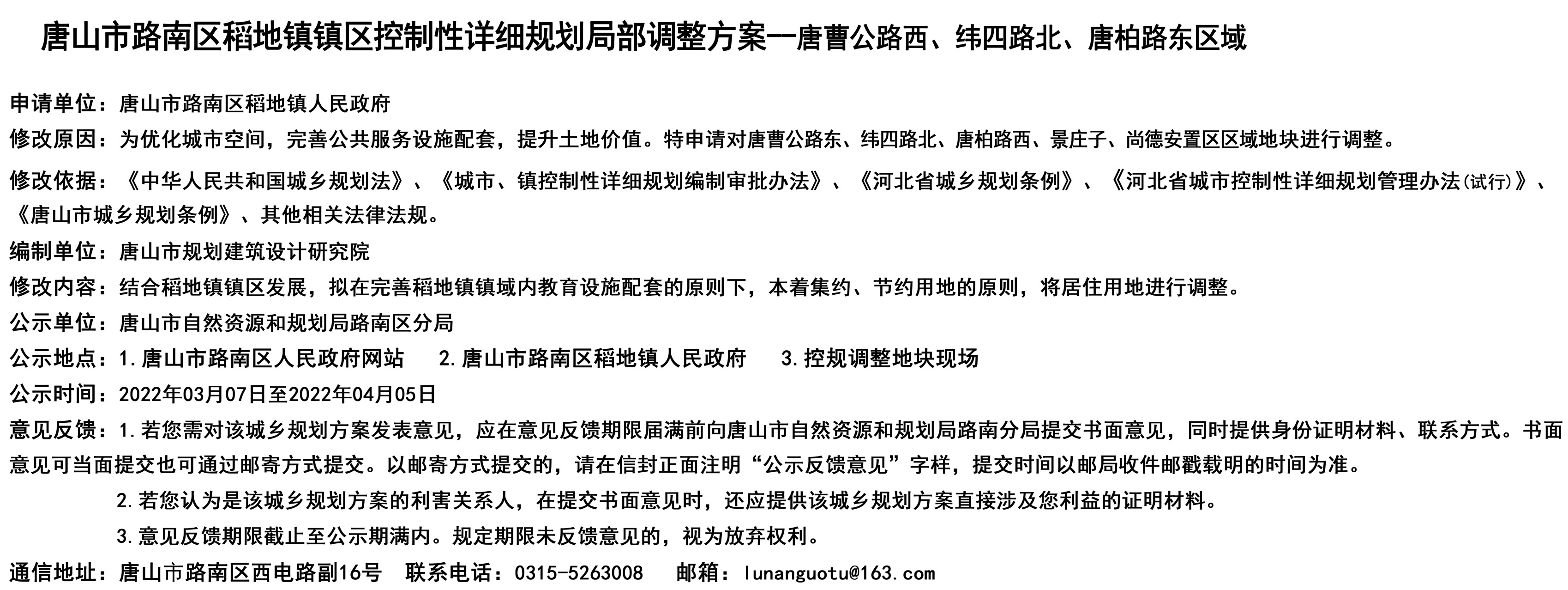
近日,中国唐山发布了《唐山市路南区稻地镇镇区控制性详细规划局部调整方案》,详情如下:

申请单位:唐山市路南区稻地镇人民政府

修改内容:结合稻地镇镇区发展,拟在完善稻地镇镇域内教育设施配套的原则下,本着集约、节约用地的原则,将居住用地进行调整

公示地点:1.唐山市路南区人民政府网站 2.唐山市路南区稻地镇人民政府 3.控规调整地块现场

公示时间:2022年3月7日至2022年4月5日

唐山市路南区稻地镇镇区控制性详细规划局部调整方案

——唐曹公路西、纬四路北、唐柏路东区域

50093451_2b2fe6e0-08bb-4705-b804-0f08ff6ed821copy.jpg

50093451_be5bed3d-8b7c-4332-8b92-31704c179aeccopy.jpg

50093451_e22ca8cc-e23b-46c8-9583-64faf1afd9b9copy.jpg

50093451_6d35062a-63d2-4cc6-aa20-aeb7d7e36fc0copy.jpg

返回列表 使用道具 举报
条评论
您需要登录后才可以回帖 登录 | 立即注册
相关推荐
©2001-2021 唐山信息港 http://www.tsxxg.com冀ICP备16001780号-4
首页联系我们客服微信:14369595Comsenz Inc.
bdall.peaapk.com xtrb.peaapk.com hdwxxg.peaapk.com qhdceo.peaapk.com tsxxg.peaapk.com lyshangdu.peaapk.com hsrb.peaapk.com lanfxx.peaapk.com chengdenews.peaapk.com szyongdian.peaapk.com dtnews.peaapk.com yqnews.peaapk.com changzhinews.peaapk.com jcnews.peaapk.com sxjzxww.peaapk.com sxycrb.peaapk.com lfxww.peaapk.com sxllnews.peaapk.com nmgnews.peaapk.com baotounews.peaapk.com tlsxxg.peaapk.com bynesrmtzx.peaapk.com shenyangx.peaapk.com dlxxgs.peaapk.com northtimes.peaapk.com jilin.peaapk.com ccxxg.peaapk.com 0437.peaapk.com ybrbnews.peaapk.com avapk