路南区发布两则征地补偿安置公告!
唐山信息港 发表于:2021-12-15 09:15 复制链接 看图 发表新帖
阅读数:2971
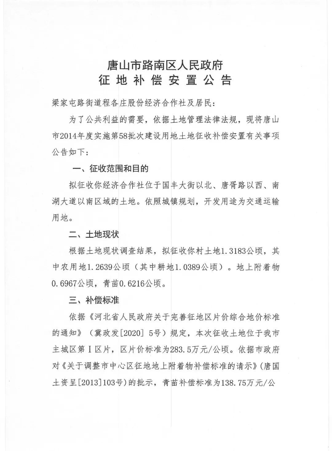
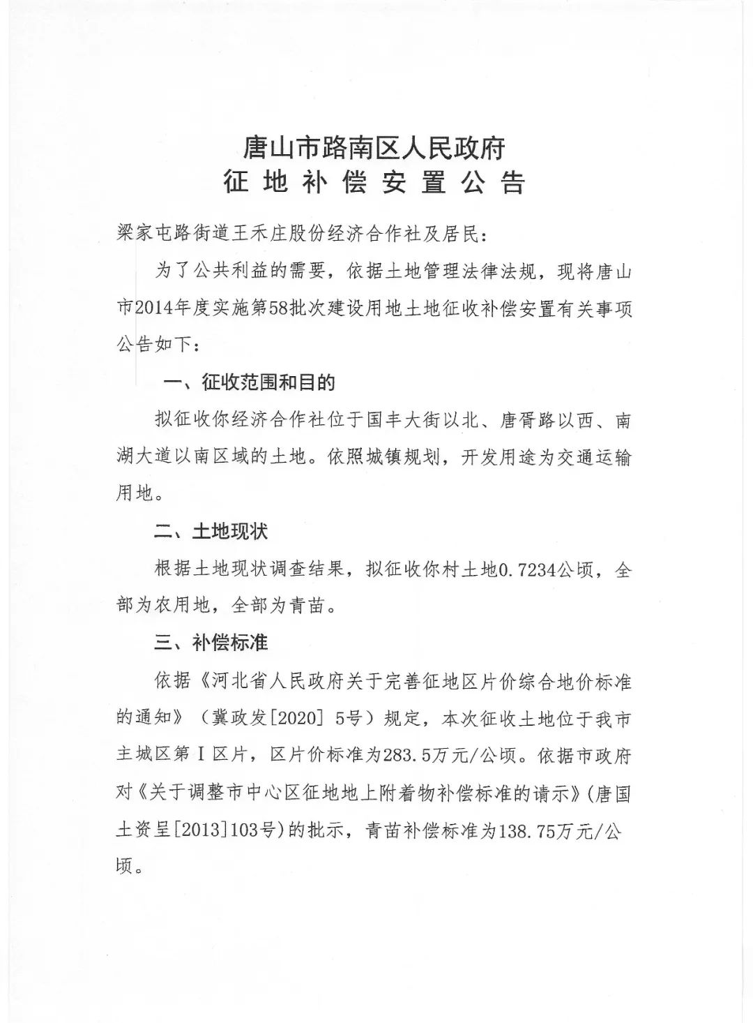
  近日,中国唐山网站发布《唐山市2014年度实施第58批次建设用地征地补偿安置公告》,详情如下:
https__3A__2F__2Fmmbiz___qpic___cn__2Fmmbiz_jpg__2F0GLib2EiciaUbibEicEQyW7cXvz6kicP9EBjnwyNRLOIYWibiboibw6pBLFV66ZAlDKk1IJdmicv1rvicND8aFSTochHFD03Q__2F640__3Fwx_fmt__3Djpeg&r=https__3A__2F__2Fmp___weixin___qq___com__2Fs__2Fiho4tv2u467pBFo9Y0GqAg&c=1.jpg
https__3A__2F__2Fmmbiz___qpic___cn__2Fmmbiz_jpg__2F0GLib2EiciaUbibEicEQyW7cXvz6kicP9EBjnw6pSviaXld5sz3fep9YNc30nZGiaFjexgfib7ytJmJUQHEmfByyHjOkenQ__2F640__3Fwx_fmt__3Djpeg&r=https__3A__2F__2Fmp___weixin___qq___com__2Fs__2Fiho4tv2u467pBFo9Y0GqAg&c=1.jpg
https__3A__2F__2Fmmbiz___qpic___cn__2Fmmbiz_jpg__2F0GLib2EiciaUbibEicEQyW7cXvz6kicP9EBjnwGGfxngUw6Ioqw2lk4sLpMjJEl4sEFLhfiaOEpibY23dAia2BtptToTcFw__2F640__3Fwx_fmt__3Djpeg&r=https__3A__2F__2Fmp___weixin___qq___com__2Fs__2Fiho4tv2u467pBFo9Y0GqAg&c=1.jpg
https__3A__2F__2Fmmbiz___qpic___cn__2Fmmbiz_jpg__2F0GLib2EiciaUbibEicEQyW7cXvz6kicP9EBjnwvcibZhPXgibb7hWjYT6A9cwhsUl1unaQKiazQZqPbllV0b9E9xPgjvMPQ__2F640__3Fwx_fmt__3Djpeg&r=https__3A__2F__2Fmp___weixin___qq___com__2Fs__2Fiho4tv2u467pBFo9Y0GqAg&c=1.jpg
  来源:中国唐山
返回列表 使用道具 举报
条评论
您需要登录后才可以回帖 登录 | 立即注册
相关推荐
©2001-2021 唐山信息港 http://www.tsxxg.com冀ICP备16001780号-4
首页联系我们客服微信:14369595Comsenz Inc.
bdall.peaapk.com xtrb.peaapk.com hdwxxg.peaapk.com qhdceo.peaapk.com tsxxg.peaapk.com lyshangdu.peaapk.com hsrb.peaapk.com lanfxx.peaapk.com chengdenews.peaapk.com szyongdian.peaapk.com dtnews.peaapk.com yqnews.peaapk.com changzhinews.peaapk.com jcnews.peaapk.com sxjzxww.peaapk.com sxycrb.peaapk.com lfxww.peaapk.com sxllnews.peaapk.com nmgnews.peaapk.com baotounews.peaapk.com tlsxxg.peaapk.com bynesrmtzx.peaapk.com shenyangx.peaapk.com dlxxgs.peaapk.com northtimes.peaapk.com jilin.peaapk.com ccxxg.peaapk.com 0437.peaapk.com ybrbnews.peaapk.com avapk