唐山多家企业入选国家级工业设计中心名单
唐山信息港 发表于:2021-11-26 14:19 复制链接 看图 发表新帖
阅读数:4427
关于公布第五批和通过复核的第三批国家级工业设计中心名单的通告
工信部政法函〔2021〕300号
       根据《制造业设计能力提升专项行动计划(2019-2022年)》(工信部联产业〔2019〕218号)和《国家级工业设计中心认定管理办法》(工信部产业〔2012〕422号)有关要求,经推荐、评审、公示等程序,我部确定了第五批国家级工业设计中心及通过复核的第三批国家级工业设计中心(名单见附件),现予以公布。
附件:
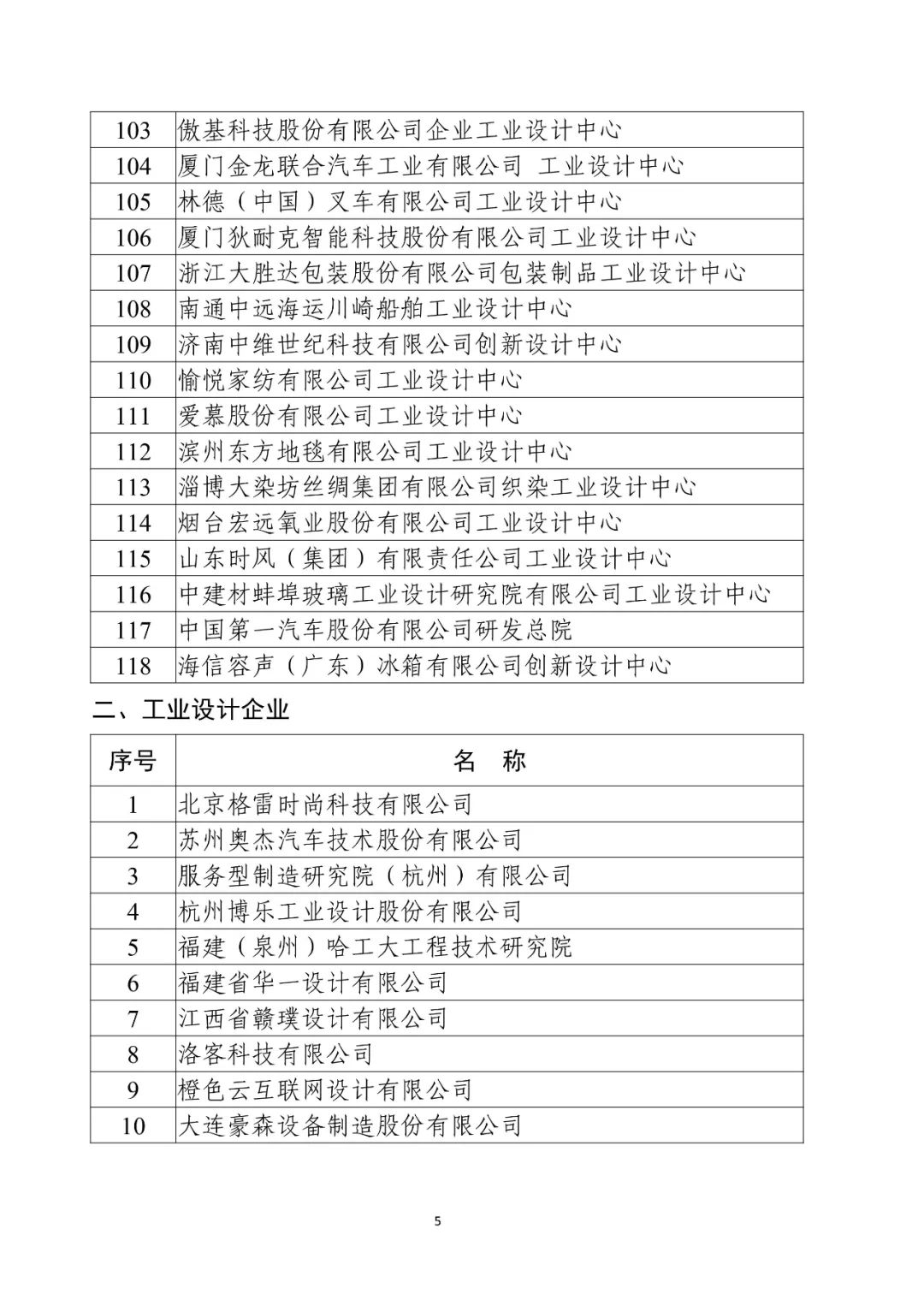
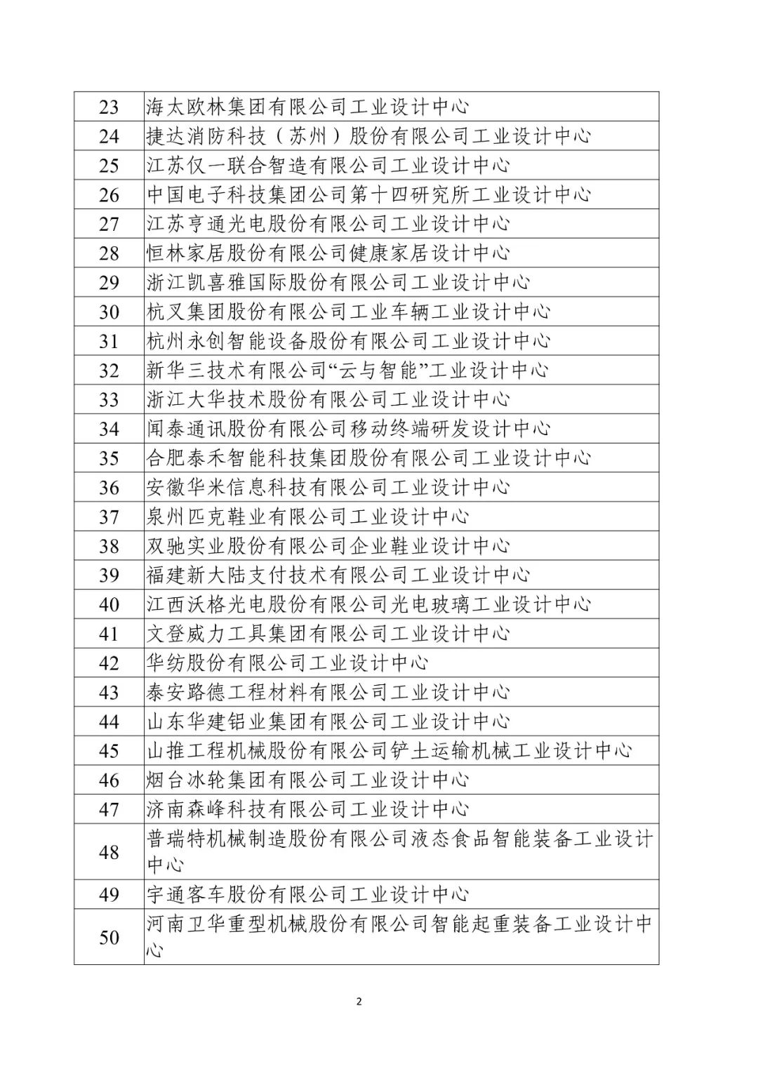
1. 第五批国家级工业设计中心名单
2. 通过复核的第三批国家级工业设计中心名单
工业和信息化部
2021年11月3日

25091225vh6f.jpg

25091237yicr.jpg

25091313gcgz.jpg

25091346jlg4.jpg

25091352bzxp.jpg

25091359gu9l.jpg

25091406b625.jpg

返回列表 使用道具 举报
条评论
您需要登录后才可以回帖 登录 | 立即注册
相关推荐
©2001-2021 唐山信息港 http://www.tsxxg.com冀ICP备16001780号-4
首页联系我们客服微信:14369595Comsenz Inc.
bdall.peaapk.com xtrb.peaapk.com hdwxxg.peaapk.com qhdceo.peaapk.com tsxxg.peaapk.com lyshangdu.peaapk.com hsrb.peaapk.com lanfxx.peaapk.com chengdenews.peaapk.com szyongdian.peaapk.com dtnews.peaapk.com yqnews.peaapk.com changzhinews.peaapk.com jcnews.peaapk.com sxjzxww.peaapk.com sxycrb.peaapk.com lfxww.peaapk.com sxllnews.peaapk.com nmgnews.peaapk.com baotounews.peaapk.com tlsxxg.peaapk.com bynesrmtzx.peaapk.com shenyangx.peaapk.com dlxxgs.peaapk.com northtimes.peaapk.com jilin.peaapk.com ccxxg.peaapk.com 0437.peaapk.com ybrbnews.peaapk.com avapk