唐山路南区发布最新征地消息
唐山信息港 发表于:2021-11-25 17:24 复制链接 看图 发表新帖
阅读数:3180
  近日,路南区发布两则征地启动公告。另外,河北省招标投标公共服务平台发布多则招标公告,涉及唐山丰润区农房抗震改造。
  路南区征地启动公告
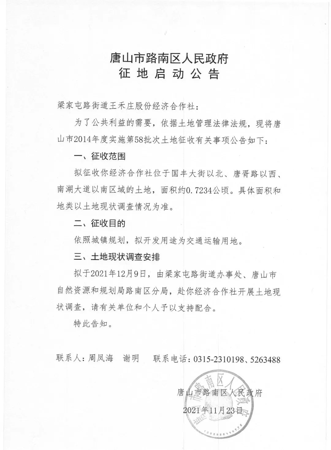
  梁家屯路街道
  王禾庄股份经济合作社
  1、征收范围:位于国丰大街以北、唐胥路以西、南湖大道以南区域的土地
  2、征收面积:约0.7234公顷
  3、开发用途:交通运输用地
https__3A__2F__2Fmmbiz___qpic___cn__2Fmmbiz_jpg__2FDQe2g2h3qzS4SeGQYfsvQFCibK3hoRMibKWJ3Oh52SZjOCQTuZ5NoSlo8N9rn3iaRLqYe24sCt0IicG2hPKTFykKYw__2F640__3Fwx_fmt__3Djpeg&r=https__3A__2F__2Fmp___weixin___qq___com__2Fs__2FyoDw6CyufFwXmAH0EjFWlg&c=1.jpg
  梁家屯路街道
  程各庄股份经济合作社
  1、征收范围:位于国丰大街以北、唐胥路以西、南湖大道以南区域的土地
  2、征收面积:约1.3183公顷
  3、开发用途:交通运输用地
https__3A__2F__2Fmmbiz___qpic___cn__2Fmmbiz_jpg__2FDQe2g2h3qzS4SeGQYfsvQFCibK3hoRMibKJuuYBX6PAZWnVGbVicd1bRib1Cf4Nz3k7lQybfTHjyc6bCcFAapgkbOQ__2F640__3Fwx_fmt__3Djpeg&r=https__3A__2F__2Fmp___weixin___qq___com__2Fs__2FyoDw6CyufFwXmAH0EjFWlg&c=1.jpg
  农房抗震改造
  唐山市丰润区2021-2022年度农房抗震改造工程监理
  1、项目名称:唐山市丰润区2021-2022年度农房抗震改造工程监理
  2、建设地点:唐山市丰润区  3、建设内容:本项目主要对丰润区所辖20个乡镇1260户低收入六类人群和4276户一般户共计5536户进行农房抗震改造。对不符合抗震设防烈度要求的农房进行墙体、屋面加固,墙体装修,屋面吊顶等抗震改造,并恢复装饰。未尽事项详见可行性研究报告及初步设计要求。
  4、监理周期:监理合同签订之日起至工程竣工验收完毕及保修期结束止(施工工期预计为190日历天)。
  来源:河北省招标投标公共服务平台 路南区人民政府
返回列表 使用道具 举报
条评论
您需要登录后才可以回帖 登录 | 立即注册
相关推荐
©2001-2021 唐山信息港 http://www.tsxxg.com冀ICP备16001780号-4
首页联系我们客服微信:14369595Comsenz Inc.
bdall.peaapk.com xtrb.peaapk.com hdwxxg.peaapk.com qhdceo.peaapk.com tsxxg.peaapk.com lyshangdu.peaapk.com hsrb.peaapk.com lanfxx.peaapk.com chengdenews.peaapk.com szyongdian.peaapk.com dtnews.peaapk.com yqnews.peaapk.com changzhinews.peaapk.com jcnews.peaapk.com sxjzxww.peaapk.com sxycrb.peaapk.com lfxww.peaapk.com sxllnews.peaapk.com nmgnews.peaapk.com baotounews.peaapk.com tlsxxg.peaapk.com bynesrmtzx.peaapk.com shenyangx.peaapk.com dlxxgs.peaapk.com northtimes.peaapk.com jilin.peaapk.com ccxxg.peaapk.com 0437.peaapk.com ybrbnews.peaapk.com avapk