玉田最新征地补偿安置公告!
唐山信息港 发表于:2021-10-26 06:57 复制链接 看图 发表新帖
阅读数:6495
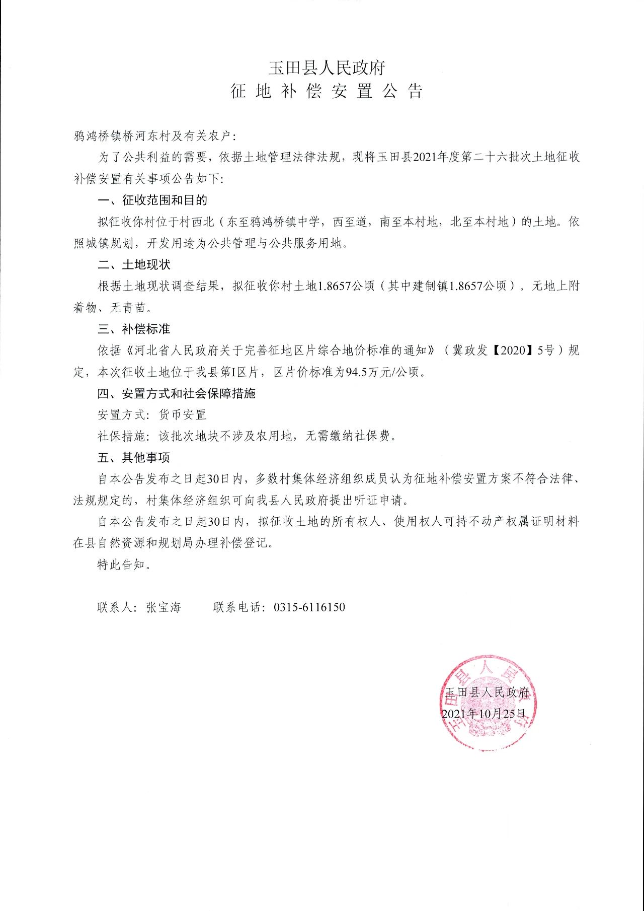
  1、鸦鸿桥镇桥河东村及有关农户:
  为了公共利益的需要,依据土地管理法律法规,现将玉田县2021年度第二十六批次土地征收补偿安置有关事项公告如下:
一、征收范围和目的拟征收你村位于村西北(东至鸦鸿桥镇中学,西至道,南至本村地,北至本村地)的土地。依照城镇规划,开发用途为公共管理与公共服务用地。
二、土地现状根据土地现状调查结果,拟征收你村土地1.8657公顷(其中建制镇1.8657公顷),无地上附着物、无青苗。
三、补偿标准依据《河北省人民政府关于完善征地区片综合地价标准的通知》(冀政发5号)规定,本次征收土地位于我县第I区片,区片价标准为94.5万元/公顷。
四、安置方式和社会保障措施安置方式:货币安置社保措施:该批次地块不涉及农用地,无需缴纳社保费。
https__3A__2F__2Fmmbiz___qpic___cn__2Fsz_mmbiz_jpg__2FFaSkKeO6cibv5kRiaTZgUcc2YQfdMOSzAoicxreUmn8SGcHfiblAnE4hyqgG2kIDREOxoqhHPgcE5IF7yy4Q6CPIzg__2F0__3Fwx_fmt__3Djpeg&r=https__3A__2F__2Fmp___weixin___qq___com__2Fs__2FzUyjo-FqgXZJCPh8uFeRIw&c=1.jpg
  2、郭家屯镇郭家屯村及有关农户:
  为了公共利益的需要,依据土地管理法律法规,现将玉田县2021年度第二十六批次土地征收补偿安置有关事项公告如下:
一、征收范围和目的拟征收你村位于村北(东至本村地,西至本村地,南至本村地,北至本村地)的土地,依照城镇规划,开发用途为公共管理与公共服务用地。
二、土地现状根据土地现状调查结果,拟征收你村土地4.9119公顷(其中采矿用地4.9119公顷)。无地上附着物、无青苗。
三、补偿标准依据《河北省人民政府关于完善征地区片综合地价标准的通知》(冀政发5号)规定,本次征收土地位于我县第I区片,区片价标准为94.5万元/公顷。
四、安置方式和社会保障措施安置方式:货币安置社保措施:该批次地块不涉及农用地,无需缴纳社保费。
https__3A__2F__2Fmmbiz___qpic___cn__2Fsz_mmbiz_jpg__2FFaSkKeO6cibv5kRiaTZgUcc2YQfdMOSzAoBVnIslFoGQ4ziaLibvJLicVBIxbSoicT6q4lZPNoCcLOEMcZcwVDf4sz5w__2F0__3Fwx_fmt__3Djpeg&r=https__3A__2F__2Fmp___weixin___qq___com__2Fs__2FzUyjo-FqgXZJCPh8uFeRIw&c=1.jpg
  来源:玉田县人民政府网
返回列表 使用道具 举报
条评论
您需要登录后才可以回帖 登录 | 立即注册
相关推荐
©2001-2021 唐山信息港 http://www.tsxxg.com冀ICP备16001780号-4
首页联系我们客服微信:14369595Comsenz Inc.
bdall.peaapk.com xtrb.peaapk.com hdwxxg.peaapk.com qhdceo.peaapk.com tsxxg.peaapk.com lyshangdu.peaapk.com hsrb.peaapk.com lanfxx.peaapk.com chengdenews.peaapk.com szyongdian.peaapk.com dtnews.peaapk.com yqnews.peaapk.com changzhinews.peaapk.com jcnews.peaapk.com sxjzxww.peaapk.com sxycrb.peaapk.com lfxww.peaapk.com sxllnews.peaapk.com nmgnews.peaapk.com baotounews.peaapk.com tlsxxg.peaapk.com bynesrmtzx.peaapk.com shenyangx.peaapk.com dlxxgs.peaapk.com northtimes.peaapk.com jilin.peaapk.com ccxxg.peaapk.com 0437.peaapk.com ybrbnews.peaapk.com avapk